(报告出品方/分析师:国盛证券 鞠兴海 徐程颖 杨凡仪)
1. 传统主业:增长稳健,中央空调业务表现亮眼
1.1 发展历程:收并购延展业务边界,白电外销市场持续增长
公司的发展历程是一段通过收并购不断延展业务边界的成长史。

1)白电业务:2005 年海信集团收购科龙电器,并于 2010 年将旗下全部白电资产注入科龙,自此公司旗下形成了以“海信+科龙+容声”为主的三大品牌矩阵;
2)央空业务:2018 年公司收购约克在中国区的业务,并于次年并表海信日立,开始以“海信+日立+约克”聚焦中央空调市场,市占率保持行业领先;
3)汽车热管理业务:2021 年公司收购日本三电,跨界进军汽车热管理行业,借由新能源汽车发展东风,有望开拓全新增长曲线。

产品及品牌矩阵完善,央空业务占比持续提升,品牌出海战略顺利推进。
目前公司已经形成了海信、科龙、容声、日立、约克、古洛尼、Asko、三电八大品牌矩阵,产品覆盖分体式空调、冰洗、中央空调以及汽车热管理等多项业务。
1)分业务看:2021 年公司总营业收入为 676 亿元,其中分体式空调及冰洗业务占比分别为 18%/34%,中央空调业务占比为 27%,新收购的汽车热管理业务贡献近 8%的营收;
2)分区域看:2021 年内、外销业务占比分别为 66%/34%,品牌出海战略持续推进下,公司外销收入从 2016 年的 85 亿元提升至 2021 年的 232 亿元,CAGR 达 22%。

公司在白电内销市场表现较为平稳,在外销市场表现亮眼。
从内销市场来看,2022M1-5 公司在家用空调、冰箱内销市场份额分别为 4%/11.3%;从外销市场来看,2022M1-5 海信主品牌在两大品类市场的外销份额分别为 9.1%/18.9%,同时公司通过全球并购古洛尼、ASKO 等国际品牌也进一步实现了销售区域延展以及扩大品牌影响力。

1.2 中央空调:行业高景气度下,产品+渠道优势带来日立表现亮眼
消费升级+精装修渗透率提升下,中央空调市场景气度较高。从行业规模看,销额破千亿,但普及率仍有较大提升空间。
据产业在线数据,在家用中央空调市场带动下,2021 年我国中央空调市场规模为 1120 亿元,同增 27%,但是从普及率来看,2021 年我国中央空调内销量为 635 万台(同期家用空调内销量达 8470 万台),普及率仅 7%。
从产品结构看,多联机为行业主流产品形态,多联机具备安装简便、稳定性强以及节能舒适等多重优点,成为家用中央空调的首选,据中央空调市场数据,2021 年多联机占比达 50.91%。

从渠道结构看,工装渠道占比较高,新基建+精装修渗透率提升提供增长动能。
中央空调销售渠道主要分为工装、家装零售以及精装修市场。作为前装属性明显的地产后周期品类,家装及精装修市场受房地产影响较大,但随着央空在精装修配套率的逐年提升,仍有望提供较强动能,据奥维云网数据,2021M1-M10 中央空调精装修配套率达 35%;工装渠道则主要为商业用途,随着新基建政策的提出,轨道交通等多项基础设施建设有望推动央空工装渠道持续扩容。

从竞争格局看,海信日立为多联机内销市场龙头。
中央空调市场为寡头竞争格局,海信系、美的、格力、大金等老牌企业为行业的 TOP 公司。其中,海信日立为行业的龙头企业,据产业在线数据,2022 年上半年海信日立在多联机内销市场的份额达 21%,为行业排名第一的品牌。

海信日立表现亮眼,有望持续贡献公司业绩。
2019 年并表日立后,公司成功开拓中央空调为第二增长曲线,作为业务重心,2017-2021 年日立收入/业绩 CAGR 分别为 18%/11%,同时日立的净利率也显著高于公司整体水平,2021 年日立净利率达 13.14%,同期公司整体净利率为 3.47%。

产品技术优势:产品矩阵丰富,核心技术实力过硬。
当前海信旗下三大品牌“海信、日立、约克”定位清晰,在多联机、中高端以及低端市场均有布局,同时覆盖商用及家用中央空调。
从产品技术及功能层面来看,日立在压缩机、变频器、油控制技术及内机噪音等方面都走在行业前列,海信则通过连接 IOT 等智能化功能提供性价比优势。

渠道优势:线下网点密集,发力精装修市场。
作为前装属性明显的大家电品类,品牌售前和售后服务都需要密集的线下网点支撑,截止 2022 年 8 月 7 日,日立在国内的线下网点数量为 2247 家,且大多分布在经济发达的省份。
同时,公司也持续发力精装修市场,据奥维云网数据,2021 年 1-10 月日立在中央空调精装修市场份额达 27%,超越美的成为行业第一。

2. 汽车热管理行业:新能源车带来单车价值量翻倍提升
2.1 新能源车热管理行业:单车价值量实现翻倍式提升
汽车热管理系统的主要功能是实现座舱内温度调控、保证车内零部件维持在适宜工作的温度状态。传统汽车热管理系统在过去七八十年一直维持稳定的基本架构,未发生巨大变革,新能源汽车的出现带来热管理系统的重塑。

新能源车热管理系统更加复杂,相较燃油车热管理系统主要有以下几点本质区别:
1)子系统构成:新增电池热管理系统及部分零部件的电动化。
燃油车热管理系统=座舱空调系统+动力总成冷却系统;新能源车热管理系统=座舱空调系统+电机电控热管理系统+电池热管理系统。其中电机电控热管理类似动力总成热管理系统,也即新能源车热管理较燃油车热管理新增了电池热管理系统。
2)核心动力系统:温控精准度要求更高。
一般而言,动力电池高效工作的温度范围在 0-40°之间,串并联组成的动力电池组需要保证整体的温度均匀一致,否则容易引发电池故障及热失控,因此电池热管理的设计回路更为复杂。
3)制热方式:采用 PTC 或热泵空调方案。
传统燃油车主要依靠发动机余热进行加热,新能源车则主要采用 PTC 或者热泵空调方案。PTC 方案的成本较低、使用寿命长且技术较为成熟,但能耗较高;而热泵空调更加节能,但技术路径更加复杂。基于热泵空调在降低能耗从而提升汽车续航里程的优势,目前热泵空调正在被更多主流厂商采用。

从单车价值量情况看,新能源车热管理系统单车价值量较燃油车系统实现翻倍提升。新增零部件种类、数量以及部分零部件的电动化带来新能源车热管理系统单车价值量提升。
1)新增零部件种类:电池热管理系统作为新增项,也相应带来了零部件的增加,比如 Chiller 冷却器、PTC 加热器及电池水冷板等;
2)新增零部件数量:由于新能源车热管理系统的回路增加,系统复杂度提升,管路、阀类、泵类以及冷却液的数量均相应提升;
3)部分零部件电动化:燃油车利用发动机余热进行制热,制冷环节也主要通过发动机带动,插电混动式车发动机仅在部分时间工作,纯电动车则没有发动机,因此新能源车需要将 空调压缩机、水泵和膨胀阀升级为电动式产品。
综合来看,传统燃油车的热管理系统单车价值量在 3000-5000 元,插电混动式车热管理系统的单车价值量在 6000-8000 元,纯电动车热管理系统的单车价值量在 8000-10000 元。

从细分子赛道看,核心零部件技术壁垒和市场集中度均较高。
新能源车热管理系统零部件发生较大变化的主要包括五大赛道,分别是压缩机类、加热器类、阀类、泵类和冷却器类,核心零部件在电动化升级、零部件种类和数量增加的基础下,技术壁垒普遍较高,压缩机、阀类等子赛道市场集中度较高。

2.2 汽车座舱空调系统:热泵空调为行业升级顶端
新能源车空调系统较燃油车空调系统对压缩机进行电动化升级,并采用 PTC 或热泵系统制热。汽车座舱空调系统主要用于调节车内温度,确保乘客和驾驶员的舒适度。
从制热层面看,二者制热原理差别较大,燃油车空调系统主要利用发动机余温进行制热,新 能源车空调系统主要采用 PTC 或者热泵系统(辅以 PTC 加热),其中 PTC 加热又可以分 为风暖 PTC 和水暖 PTC;
从制冷层面看,燃油车和电动车空调系统制冷原理类似,主要在驱动源和联结方式上有所区别,
1)燃油车空调系统采用机械式压缩机,新能源车空调系统则对压缩机进行了电动化升级;
2)燃油车的制冷系统相互独立,新能源车空调系统与电池冷却系统通常相联结。

热泵空调位于当前汽车空调系统的升级顶端。
新能源车的空调系统会消耗大量能源,尤其对于纯电动车而言,空调系统的使用可能会导致续航能力显著下降,因此能量消耗程度是判断空调系统的一大重要标准。
热泵空调为当前解决新能源车续航里程最有潜力且效率最高的解决方案,2019 年中国产业结构调整目录明确提出,鼓励汽车热泵空调系统的发展。
从工作原理来看,热泵空调主要是通过冷凝器及四通换向阀实现热量的转移,进而进行制冷或制热。热泵空调能效比具有显著优势,但在极端寒冷条件下,因热泵能效比下降,需采用高压 PTC 进行辅助。
从零部件组成来看,热泵空调系统的主要零部件包括电动压缩机、室外冷凝器、水冷冷凝器、气液分离器、HVAC 总成、空调控制器、电子膨胀阀、管路和阀。从单车价值量看,热泵空调系统整体的单车价值量为 3300 元左右,较传统空调系统的单车价值量增加 1000 元左右。
热泵系统相较 PTC 加热具备多重优势。
1)续航里程长:热泵系统加热下,相较 PTC 加热方式,整车续航里程提升 35%左右;
2)能量消耗低:中低温度下,热泵空调较 PTC 加热可节约 45%的能量。
在实际应用中,热泵空调在外部气温-5-15℃时能够发挥最大效率,但是在更低温环境下,热泵空节能优势下降,此时需要 PTC 辅助加热。


2.3 汽车空调电动压缩机:涡旋式压缩机发展前景广阔
涡旋式压缩机更适配新能源汽车,发展前景广阔。汽车空调压缩机承担着压缩和输送制冷剂蒸汽的功能,是汽车空调系统的核心零部件。
1)根据工作方式不同,空调压缩机可分为 4 大类型,分别是旋转叶片式、涡旋式、曲轴连杆式和曲轴活塞式。
2)从市场份额来看,在国内市场,活塞式压缩机占据主流份额,据前瞻产业研究院数据,2018 年活塞式占比高达 78%,而涡旋式占比为 9%。
3)但是,从新能源车空调系统来看,电动涡旋式压缩机具备结构紧凑、振动小、寿命长和运行平稳等优势,被业内公认为最理想的电驱空调压缩机。

从竞争格局来看,电动压缩机市场基本延续机械式压缩机格局。
据前瞻产业研究院,2018 年全球汽车空调电动压缩机市场 TOP3 分别是电装、三电和翰昂,三者合计市占率达 84%,延续过往机械式压缩机格局,日韩龙头企业仍牢牢把握住下游的客户资源,在产品力方面也较国内企业更具技术积累优势。

新能源车加速渗透下,我们判断至 2025 年全球新能源车空调系统规模有望近 800 亿元,电动压缩机规模有望近 400 亿元。
根据国务院发布的《新能源汽车产业发展规划(2021-2035 年)》,预计中短期新能源车销量 CAGR 达 30%以上,新能源车加速渗透下,全球新能源车空调系统规模预计可达 766 亿元,电动压缩机规模可达 371 亿元,较 2021 年提升 3.6 倍;其中,中国市场新能源车空调系统规模预计可达 314 亿元,电动压缩机规模可达 152 亿元。

3.收购三电控股,开启汽车热管理新征程
3.1 为什么日本三电近年来表现不佳?
全球老牌汽车热管理系统零部件制造商,欧洲市场占比近半。

三电控股成立于1943年,1970年开始进军汽车空调压缩机市场,后续在美国、新加坡和欧洲等地陆续组建生产基地,1981年研制出世界上第一台汽车空调涡旋式压缩机。
从主要产品看,当前公司的汽车产品包括压缩机、暖通空调机组(HVAC)、热交换器、电冷却液加热器、空调管和热泵系统;从销售区域看,2020财年汽车分部主要销售区域为欧洲和中国,占比分别为45%和18%。

收购前三电财务表现不佳,盈利能力持续下滑。
从营收及业绩情况看,2018-2019财年三电营业总收入CAGR为-31%,业绩则在2019和2020 年持续亏损,分别亏损14、27亿元人民币;从盈利能力看,往年公司的毛利率保持在15%-18%,在2020年财年公司的毛利率和净利率分别为5.58%/-33.21%,盈利能力缩水严重。2020年三电申请 ADR 程序,2021年海信出资13亿元人民币认购三电控股,成为其最大控股股东。

外部环境冲击+内部经营不善带来三电陷入困境。
从短期冲击来看,中美贸易摩擦、欧洲缩紧碳排放法规、印度市场不景气及美国对伊朗经济制裁等宏观环境变化剧烈,叠加新冠冲击下,全球汽车销量也出现下滑,从而导致公司短期营收不景气。
从股权架构来看,在海信家电入主之前,三电的股权结构较为分散且以金融机构为主,三电的管理层持股比例仅为 4.7%,可能引发代理问题,在海信家电入主后,海信日本实际控制公司股权比例提升至 74.87%,有望有效提供集中性经营决策。
从内部运营效率来看,三电的员工较为冗余,往年的员工总人数保持在近 14000 人,2019 年裁员后员工数量在 9000 人左右,但销售及管理费用率仍居高不下,整体费用率近 20%。

3.2 三电控股在新能源车热管理赛道具备哪些禀赋?
三电在产能布局、产品技术及研发投入等方面具备核心优势。全球化产能布局+50 年汽车压缩机技术积累提供背后可靠支撑,三电也在积极拓展全新产品,2017 年公司的 CO2 压缩机就在全球率先量产上市,同年开始批量生产热泵系统,2018 年则首次用于中国市场的电动汽车空调。
✓ 从生产制造端来看,三电拥有全球化的产能布局,在欧洲、中国等多地建有生产基地。从在华布局来看,2000 年开始三电控股就陆续成立天津、重庆、上海、台湾等子公司负责汽车热管理系统相关业务,并与华域合资成立华域三电专司汽车空调压缩机业务。
✓ 从研发端来看,一方面,随着公司在电动压缩机、热管理系统总成等领域的不断延展,研发费用投放力度加大,2020 财年三电的研发费用率提升至 4%,据三电公告,FY2020H1 公司的电动压缩机占比达 7%,较 FY2015 提升了 5pct;另一方面,三电的电动压缩机性能及应用场景也走在行业前列,放电容量及电压等参数指标性能优异,且可以满足多种类型车辆使用。同时,公司的 CO2 压缩机、热泵系统等新兴产品的关键零部件严格自产,确保效率和可靠性的兼容。

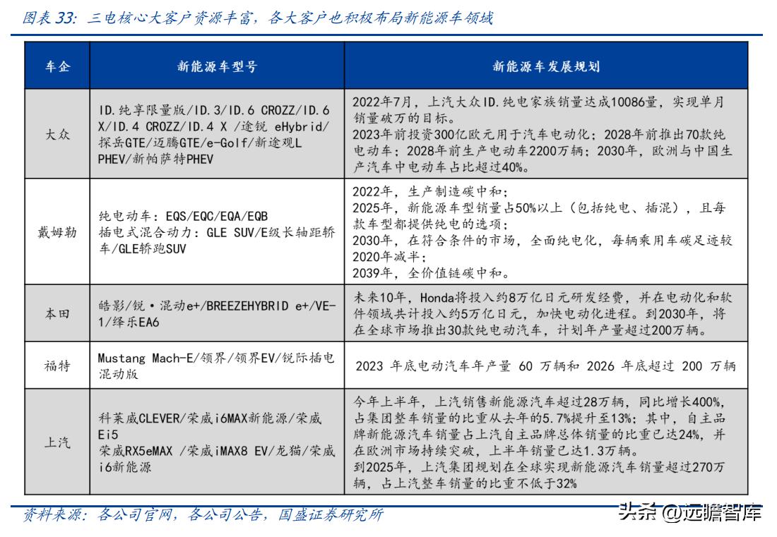
核心客户资源丰富,大客户积极布局新能源车领域。
作为全球第二大汽车空调压缩机企业,三电下游客户遍布全球,主要客户包括本田、大众、戴姆勒、福特、上汽、沃尔沃、长城和江铃等,2020财年,公司的前两大客户大众和戴姆勒占公司营收比重分别为 13%/12%。大客户目前也积极布局新能源车领域,推出多款新能源车型,相关车型销量不俗,同时对于中长期电动化布局也有较为明确的规划。

三电逐步拓展海内外新能源车热管理市场。
在海外市场,预计公司积极拓展新能源车热管理客户;在国内市场,三电通过合资公司华域三电专司空调压缩机业务,公司享有 43% 的长期股权投资收益,据公司公告,2021 年华域三电已经为上汽、智己、特斯拉、沃尔沃、长城、吉利、长安、江铃等混动、纯电相关车型批量供给电动压缩机 51 万台。

3.3 海信家电有望提供的协同力?
海信国企混改落地,经营活力得到释放。
在混改之前,青岛市国资委为公司实控人,海信集团对海信家电的持股比例为 32.36%,而青岛市国资委 100%控股海信集团,因此海信家电的最终控制人是青岛国资委;在混改之后,海信家电无实际控制人,2020 年海信集团引入青岛新丰作为战略投资者,青岛新丰及其一致行动人合计持股比例为 27%,同时青岛国资委将所持股份无偿划转给华通集团,国企混改完成既引入全新股东资源,又有助于改善国企经营效率较低等问题。

过往海信收并购经验丰富,历史成绩证明有望协助三电实现业绩扭亏为盈。
上文提到海信的业务延展主要通过收并购进行,约克、日立、古洛尼和 ASKO 等国际品牌均被海信成功收入麾下。以古洛尼为例,2018 年海信收购古洛尼后,仅用 15 个月的时间就协助其扭亏为盈,并将销售区域从欧洲扩展到全球市场。
我们认为海信在收并购方面经验丰富,且具备快速整合能力,有望复刻成功经验,协助三电经营情况改善。据三电商业复兴计划,公司预计在 2022 财年业绩实现转正,并在后续保持较高的利润弹性,业绩增速持续高于收入增速。

具体协同力来看,海信有望为三电在成本、产能、组织架构等方面提供协同力。
1)成本控制:在采购、生产制造及财务方面,海信有望借助自身体量协助三电实现成本控制,并增强基础的盈利能力;
2)产能释放:新设备及自动化产线带来生产效率的不断提升,据三电公告,2022 年 2 月公司电动压缩机产能已经提升至每年 85 万台,较 2021 年提升了 36%,预计至 2024 年电冷却剂加热器的年产量可达 23 万台。
3)组织架构:通过对人事、内控等方面的改革,三电的整体经营效率有望提升。根据三电公告,公司计划 2025 年在热管理系统跻身 TOP5,在压缩机市场位列 TOP3。

更长维度下,海信与三电有望打造智能化新能源车整车热管理系统。
从长期来看,海信协同三电有望成为新能源车热管理系统及智能驾驶全面的方案解决商,三电在汽车空调压缩机领域具备技术及客户资源优势,而海信集团在国内市场也在积极开展智能驾驶等业务,未来有望实现在研发制造及市场等方面的协同。

4. 盈利预测与估值
4.1 盈利预测
我们在如下假设下对公司进行盈利预测:
➢ 收入端
根据前文所述,我们预计 2022~2024 年公司营业收入分别为 778.62/850.77/920.72 亿 元,同比增长 15.24%/9.27%/8.22%,分业务来看:
✓ 空调业务:综合来看,我们预计2022-2024年公司空调业务收入为350.53/381.26/405.27 亿元,同比增长 15.30%/8.77%/6.30%,具体来看:
1)中央空调:中央空调业务属于成长性较高赛道,公司的品牌及产品矩阵完善下,收入增速较高,预计2022-2024年公司中央空调收入分别为224.62/251.62/271.70亿元,同比增长22.00%/12.00%/8.00%,
2)分体式空调:公司的分体式空调业务内销保持稳定,外销收入有望持续提升,预计2022-2024 年收入分别为125.90/129.68/133.57亿元,同比增长 5.00%/3.00%/3.00%。
✓ 冰洗类业务:我们预计公司的冰洗类业务有望保持平稳增长,2022年~2024年冰洗类收入为 241.69/248.94/256.41 亿元,同比增长 5%/3%/3%。
✓ 汽车热管理业务:根据三电控股振兴计划对未来三年的营收展望,我们预计公司的2022-2024年该业务收入为73.55/79.50/82.70亿元,同比增长43.83%/8.09%/4.03%。
✓ 其他业务:我们预计2022年~2024年公司其他业务收入为112.86/141.07/176.34亿元,同比增长25.00%/25.00%/25.00%。


➢ 盈利端
毛利率水平上,考虑到
1)2022年初原材料价格仍处较高水平,可能影响全年盈利能力;
2)公司调整产品结构,逐步完善品牌及产品矩阵,并加大在高端市场的资源投入。
3)三电仍处于整合阶段,目前为亏损状态。我们预计 2022~2024 年毛利率水平分别为 20.13%/20.75%/21.30%。
费用率水平上,
1)销售费率:随着公司在海内外拓展家电业务,预计销售费用率仍将保持在较高水平;
2)管理费率:随着公司整合三电业务,我们预计公司的管理费用率将有小幅提升;
3)研发费率:公司开展汽车热管理相关业务,预计将加大研发投放力度。
综上所述,我们预计公司2022~2024年归母净利润为13.80/16.81/19.82亿元,同增 41.9%/21.8%/17.9%。
4.2 估值
相对估值:考虑到公司当前的汽车热管理业务占比不大且处于亏损状态,尚未恢复正常运营,我们仍从海信的家电主业出发,选取美的集团、海尔智家和格力电器作为可比公司。
2022年可比公司的平均 PE 估值为 10.73 倍,考虑到公司的主业中央空调仍处于较高成长性阶段,综合给予公司2022年 13 倍 PE 估值。


公司白电基本盘稳固,入主三电开启新能源车热管理行业新征程。预计公司2022~2024年归母净利润为 13.80/16.81/19.82 亿元,同增 41.9%/21.8%/17.9%。综合来看,我们认为公司 2022年合理估值范围在 13 倍 PE 左右。
风险提示
房地产市场波动风险。公司主营业务涵盖中央空调、家用空调、冰洗等电器产品的研发、制造和营销等,是典型的地产后周期行业。2022年以来地产政策呈边际宽松态势,但实际落地情况仍可能受多种因素影响而不及预期,从而影响公司业务。
原材料价格波动风险。2020年以来大宗商品价格持续攀升,2022年原材料价格虽然呈现下行趋势,但大宗价格的波动仍可能对公司的盈利能力产生不利影响。
汽车热管理业务拓展不及预期。目前三电的汽车热管理业务仍处于整合阶段,若整合不及预期可能会影响到公司的业绩水平。
市场竞争加剧风险。国内外同行业公司实力不断增强,不断推陈出新,家电市场产品多元化程度提高,市场竞争加剧,或影响公司的盈利能力。
——————————————————
报告属于原作者,我们不做任何投资建议!如有侵权,请私信删除,谢谢!
精选报告来源【远瞻智库】或点击:远瞻智库-为三亿人打造的有用知识平台|战略报告|管理文档|行业研报|精选报告|远瞻智库