(报告出品方/分析师:安信证券 张宝涵 马卓群 温肇东等)
1.聚焦航空锻造核心主业,不断瘦身健体强化盈利能力
1.1.航空高端装备国家队,布局锻铸+液压环控两大核心业务
航空工业首家上市企业,内生外延持续聚焦主业。公司是航空工业集团旗下第一家上市公司,原名力源液压,于1996年成立并在上交所上市,主营研制及生产制造高压柱塞液压泵、液压马达及其他液压元件和汽车零配件。

此后,公司通过不断专业化整合和资本化运作,于2008年开始陆续收购了贵州安大、贵州永红、中航世新等公司,2009年公司更名为中航重机,设立子公司中航力源承接液压业务,同时收购江西景航、陕西宏远等公司,逐步拓展了航空锻造、液压环控、燃机和新能源等业务。
按照航空工业集团聚焦主业的发展战略,公司于2016年出让无锡华达燃机20%股权剥离燃机业务,2017年转让中航新能源股权,2018年转让中航世新57.89%股权彻底剥离新能源业务。
2021年混改转让力源苏州57.55%股权,并增资力源苏州注册资本至4.75亿元,2022年向南山铝业收购宏山锻造80%股权,进一步强化液压环控与锻铸实力。至此公司形成航空锻铸及液压环控两大业务板块,同时持续加强产业链横向纵向延伸。

实际控制人为航空工业集团,子公司业务布局清晰。
截至2023年4月,航空工业集团通过直接及间接持有中航重机共30.91%股权,为公司第一大股东,公司控制权稳定,有利于形成良好的经营环境,且中小股东占比较高,有利于公司股权流通。
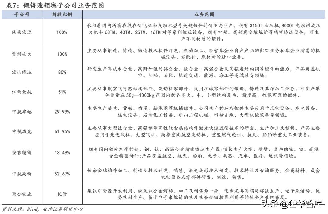
目前,其锻铸造业务由贵州安大、陕西宏远、江西景航等7家子公司承担,液压环控业务由贵州永红和力源液压来负责经营,上游材料业务则参股布局中航特材、中航上大两家公司。

锻造+液压环控两大业务板块,多领域下游需求旺盛。
1)锻造:锻造是利用锻压机械对金属坯料施加压力,使其产生塑性变形以获得具有一定机械性能、一定形状和尺寸的锻件,公司国内锻件产品主要有机身机翼结构锻件,航空发动机盘轴类和环形锻件,核电叶片等:
① 军,主要配套于各大航空航发主机厂批产定型产品;
② 民,主要配套于商飞C919干线客机、ARJ21新支线飞机、新舟60支线飞机等型号飞机;
③ 外贸转包,主要为罗罗、IHI、ITP等公司配套发动机锻件,为波音、空客等公司配套飞机锻件。
2)液压环控:公司液压环控业务主要包括液压和热交换器两部分。
①液压产品,主要是高压柱塞泵及马达,产品广泛为航空、航天、工程机械等多个领域配套,部分产品出口欧美等国家和地区,并为美国GE、史密斯等公司配套生产民用航空零部件;
②热交换器业务,主要研制生产列管式、板翅式、环形散热器、胀接装配式、套管式热交换器等热交换器及环控附件,广泛为国内航空航天、工程机械、空压机、医疗、风电等民用领域配套,民用产品实现批量出口。

锻铸造为公司核心业务领域,配套历史悠久龙头地位稳固。公司是航空工业集团下属专业锻铸造企业,长期配套国内航空及航发主机厂,目前是国内锻件行业综合实力最强,产品覆盖最全,营收体量最大且市占率领先的企业。
下属锻件子公司(陕西宏远、贵州安大、江西景航)均为航空工业集团专业锻造厂,配套历史久,技术水平高,设备体系齐全。
公司在整体模锻件、特大型钛合金锻件、难变形高温合金锻件、环形锻件精密轧制、等温精锻件、理化检测等方面居国内领先水平,拥有多项专利;在高技术含量的航空材料应用工艺研究方面,居行业领先水平。
1)贵州安大:主要从事航空航发锻件研发及生产,国内以军品航发环锻件为主,成功开辟多项环锻件产品的双流水,市场份额进一步扩大;民航市场为中航商发配套,同时也配套于罗罗、GE、Safran、HI等知名国外知名航空发动机厂商;
2)陕西宏远:主要从事于大型飞机结构件、发动机盘轴类件的研制和生产,产品对军配套于西航、黎明、黎阳、东安、成飞、西飞、沈飞等国内各主机厂批产定型产品;对民配套于C919、ARJ21、新舟60等机型;同时霍尼韦尔两项发动机锻件通过现场首件认证,实现了外贸发动机订单的零突破;
3)江西景航:主要从事各类中小型模锻件、自由锻件制造,航空飞行器结构部件、发动机零部件、民用机械零部件的锻造、铸造及深加工业务,同时正积极开发国内民机业务,持续关注未来民航市场开拓情况。

液压业务持续瘦身健体,有望改善公司报表质量。
公司液压环控业务主要包括液压和热交换器两部分,由子公司力源液压和贵州永红为主体。2020年12月转让子公司航空工业力源全资子公司金河公司90%股权,金河公司专为液压行业提供不同牌号的灰铸铁、球墨铸铁毛坯铸造及加工服务,2014年受“高强度精密铸造项目”验收转固折旧及项目*款贷**财务费用居高不下等固定成本增加的影响出现亏损,剥离此项低质资产后,公司报表质量已进一步提升。
1)力源液压:公司从事高压轴向柱塞式液压泵/马达及静液压传动装置研发、生产,产品广泛与航空航天、民用领域配套;军品业务不断提高批产产品计划交付能力,民品业务基本完成整合,有望进一步止损;
2)贵州永红:公司是航空冷却系统和民用热交换器的专业化生产企业,主要产品有各类热交换器、高速旋转机械(涡轮、泵、风机)、冷却装置、高温隔热部件等,为国内多种飞机、发动机配套,民用产品主要用于工程机械、空压机、风力发电等行业的液压系统。

1.2.业绩规模稳步提升,锻造领域为核心增长支撑
减值计提及新能源业务造成业绩拖累,完成剥离后正不断改善。2017-2022年,公司营业收入从56.63亿元增长至105.70亿元,CAGR 13.29%,归母净利润从1.65亿元增长至12.02亿元,复合增速48.76%。
其中, 2017年业绩下滑主要因中航力源计提存货跌价准备和坏账损失以及中航特材因与河北五矿诉讼案导致营业外支出增加,2018年公司彻底剥离新能源业务后盈利能力有显著提升,从2020年报中可看出聚焦主业后3家锻造子公司及贵州永红均实现良好表现,2020年合计净利润约为6.52亿元,盈利能力已出现明显改善,2021年公司营收及净利大幅增加,2022年持续保持稳步提升。


锻铸造领域为主要业绩驱动,液压环控盈利能力改善显著:
1) 锻铸造领域,2017-2022年收入复合增速18.13%,总体呈现稳步上涨态势。
2020年,以子公司宏远、安大、景航为主的航空锻造业务进展顺利,国内市场份额稳步提升,同时根据年报,公司亦持续加大民用航空市场开发力度,宏远公司成功开发并实现批产交付赛峰T型锻件,并首次获得外贸发动机订单,安大公司获得土耳其 TEI公司9项镍基高温合金产品订单且新开发黎阳国际2项 C250产品,另外还获得商发 M152 对开机匣7件产品订单。我们认为,伴随下游航空航发重点型号“十四五”期间加速批产上量,锻铸造行业作为*器武**装备关键部件有望持续享受下游景气度的加速上行,公司作为产业龙头有望核心受益。

2)液压环控领域,2017-2022年收入复合增速17.87%,呈逐年上涨趋势。
公司液压环控板块主要由子公司中航力源液压和贵州永红负责,其中力源液压近四年净利润都为负,液压环控领域的净利润主要由贵州永红贡献。然而,2020年公司剥离低效资产力源液压子公司力源金河,完成对江苏力源金河铸造有限公司90%的股权转让。
我们认为,随着子公司力源剥离低效资产轻装上阵,力源和永红加大技术研发力度和市场开拓力度,在实现全军工行业配套的基础下坚持军民融合,推进产品升级迭代,往军品做精、民品做大的趋势发展,液压环控领域有望不断改善。

收入利润规模龙头地位突出,提质增效下盈利能力向上空间充足。
在锻造领域,我们分别筛选派克新材、三角防务和航宇科技进行对比,从营收和归母净利润规模来看,中航重机显著高于行业可比公司,由于基数较大,营收和规模净利润同比增速较为稳定。
从航空锻造板块毛利率来看,中航重机2017-2022年航空锻造毛利率均不超过30%,相比之下三角防务超过40%;从净利率来看,中航重机2017-2020年维持在个位数,2021-2022出现提升,相比派克新材和三角防务较低。
我们认为,中航重机未来盈利能力或仍有较大提升空间,主要因:
1)*用军**航空及航发锻铸造领域需求伴随型号批产确定性强,锻铸造子公司有望在高附加值赛道上持续贡献业绩增量,且募投项目投产后公司有望在新型号领域进行进一步扩展,产品价值量或逐步提升;
2)股权激励推出后降本增效的意愿加强,有利于与员工利益绑定,提高积极性,加强费用端管控,推动业绩进一步释放;
3)公司近几年逐步剥离低效资产,包括中航新能源、中航世新和力源金河,轻装迎接新机遇,预计报表端有望逐步反映。

盈利能力稳中有升,费用控制成效显著。
2017-2022年公司毛利率逐年小幅增长,总体维持在27%左右,净利率大幅提升,从2017年的2%提升至12.59%,2017年净利润大幅下滑使净利率有所下滑,因分子端中航力源计提了存货跌价准备以及中航特材因与河北五矿诉讼案计提的预计负债导致净利润下滑而分母端营收略有增长,2018因其剥离低质量公司中航世新使整体盈利水平提升。
2020年公司毛利率26.64%,同比增长0.48pct,净利率6.36%,同比增长1.01pct,主要系公司剥离亏损业务力源金河以及锻铸业务子公司的业绩良好,预计伴随锻件订单需求逐年不断增加以及公司聚焦主业航空,整体盈利或仍有上升空间。
2021年公司净利率大幅提升至11%,主要系公司毛利率有所提升,同时通过规模效应,各项费用率明显下滑,2022年净利率进一步提升至12.59%。
2017-2022年公司管理费用率、销售费用率和财务费用率总体呈下降趋势,反映公司成本控制效果显著。

1.3.瘦身健体聚焦航空主业,定增募投增强生产能力,股权激励确保长期发展
剥离低效民品业务,聚焦强化航空主业。
近年来,公司逐渐剥离低效民品业务,聚焦航空主业,提高公司盈利能力。分别于2016年出让无锡华达燃机20%股权,中航惠腾风电50%股权,2017年剥离新能源资产合计5.59亿元,2018年转让中航世新57.89%股权,2020年转让力源金河90%股权等。
2020年向公司高管及核心科研骨干共106人进行股权激励,有助充分绑定核心科研骨干与公司利益,有望极大提升公司管理运营能力。
2021年混改转让力源苏州57.55%股权,并增资力源苏州注册资本至4.75亿元,2022年向南山铝业收购宏山锻造80%股权,进一步强化液压环控与锻铸实力。
公司剥离低质资产后更加聚焦航空主业。锻铸造板块随着下游航空航发行业景气度上升将稳定贡献业绩,液压板块在不断剥离亏损业务后有望实现盈亏平衡,公司盈利能力或持续增强。

定增募投完善主业生产能力建设,强化锻造主业核心竞争力。
公司主营锻铸业务属于重资产型基础制造领域,随着市场需求的升级换代,对设备能力迅速提升的要求越来越高,进而对公司在大型化、自动化、智能化设备能力建设方面的需求不断增强。
2018年和2020年公司非公开发行分别募集资金13.27亿元、19.10亿元拟用于解决锻铸及液压业务资金需求问题,实施公司锻造、液压和热交换器主业能力建设项目。
2023年募集资金22.74亿元拟用于收购宏山锻造并建设研究院所,稳固、强化公司产业链,打造“研究所+企业”新生态,进一步增强公司主业生产能力,提升核心竞争力。

增资安吉精铸强化铸造业务,拓展产业链上下游完善布局。
目前,由于我国铸造工艺技术较国外发达国家仍有一定差距,为解决制约铸造产品批量生产工艺技术瓶颈,公司于2021年1月发布公告拟通过公开摘牌方式向安吉精铸增资5000万,2022年9月完成参股公司安吉精铸增资5,000万,本轮增资有助于推进公司在锻铸造行业的产业布局。
同时,能够帮助安吉精铸提升关键核心产品制造工艺水平和生产能力,做强精密铸造主业,并改善股东结构,优化资源要素配置,提高经营稳健性和抗风险能力。
全面提升公司的核心技术优势,缩小公司在铸造业务上与国外企业的差距,巩固和扩大公司精铸件在国防*器武**装备配套中的重要地位和影响力。
股权激励绑定核心技术及管理团队,降本增效及业绩释放动力充足。
2020年公司出台股权激励计划,以6.89元/股价格授予董事、高管、核心技术人员等115名员工777万股(占总股本0.83%)限制性股票,解锁条件为可解除限售日前一会计年度加权平均净资产收益率分别不低于4.7%、4.9%、5.1%;营业收入复合增长率分别不低于6.40%、6.5%、6.6%;营业利润率分别不低于5.30%、5.4%,5.5%;且三个指标均不低于同行业对标企业75分位值。
预计在公司推出股权激励后将成功绑定核心业务骨干利益,不断调动员工积极性,有望极大提升公司管理运营能力,加速业绩释放,增强公司核心竞争力。

2.航空航发锻件景气度上行,外贸转包及国产民机持续向好
2.1.航空航发锻件需求旺盛,深厚积淀受益新型号上量
锻铸件为航空及航发整机中关键部件,整机价值量占比较高。
锻铸造业作为机械制造基础性行业,对装备制造和国防建设具有重要意义,锻铸件作为航空及航发整机中关键部件,在整机中所占比重较高,广泛应用于机身机翼、航空发动机、航天发动机、汽轮机叶片等位置,包括飞机结构件,发动机大型盘轴件、环类件等,其中飞机85%左右的构件是锻件。

中央“十四五”规划《建议》中再次提出将航空航天作为战略新兴产业大力发展以及国家对国防军工领域的持续投入,行业下游需求确定性强,景气度上行,将为公司锻铸造业务带来强劲动力和新发展机遇。

新一代战机列装需求迫切,带动航空航发锻件需求高景气。
根据《World Air Forces 2023》数据,美国*用军**飞机有13300架,而我国仅3284架,从战斗机总量看我国仅为美国的54.30%;此外,我国三代半及四代战机占总量比例极低,目前四代机仅有19架,占比不足2%,与以四代装备为骨干、三代装备为主体的*器武**装备体系还有很大差距,与美国相比存在结构劣势。
因此近年来我国军机进入了研发生产齐头并进之势,以20系为代表的航空装备均处于快速批产上量阶段,主机厂需求饱满。
考虑到我国航空航发新型号不断批产上量及锻造产品转型升级,预计未来*用军**锻件市场需求端将长期保持高景气度,存量与增量市场将进一步打开上行空间。

配套历史悠久且自身实力雄厚,子公司业务分工布局完善。
锻铸产业是中航重机的支柱产业,五十多年来,中航重机以航空技术为基础,在整体模锻件、特大型钛合金锻件、难变形高温合金锻件、环形锻件精密轧制、等温精锻件等方面的技术拥有多项专利,并长期配套于各大主机厂,旗下拥有贵州安大、陕西宏远、江西景航、中航卓越、中航激光、安吉精铸、中航高新等7家锻铸造子公司。
公司在21年非公开募集资金19.1亿元,用于提升宏远航空精密模锻件研制、生产配套能力,提高安大公司特种材料等温锻件水平,满足国内*用军**飞机、商用飞机及国际商用飞机大型精密模锻件市场需求。
预计募投项目达产后将有助于公司提升自身竞争力,为后续发展奠定良好基础。此外,公司于今年6月接手托管青海聚合钛业,完善上游材料供应及返回料处理,进一步满足公司生产环节的提质降本需求。同期,公司向南山铝业收购宏山锻造80%股权,借助其设备优势,横向拓宽自身大型锻件加工能力,提升锻造总产能的同时进一步稳固产业龙头地位。

2.2.竞争格局稳定有序,产业链横纵向拓展强化龙头地位
航空及航发锻造行业具备较高准入壁垒,竞争格局稳定。我们认为,航空及航发锻造领域主要存在资质、设备、资金三大壁垒,行业护城河较深,新进入企业难以在短期内形成较强竞争力,因此行业竞争格局相对稳定,且各家企业互相之间各有分工,而中航重机是我国最先从事锻造行业企业之一,其在规模、市占率及技术储备上均处于领先优势。
1)资质壁垒:军品方面,国家对产品供应有严格的资质要求,企业通常需经过军方对其产品性能、质量控制、技术水平、研发能力等进行一系列综合评估,在达到要求并取得相关资质后才可进行研发生产;民品方面,市场各领域均存在独立的资质认证管理体系,且此类资质普遍要求严格且考察周期较长。各类资质是行业的准入门槛,而严格的审核制度则构成了行业的资质壁垒;
2)设备壁垒:行业对产品的参数精度、物理性能、可靠耐用性等方面具有较高要求,且产品原材料多以高温合金、钛合金等难加工材料为主,这些因素都使得专业设备成为了行业的主要竞争要素之一,此外,企业在追求技术前沿的过程中通常需要保持较快的设备更迭速率,且此类大型特种设备通常采购难度大且价格昂贵;

3)资金壁垒:据行业特征,原材料在主营业务成本构成中占较大比例,原材料采购及生产经营周转需占用大量流动资金;另一方面,模锻液压机及辗环机等大型设备的单位价值往往过亿,需要大量前期投入及后期维护换代费用,此外技术研发需要持续且大量的资金投入,且新产品往往需要经历较长的认证周期才能变现。以上因素对企业的资金流动性及资金储备提出了较高的要求,形成行业的资金壁垒。

上游:受托管理青海聚能钛业,积极布局上游材料端。
今年6月,公司与青海水电集团及青海聚能钛业股份有限公司签订受托经营管理协议,公司受托管理聚能钛业公司的日常经营。
聚能钛业公司EB炉设备总装功率为9300千瓦、设计年产能11600吨、单锭重量20吨,三项指标列居全国EB炉熔铸行业之首,时还套了真空自耗炉、大型全自动混布料机、80MN液压机、铣床、锯床、车床等一系列辅助生产加工设备。
EB炉是对钛合金返回料进行处理的关键设备,本次受托经理管理聚能钛业公司有利于发挥各方的资源和产业优势,加速公司关于材料研发的战略规划,有利于构建“材料研发及再生-锻铸件成形-精加工及整体功能部件”的新生态配套环境,强化返回料处理及利用能力将成为公司长远发展下提质增效的关键一环。

中游:募集资金收购宏山锻造,强化大锻件加工能力。
今年6月,公司向特定对象发行股票募集资金13.18亿向南山铝业收购宏山锻造的80%股权。宏山锻造公司拥有500MN、125MN、60MN、25MN锻压机及其相关配套,设备体系完整,其中500MN模锻液压机是目前国内纯进口的吨位最大、技术最先进的模锻液压机。
本次收购将宏山锻造的产能优势与公司的市场优势充分融合和发挥,有利于解决公司当前大型锻造设备不足的问题,有利于公司整合社会资源迅速扩大产能,有利于公司完善在华北和沿海的产业布局,有利于解决产业链上的短板和潜在风险,达到“稳链”目标,形成有弹性、韧性的产业链的“强链”效果,稳固产业链抗风险能力。

下游:构建“1+N”机加产业体系,打造航空通用基础结构零部件主力军。
中航重机正处在蓄势而发、大有可为的上升期、关键期。面对主机厂所对零部件提出“近净成型”和“一站式解决” 的配套要求,公司快速响应,组建以特色机加为核心业务的贵州安飞精密制造有限公司,承载中航重机深加工业务主力军使命责任,围绕实现锻铸件向零部件级交付转变的定位,发挥拉动产业体系内循环,提高质量降低成本,实现利润增加新动能的积极作用。公司将以“1”为起点,探索N的布局,协同构建“1+N"的机加产业体系,共同把精密制造做大做强,在不同地域打造“N”个机加子公司,实现产业链延伸。
2.3.外贸转包拉升锻件需求,国产大飞机打开成长空间
外贸转包业务持续强化市场影响力,未来成长空间广阔。航空“转包”生产是全球航空飞机及发动机制造商普遍采用的一种基于“主制造商-供应商”的供应链合作模式。
公司海外业务营业收入近三年增加到5.02亿元,复合增速达20.53%。
在转包业务上,中航重机从2015年开始加快推进转包业务,与罗罗、IHI、ITP等国际知名企业转包发动机锻件,同时也给世界两大飞机制造寡头波音和空客转包飞机锻件,2016-2017年分别为GE、史密斯、道帝公司等提供转包服务,2018年宏远公司中标霍尼韦尔项目发动机盘转动锻件,并与波音、中航国际、航发三方成功签订了(BSCA)最新波音供应链长期协议。
2021年初,贵州安大成中标罗罗公司环形锻件及机匣竞标项目。
公司现已发展成为英国罗罗、美国GE、西班牙ITP、法国赛峰、日本IHI等20多个国际知名企业的民用航空锻件产品供应商。我们认为,未来随着航空零部件转包市场规模的不断增长,将会带动锻件等零部件需求上升,进而拉动公司锻件业务增长。

国产大飞机批产在即,有望开启民机锻件新篇章。
在国产自主研发大飞机中,大型客机C919和支线客机ARJ21是国内航空产业里程碑,而中航重机子公司安大和宏远作为C919锻件领域核心供应商之一,从2011年安大开始与中国商飞洽谈C919锻件采购长期合作项目,2013年实现大型客机锻件全部交付。
2018年,宏远参与ARJ21新支线飞机等项目配套,2019年宏远公司在*用军**市场批产型号需求持续增长,国内民机ARJ21实现批产交付。目前ARJ121订单达690架且在持续交付。今年七月,第二架C919正式入列东航机队。
据中国商飞透露,C919订单近1200架。根据中国东航新闻公告,C919目录单价为6.53亿,按照2023年初确定的1200架订单计算,订单金额已超7800亿元。
我们认为,伴随国产大飞机的逐步批产,中航重机作为大飞机锻件核心供应商,长期成长空间有望被进一步打开。

3.液压板块整体实现扭亏,贵州永红持续拓展海外市场
3.1.力源液压军品配套率较高,民品有望进一步止损
力源液压技术优势领先,产品覆盖面广。液压产业属于装备制造业的基础,对国民经济建设有着重要意义。力源公司基于航空技术背景,在液压领域形成了较强的技术优势,具有代表性的是液压泵/马达的变量控制技术、复杂条件(高速、高压、高温)下的摩擦副配对研究技术、离子注入技术、动静压密封技术等,在国内同行业中具备明显的领先优势,产品的型号、规格、市场覆盖面均居于领先地位。

*用军**领域:公司军品业务主要集中于贵州本部,从事高压轴向柱塞式液压泵/马达及静液压传动装置研发、生产,产品以航空航天为基础,向船舶、兵器、电子等领域拓展,实现全军工行业配套,2022年公司持续提升航空产品配套交付能力,同时航天液压产品月平均产出水平较去年提升近10%,有效满足了主机需求。
民用领域:2010年成立了力源液压(苏州)承接民品业务,但历年来民品工程机械业务和农机液压业务市场竞争激烈,业务受产品成本约束,导致市场销售价格较高,主机销量降幅,公司业绩出现亏损。
随后,公司不断对民品业务进行整合,建立以力源苏州为平台的民品液压件管理中心,提高民品经营效率,同时紧抓传统汽车起重机和履带式起重机市场,2020年收入较去年实现10%以上增长,并持续开发高端市场,非开挖机械市场成为民品业务新的增长点,民品业务有望进一步止损。

3.2.贵州永红为国内航空热交换器核心供应商,拓展国际市场有望更进一步
贵州永红具有核心热交换技术,航空热交换器特性奠定领先地位。
贵州永红主要研制生产列管式、板翅式、环形散热器、胀接装配式、套管式热交换器及多种材质和形式的热交换器及环控附件。
2016年-2020年,贵州永红盈利能力保持稳定,营收和利润总额持续增长。
2018年6月,中航重机定增实施军民两用航空高效热交换器及集成生产能力建设项目,有效提升产品品质以及优化生产布局。
航空热交换器及系统是为飞机发动机不同机型量身定制的,且无通用性,产品从设计到鉴定所需的各种试验考核要求,均按其航空器顶层文件规定及技术协议规定进行,为专项研发,特殊定制。
2021年永红公司在国际市场相变换热器新领域,实现 0 到 1 突破,市场份额不断扩大;2022年在国内市场抓住“碳中和,碳达峰”的市场机遇,风力发电业务进一步做大做强,国际市场上积极开发新客户、新项目,在真空泵领域进入莱宝的配套体系。
因此,永红公司由于其国内领先的核心研发能力、生产能力以及出色的产品质量,已经成为国内航空热交换器的核心供应商并处于领先地位。

国际客户遍布领域内龙头企业,有望进一步拓展其他重要客户。
永红与多家国际知名企业建立了合作伙伴关系,产品远销欧洲、美洲、大洋洲和亚太地区,公司产品70%直接出口欧洲和美洲国家,涉及风电、军工、工程机械和能源等领域。
永红公司从2017年开始加快国外市场的拓展,2018年在成功配套维斯塔斯的基础上,成功进入了西班牙的歌美飒,德国的恩德能源,西门子的配套体系。未来随着客户需求增加以及与客户之间依赖度和信任度提高,有望提升公司品牌的国际地位,进一步拓展其他相似领域的企业。

4.盈利预测
核心假设:
1) 公司航空锻件业务市占率保持稳定,募投项目逐步投产后,生产加工能力增强,伴随新产品类型的量产,公司市场占有率进一步取得突破。
2) 上游高温合金、钛合金等关键原材料价格保持相对稳定,且伴随各家供应商产能投放加速而实现缓降趋势。
3) 强军需求下,新一代战机及配套航空发动机持续上量,对航空模锻件、环锻件的需求稳步提升,公司配套产品型号数量、订单规模不断扩大。
4) 伴随海外民航景气度提升,外贸转包业务规模持续增长,市场占有率取得突破。

选取三角防务、派克新材、航宇科技作为可比公司,其中三角防务为我国航空模锻件核心供应商,派克新材及航宇科技为我国航空发动机及燃气轮机用环锻件主要供应商,均与公司存在业务竞争关系,公司此前PE略低于三家可比公司平均值,结合未来市场集中度提升趋势给予溢价预期。
公司作为我国*用军**航空锻造龙头,配套历史悠久且技术实力雄厚,并先后通过两次定增募投增强生产能力,龙头地位稳固,并有望核心受益于航空航发新型号批产上量带来的需求景气度持续上行,同时公司不断剥离低效及亏损资产,加速聚焦航空主业的同时整体盈利能力仍有望逐渐提升;此外,公司于2020年推出股权激励计划,在成功绑定核心业务骨干利益的同时,有望在费用控制端更进一步,加速业绩释放,增强公司核心竞争力。
结合公司产能建设进度及下游需求增长,预计公司2023-2025年归母净利润分别为15.7、19.6及23.6亿元,给予23年32倍pe,对应6个月目标价33.9元。
5.风险提示
(1)主要原材料价格波动的风险。
公司生产使用的原材料有高温合金、钛合金、铝合金和钢材,其中,高温合金和钛合金采购金额较大,公司原材料成本占主营业务成本比例较高。若未来受金属元素价格波动、市场供需紧张、地缘政治等因素影响,主要原材料价格可能出现短期大幅波动,公司产品毛利率及整体经营业绩或面临下滑的风险。
(2)下游需求不及预期。
公司主要产品最终应用于军机、商用客机等终端领域,若下游市场需求发生不利变化,公司业绩或受到不利影响。
(3)扩产进度不及预期。
(4)测算不及预期。
——————————————————
报告属于原作者,仅供学习!如有侵权,请私信删除,谢谢!
报告来自【远瞻智库】