2019年,福州中考正式进入六区时代,而今年作为六区中考的第一年,必然是试试水的一年,来年的考生也将会参照今年的情况进行报考。
那么,对于家长们来说,今年中考的重要悬念之一就是:将会有多少福州五区的孩子去报考长乐的高中,尤其是长乐一中;又将有多少长乐的尖子生报考福州一中和附中。从近期朋友们的反馈情况来看,目前看上去长乐的家长们会更加担心福州五区的学生来长乐抢学位,而福州五区的家长似乎倒不太担心来自长乐的竞争加大“老八所”的报考难度。
而在2018年,长乐区进行了教育资源整合,长乐三中、四中、五中、六中等四所完中校全部被撤销高中部,仅保留长乐一中、侨中、二中、七中、高级中学等五所达标校,并且相应地增加他们的招生人数。这样一来,长乐区的高中数量从原来的九所到2018年只剩下五所,虽然给偏远乡镇上的孩子上学造成了不便,但这也的确提高了公办普通高中的达标率,集中了高中教育资源。
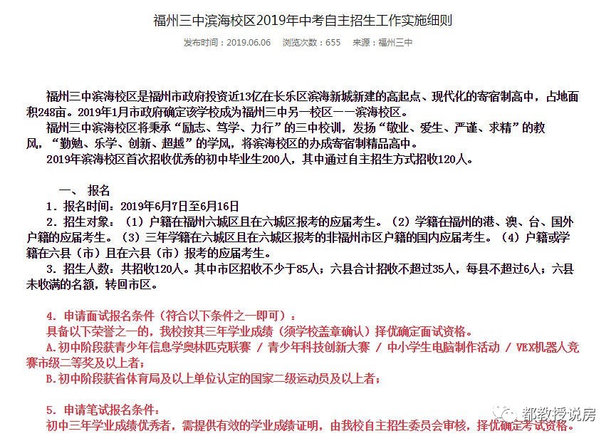
但是,今年随着福州对滨海新城建设的不断投入,在漳港街道万沙村又建立起了一所高中学校——福州三中滨海校区。这样一来,长乐区今年将有六所高中对外招生。根据此前公布的招生计划,2019年三中滨海校区只招200人,其中120人为自主招生,80人为统招录取。统招的名额中分配给市区(六区)65人,六县15人。自主招生名额分配给六区85人,六县35人(每县不超过6人),六县未收满的名额转回六区。

根据刚刚发布的三中滨海校区招生方案,该校自主招生将分为面试和笔试两种途径,参加面试的需具备信息学奥赛获奖、国家二级运动员等相应荣誉。参加笔试的需提供学业成绩证明,由学校择优确定考试资格。

此外,需要注意的是,福州三中滨海校区是三中的直属“校区”而非挂名“分校”,将和三中本部(西湖校区)实行统一的年段管理方式、教师集体备课、学生校本作业、学校课程设置、期中期末考试等。甚至高一成绩优秀的学生(不超过20个名额)还有机会进入三中本部读高二、高三。
分析点评:
今年是三中滨海校区招生的第一年,各项工程尚未完成,因此今年招生数量很少。但是,该校预计的办学规模为48个班,每班50人,共计2400名学生。意味着今后该校每年将招生800人,是今年的四倍。而当三中滨海校区全面招生之后,将会给福州六区,尤其是长乐的孩子们带来更多的选择。
另外,大家需要特别注意的是,虽然三中滨海校区招生计划大部分给了福州六区,但是在统招录取上也给了六县报考名额,这样一来,就等于在自主招生之外,给予了六县考生直接报考福州市区高中的机会。虽然今年名额只有15个,但是全面招生之后想必会有所增加。这样一来,今年不只是市区的孩子们有了新选择,八县的孩子们要想报考市区的高中也有了新机遇。举例来说,贵安、闽侯、福清的孩子因此有了直接报考市区高中的机会。假如今后三中滨海校区成绩优秀,想必会有更多六县的孩子愿意报考。
目前三中滨海校区尚未办学,今后教学质量如何尚属未知数。然而作为一个和本部管理模式统一的校区,虽然比不上长乐一中和三中本部,但预计教学质量也并不会差。因此,对于不愿意报考市区学校的长乐学子们而言,如今长乐一中和侨中肯定仍是他们的首选。但是,对于滨海新城周边的漳港、文武砂、江田、湖南、鹤上、金峰、古槐、松下、文岭、梅花等乡镇的孩子们而言,三中滨海校区的招生显然给他们提供了一个全新的、更好的选择。
三中滨海校区远在漳港,想来福州市区的家长们也不太想让自己的孩子去那么远读书,毕竟五区的孩子有太多的选择。因此,三中滨海校区建设的初衷主要是为了完善滨海新城的教育配套,为将来前往滨海新城工作、定居的人口解决子女教育问题。但是,在近两年滨海新城人口尚未大量流入的情况下,如今这对于长乐本地的孩子们来说,显然更是一项福利。这样一来,即便是福州五区的孩子们届时抢了长乐一中的部分学位,对于长乐的孩子们来说也有了新的补偿。
最后还需注意的是,今年三中滨海校区是没有定向生名额的,而是否有定向生是检验六区高中是否被认定为“优秀普通高中”的一个门槛。当前打算报考三中滨海校区的孩子还享受不到定向生政策的照顾,今年招生人数太少,也不可能有名额用于定向生的分配。至于今后该校区是否和三中本部一样,加入定向生的阵营,那就要看今后的教学质量如何了。