TokenIn机构得得号
18小时前 • 全球通证数据与评级机构,专注通证风险评级。
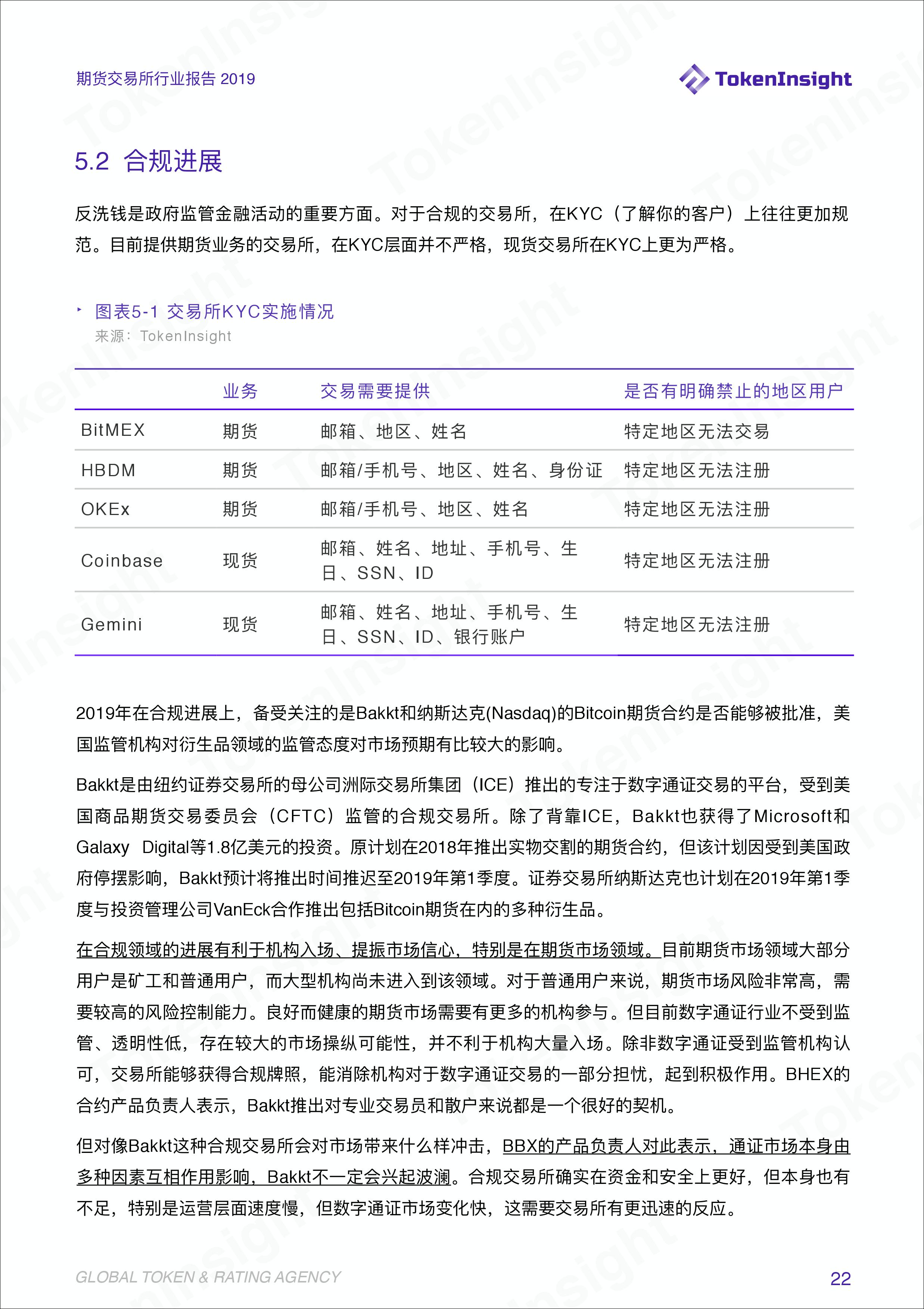
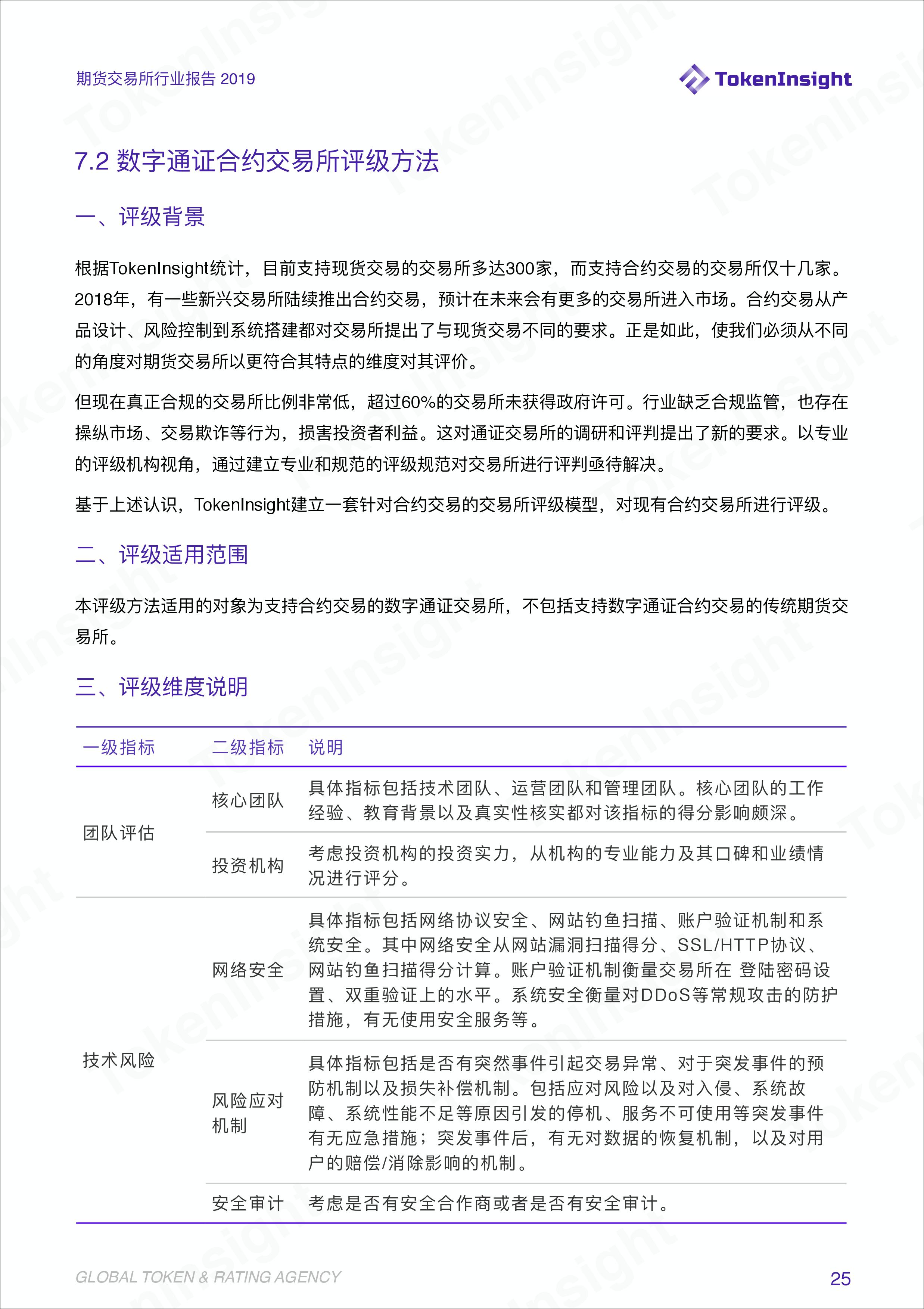
摘要: 2018年数字通证合约交易规模不降反升,已有十几家交易所推出合约交易。但合约交易对交易所在产品和技术都提出了与现货交易不同的要求,因此TokenInsight,从6大方面40个评分维度对开展合约交易的交易所进行评级。
期货合约能够实现套期保值和风险对冲的需求,特别是在熊市的情况下相比现货交易,保持更活跃的成交量。合约交易是通证交易市场重要的产品,对交易所的产品设计、技术都提出了与现货交易不同的要求,因此TokenInsight从6大方面40个评分维度对开展合约交易的交易所进行评级。

(作者:TokenIn,内容来自链得得内容开放平台“得得号”;本文仅代表作者观点,不代表链得得官方立场)
评论(0)
【登录后才能评论哦!点击 登录】