(点击右上角“+关注”【合易人力资源】头条号,有职场攻略、管理策略、干货、详解)
相信每位管理者在自己的职业生涯中,处于企业发展或变革的需求,都或多或少接触过一些管理咨询公司。年底,大家在做下一年工作规划和相关预算时,也会纠结明年围绕企业年度战略规划,有些管理动作,到底需不需要借助外部力量。基于诸如此类处于模糊地带悬而未决的计划,笔者想为大家盘点一下,管理咨询公司究竟在我们的组织发展和变革中,扮演了什么样的角色,什么情况下和咨询公司产生链接,是效益最大化的。
1 打好地基——企业家和企业认知迭代
时代在悄然发生变化,知识付费从趋势变为了一种生活的常态,在提倡终身成长的时代,每个个体和组织都不甘于落后。因此我们可以把知识付费理解为一种新的“刚需”。而组织的成长和发展,一样离不开组织心智的提升和迭代。在笔者了解管理咨询行业的阶段,曾经读到了《付费》一书,这本书在知识付费领域具有相当的影响力。书中探讨了一个核心问题,就是“咨询公司麦肯锡卖给我们的是什么?”在对这个问题的诠释过程中,提到了如下几个观点,我认为对今天我们想要阐述的课题有很大的启发性。
观点1:是“方*论法**”,而不是“建议”。
书中的观点是,虽然以战略咨询擅长的麦肯锡传奇领导人马文·鲍尔曾经这样定义公司愿景,即“向各类企业的首席执行官就各种重大问题提供深受尊敬的、独立的、公允的建议”,但咨询公司卖给我们的服务可能是“方*论法**”,而不是“建议”。以华为为例,在中国企业史上,华为可能是在一个咨询项目上付给咨询顾问最高金额的公司。从1998年开始,华为就请IBM做咨询顾问,协助公司导入集成产品开发(IPD),这个项目推进了10年,华为付给IBM咨询费、IT工具费用加起来近20亿。引入IPD,使得华为从一家小米加步枪的企业硬性地转变为具备国际化运作能力的公司。这个项目,咨询顾问带来的就是一个明确的方*论法**,一套成熟的技术产品开发方式。正是以这套产品开发机制做基石,华为才有机会成为现在年收入近4000亿元的超级巨头。这套方*论法**,将华为的研发变得更加系统化,协助华为完成了跨越。华为付出的,不只是给IBM的咨询费。在项目推进的10年中,华为付出的,是要求全公司“削足适履”,让脚合适些,全心全意推进IPD,不要试图修改这套方*论法**。任正非说:“先僵化,后优化,再固化”,华为要“削足适履”。华为以引进一座现代化“研发工厂”的心态,先把这个研发工厂建起来,高效运转起来。现在时间又往前推进了近10年,经过最初的“削足适履”,过去10年,华为应该又对这个研发工厂进行了大幅的升级。
华为引入咨询顾问的历程是:购买方*论法**,全心全意地落实,等学会了、完全掌握了,再迭代升级。
观点2:CEO视角
从CEO视角出发,只从CEO视角出发,是麦肯锡独特的价值。它的咨询方*论法**,经过几十年的传播,具体的方法都已经被业界所知晓,但惟有从CEO的视角出发,解决真正重大的问题,是它现在仍然持有的独特价值。
作为一个公司的创始人、CEO、高管,如果咨询顾问怎么建议,我们就怎么做,没有认知上的决断力,恐怕我们也没有资格坐在自己的位置上。麦肯锡本质性的方*论法**是:“解决CEO层面所关注的那些重大的、紧迫的问题,以及解决这些问题的方法。一定程度上,韦尔奇《商业的本质》一书之所以备受关注,也是因为该书采用了CEO视角,站在高处,关注整体,不忘细节,从而集中了实践者的心。”
因此,如果你是咨询公司的角色,却一门心思提供建议,可能就错了;如果你是客户,你希望咨询顾问帮你做决定,那也错了。结论,不是我们要向别人学习的,是应该由我们自己得出的,而方*论法**,是我们可以向他人学习借鉴的。
从原点出发,从企业“基建”的角度去为组织“计长远”,我们应该帮助组织塑造给予未来发展的“方*论法**”。而这个过程中,时间的宝贵性是基于企业发展效率产生的结果,因此你就不难理解为什么很多优秀的企业在组织基因方面,在向咨询公司借力方面,愿意大量投入时间和金钱,因为这份投入是基于未来的,基于组织心智的,短期看可能没有什么效果,长期看却意味着不断复利。
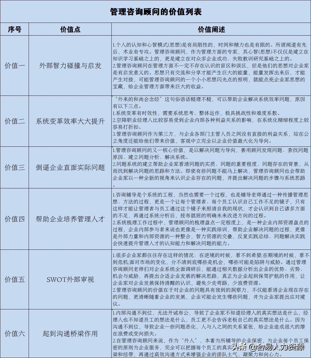
我们把管理咨询顾问的具体价值,也做了如下归纳

2 盘点问题和资源——外部借力的必要性分析
第一章节,我们介绍了管理咨询公司、顾问带给企业的价值,但我们在做出决策前,也一定要充分考虑企业的实际情况,也即公司的人力、物力、财力,我们希望您和咨询机构的合作也一定是量力而行的,并建立合理的预期,就像国家与国家之间的军备竞赛,需要考量一个国家的综合国力,是一样的道理。

如果在这个阶段,你无法充分获取各方信息并进行衡量的情况下,也可以借助信赖的咨询机构,通过前期《项目建议书》的方式,进过前期项目综合条件和情况的调研,帮助您收集项目必要性相关的数据和资源情况,在前期与咨询顾问沟通过程中,也可以将自己的一些想法进行校验,当然,前提是您找到的是一个靠谱的管理咨询机构。
3 筛选服务对象——靠谱的外部智力资源助力企业长足发展
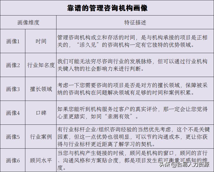
好的咨询管理顾问,如同管理者的一个成长陪跑员;靠谱的咨询管理机构,如同组织成长的深度陪伴见证者。认识结交几个靠谱的管理咨询顾问,或者与靠谱的管理咨询机构建立链接关系,是一个组织负责人心智成熟的表现,第一章节的内容已经做了阐述,在此不再赘述。然而如何筛选靠谱的机构是我们要迈出的第一步,根据笔者的经验,提供如下几个方法供大家参考。

综上所述,企业创始人、领路人应该保持着对市场、企业内部管理高度敏锐地觉察,拥有善于借助外部力量的智慧,在外部世界的“变化”和经营发展的“压力”下为组织赋能,完成外部压力向内部动力的转化。优秀的咨询管理顾问,只有深度陪伴企业解决问题,才能获得职业生涯的长足发展。管理咨询机构,作为企业成长发展的灵魂陪跑者,有义务有责任更好地服务企业夯实管理根基,聚焦组织心智的提升。三者是共存、共生、共荣的关系。
大家有好的想法,欢迎在评论区给我留言
作者/编辑:合易咨询(heyeehrm)
相关内容推荐:如何从业务高手晋级管理高手?