

一、背景
2021年7月10日正午,国家互联网信息办公室发布了《网络安全审查办法(修订草案征求意见稿)》(以下简称“办法”)公开征求意见的通知。这是自本月初“滴滴出行”“运满满”“货车帮”“BOSS直聘等互联网平台被网络安全审查以来,相关监管部门针对网络安全审查的又一重要举措。
本文归纳总结了新“办法”的修订要点,并整理了新旧“办法”的原文对比以及网络安全审查程序的流程图,以深入了解相关监管部门在网络安全审查领域的立法趋势与动向。

二、修订要点分析
1.新增《数据安全法》作为上位法依据
新增了《中华人民共和国数据安全法》作为新“办法”制定和处理网络安全问题的法律依据。
随着我国高新科技以及数字经济的发展,网络安全必然包括数据安全。自2021年9月1日起施行的《中华人民共和国数据安全法》自然应成为《网络安全审查办法》的上位法依据。这一将数据安全法列入“办法”立法依据的举措,符合立法内在逻辑,顺应立法趋势与动向。
2.特别审查程序延长
特别审查程序从原先的45个工作日改为3个月,延长了对于网络安全特殊复杂情形的审查期限。虽然可能会对运营者的正常运营活动产生一定影响,但特别审查程序的延长必将有利于网络安全审查有条不紊的进行,有利于参与审查的各部门能够更深刻地审查网络安全风险、更有针对性地提出审查意见、更科学地得出审查结论、更切实有效地解决网络安全审查反映出的各种问题。
3.审查对象范围扩大
区别于原“办法”中的规定,新“办法”将“进行数据处理活动影响或可能影响国家安全的数据处理者”列为审查主体对象范围。同时,规定“掌握超过100万用户个人信息的运营者赴国外上市”应申报网络安全审查,新增了审查行为对象的范围。
这一举措体现了数据安全的重要性。全世界迈入大数据和互联网时代,数据安全、网络安全早已和国家安全挂钩,成为国家安全的重要基石。在当前境内外复杂的环境下,维护国家安全、网络安全、数据安全势在必行。新“办法”对于审查对象范围的拓宽是保障国家安全的一项必要举措,也是我国立法紧随时代发展的体现。
4.新增“拟提交的IPO材料”作为申报提交材料
新增了拟提交的IPO材料作为运营者申报网络安全审查所须提交的材料。网络安全审查办公室可以据此对企业境外上市所涉及的数据安全、网络安全问题进行判断,进而决定是否需要启动网络安全审查。
须申报网络安全审查的运营者,他们的境外上市将可能涉及数据安全问题,进而影响国家安全。新“办法”新增这一提交材料,意味着我国将对境外上市所可能带来的国家安全问题进行严格把控。
新“办法”将数据处理活动以及国外上市可能带来的国家安全风险也列为了网络安全审查的重点评估和考虑因素,其具体体现在以下两个方面:
核心数据、重要数据或大量个人信息被窃取、泄露、毁损以及非法利用或出境的风险;
国外上市后关键信息基础设施,核心数据、重要数据或大量个人信息被国外政府影响、控制、恶意利用的风险。
如今,数据已然成为国家发展的重要战略资源,数据安全的重要性不言而喻,数据主权争夺战日益激烈。美国、欧盟等均将数据本地化作为立法与司法的重要考量。同时,意图通过“长臂管辖”等规定谋求数据霸权。在形式日益严峻的背景之下,网络安全审查必须将数据处理活动以及国外上市可能带来的国家安全风险作为重点评估和考虑因素,以保障我国数据安全、国家安全,维护我国数据主权。
此次修订网络安全审查办法,意味着我国网络安全监管体系顺应时代发展,满足时代需要,向前迈出了重要一步。未来,网络安全、数据安全审查态势将更加严格、严峻化。
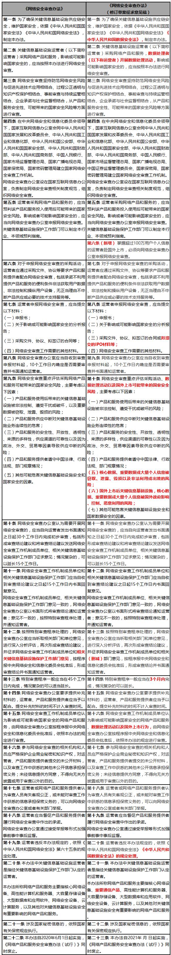
三、新旧“办法”全文对比表

四、“新旧”审查流程图解对比


本文作者:

张韬,德恒北京办公室合伙人、律师;主要执业领域为:互联网、电子商务、数据合规、知识产权、企业合规、争议解决、资本市场等。
声明:
本文由德恒律师事务所律师原创,仅代表作者本人观点,不得视为德恒律师事务所或其律师出具的正式法律意见或建议。如需转载或引用本文的任何内容,请注明出处。