一些购房者本着越限越值钱的原则,开始追捧北京的商住产品,不过,商水商电、商业产权、无法落户等问题,也让一些购房者心生疑虑。那么,如何看待商住房未来的发展前景?到底值不值得购买?
为此,V房产(beijing_house)咨询了投资界专业人士。综合他们的意见,是否出手购买商住房需要从多个维度具体分析,需要结合整个市场的走向,比如,近几年商住房和住宅的房价走势、住宅和商住两用房的销量和增量情况对比等方面加以考虑。
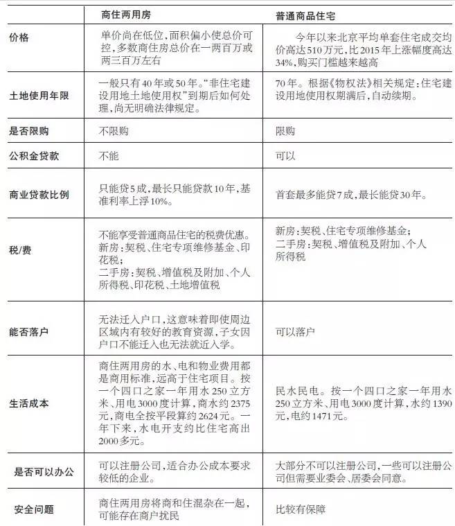
先上PK台,住宅商住,到底谁更适合您?

如果您的选择是商住两用房,这些关键词你不能不了解。
客群
两类人购买商住两用房,一是没有购房资格的刚需客群,二是手中有闲置资金的投资群体。亿翰中国董事长陈啸天表示,购房者假如短期已解决了户口,就不买纯住宅,可以买商住;或者短期完全无法解决户口,也可以买商住,尽管生活成本高一些,但购买商住的压力要比购买普通住宅压力小很多。
租金
一般而言,商住房租给公司办公时租金更高些,如果用于居住,则与同小区的住宅差不多。比如,位于海淀区田村的西山洋房,40平方米的loft,月租金约4000元,而相近面积的平层住宅,月租金在3500元-4000元之间。位于朝阳区十里堡地铁口的晨光家园,55平米左右一居,月租金5000元左右,而同小区的东岸春天里(公寓类)月租金6000元左右,有业主反映,公寓类项目的装修、物业管理、居住舒适度都比同小区的住宅更好。
升值空间
据链家研究院统计,2014年3月,北京住宅成交均价为38001元/平方米,商住两用房成交均价为38701元/平方米,近乎持平。到2014年4月,住宅成交均价为38856元/平米,商住两用房成交均价为34867元/平方米,比住宅低约4000元/平米。此后,北京住宅均价稳步上涨,而商住两用房维持在比较平稳的状态。
从更长的周期来看,北京住宅从2011年12月份的19469元/平方米,上涨到2016年5月份的45064元/平方米,增幅达131.46%;商住房则从2011年12月份的19537元/平方米,上涨到2016年5月份的36714元/平方米,增幅为87.92%。
转手率
“房源销售/增量”,得到的数值越大,说明房子更容易出手。据链家研究院的统计显示,2015年12月同期相比,住宅销增比值高达27.85%,商住房比值仅15.55%,住宅的销增比值明显高于商住房。
亿翰中国董事长陈啸天表示,商住类项目转手难不难,关键在于物业价值的高低。目前商住房价格虽然比普通住宅便宜,但转手并不存在难度,看好商住物业的去化空间。
投资风险
陈啸天表示,只要在供求关系中存在供不应求,而且有价差存在,投资就是成功的。相对于住宅物业来说,商住物业的价差比较大,只要有价差大,自然就有这方面的需求。商住物业,转让时税费较高,如果买了不是为了马上转让,短期内风险比较小。
成本
包括生活成本、税费成本及利息支出等。相比住宅,总体上看,商住房的这些成本更高。

您还要继续了解一下现在商住房的市场情况。数据层面的。
比如,9月中上旬已成交4831套
“短短半年,一平方米就涨了8000元,现在卖到3万元了。我2月份买了两套,赚了!我还听说前几天大家得通过抓阄来买,可见有多火爆!”日前,V房产在位于地铁房山线长阳站南50米的商住项目首开熙悦湾售楼处遇到前来办理房产证的徐先生,他兴奋地说,“钱现在放在银行不值钱,遇到合适的商住房,我还会出手买。”
据媒体报道,9月13日晚上,首开熙悦湾加推23套房源,单价为28000元-30000元,现场60余组客户抓阄购买,当晚售罄。项目下一次推盘需等到明年二三月份。
为保值增值而投资买房的徐先生们,成为今年商住房“突进”的注脚。
亚豪机构统计数据显示,2015年,北京商住产品成交量为21520套,而在今年1-8月,这一产品的成交量就高达4.5万套,其中大兴和通州表现突出,分别贡献了9091套和8803套。随着楼市传统旺季“金九银十”的到来,商住房表现依然抢眼,“量价齐升”的态势已然形成。
伟业我爱我家集团市场研究院统计,9月中上旬(1-20日),普通住宅成交了2577套,占新建商品房总成交量的31.4%;公寓类产品交易量大涨,成交4831套,占比高达58.8%,接近六成;此外,别墅、自住房的成交占比分别为5.8%和4%。同时,据北京中原市场研究部统计,上周(9月12-18日)北京商住公寓市场总成交额35.65亿元,环比上涨32%,共成交1670套,比前一周(9月5日-11日)增加253套。成交主要集中在大兴、丰台、通州、平谷等区域。
最后看看近几年的北京商住房成交走势。

所以,看到这里,您有什么打算?
采写:张晓兰
编辑:陈哲婉、心塞的小编
——————
如果你喜欢本篇文章,点击标题下方的“V房产”关注我,点击屏幕右上键还可以“朋友圈”。
你也可以通过二维码关注我们(长按下图,识别二维码进行关注)。