
中国台湾网8月16日讯 昨(15)日午间,微博“南安热门”发文称,8月15日上午,福建南安水头市监所对辖区10多家面包、蛋糕烘焙店进行检查。执法人员发现,85度C水头店存在部分食品原材料随意摆放在地上的情况,执法人员当即要求商家进行整改。

(图片来源:“南安热门”微博截图)
这为近日本就因疑涉“*独台**”而处于风口浪尖的85度C再推波助澜。8月14日,东方网·纵相一篇题为《蔡英文“过境”美国被“一个中国”包围,可这家85度C居然……》将这家台湾“美食-KY”旗下品牌带入公众视野,文章内容称,当地一家85度C台湾地区领导人“过境”美国期间公然送上定制“大礼包”。消息一经发出,网友迅速“灌爆”了85度C官方微博,一片愤怒之声,认为“85度C”在迎合蔡英文的“*独台**”政策,称85度C为“*独台**企业”,准备进行*制抵**。在美华人华侨亦表示强烈不满,并发起*制抵**。

(图片来源:东方网·纵相文章截图)
随后网友自发开始了对85度C的起底工作:
有网友发现85度C的官方网站中把“中国”归入了公司的“海外据点”,与美国、澳大利亚等国并列……

(图片来源:环球网)
还有网友提供的图片显示,该网站此前曾经在地图上同时显示“中国网站”和“台湾网站”称呼。

(图片来源:网络)
据环球网报道,该网站截至14日已将“中国”改成“大陆”,但英文标注仍然是(China),所属栏目也仍为“国际据点”。此外,如果点击网页上方“海外据点”,跳转的页面却出现“中国”“美国”“澳洲”,且都列入“全球据点”。

(图片来源:环球网)
另有网友扒出,数年前大陆“三鹿”事件后,85度C在其台湾店铺中打出了一个“本公司所有乳制品均未直接或间接使用中国制商品”的标语,认为该公司一直在台湾把“中国”和“台湾”区分对待,而不是视为一个整体。

(图片来源:网络)
与此同时,随着文章开始提到的“福建南安市监所发现85度C存在卫生隐患”,85度C在海内外曾被曝出的“食品安全”“克扣薪水”“欺骗消费者”等一系列问题也重回大家视野:
卫生问题
- 2013年1月25日,泉州市一家85度C店的面包柜里的面包被老鼠啃食,被一市民发现并用手机摄下,投诉店家无果,该市民便将拍摄到的影像寄往当地电视台曝光。
- 2015年7月24日,台湾“中国时报”报道桃园市卫生局抽查结果显示85度C桃园平镇延平店的一杯绿茶生菌数47000CFU/mL,为标准10000CFU/mL以下的4.7倍。
- 2016年2月15日,据东南网报道,福州的一位消费者在当地85度C店买的一个三明治中发现一条长约5厘米的活蚯蚓。

(图片来源:网络)
- 2018年6月26日,新民晚报报道,上海的一名消费者在其购买的85度C奶茶中,发现了一节电池。这此之前,已有很多顾客在有关网站的评论区留言,表示该涉事门店的卫生状况堪忧。

(图片来源:网络)

(图片来源:网络)
克扣薪水
- 2008年,85度C五十家店的专案“台湾青年劳动九五联盟”检查结果有32家店违法,其中违反工资规定的有22家、未投保劳保者有29家。
- 2009年至2014年10月,在澳大利亚悉尼,“85°C Bakery Cafe”支付四名工人(三名工作假期签证的台湾人,以及一名大陆交换学生)只有法定小时最低工资的56%。澳大利亚的公平工作调查专员要求85度C向其欠付的工人偿还总计42,775澳元。
欺骗消费者
- 2017年,上海的市场监管部门发现,全上海85度C销售的所谓“肉松面包”,其实际的成分并不是肉松,而是成本更廉价的肉松粉,上海监察部门认为这种行为违反了《中华人民共和国消费者权益保护法》,依法处以85度C15万元的罚款。

(图片来源:网络)

(图片来源:网络)
- 2018年6月8日,台媒“苹果日报(台湾)”与“中天电视”报道85度C花莲中正店这家没有丢掉根据85度C政策日期的饮料配料,反之违法更改过期标签试图掩盖造假销售。
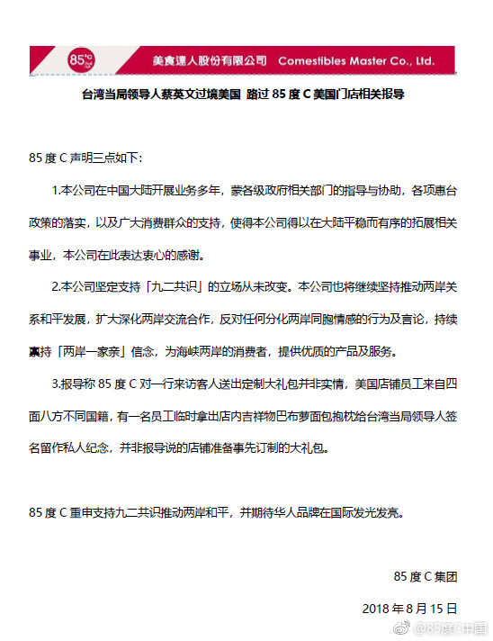
针对网友对其的“*独台**”质疑,85度C于15日发表声明称:公司坚定支持“九二共识”的立场从未改变;对一行来访客人送出定制大礼包并非实情。但并未针对“官网标注”以及“条幅文字内容”进行任何说明。

85度C声明全文。(图片来源:85度C中国官方微博)
据台湾“中央社”15日报道,85度C台湾总公司在大陆公司声明之后数小时发布另一则声明,该声明未提及“九二共识”,而是作出两点表态,一是“企业也有责任要照顾好员工的压力”;二是“希望两岸和平发展让商人可以努力拼经济”。
据《环球时报》报道,针对85度C大陆分公司所作出的“坚定支持九二共识的立场从未改变,将继续维持推动两岸关系和平发展,扩大深化两岸交流合作,反对任何分化两岸同胞情感的行为与言论”的表述,85度C的母公司美食-KY台湾总公司则表示:这是大陆分公司的个别作法,总公司对此不发表任何意见。

(图片来源:环球网)

(图片来源:环球网)
资料显示,85度C系台企美食-KY旗下咖啡糕点连锁店,该品牌目前经营重点已移至大陆,据该公司资料,截至今年5月,在大陆共589家门店,拥有中央厨房及11个物流中心;在台湾共435家门店,在美国共44家门店,均以加盟店为主,直营店总共不到30家。2017年大陆同店成长率3%,台湾1~2%,美国部分因开店速度快,同店成长率约略持平。

针对随后85度C大陆公司的声明,美国华人社团联合会创会主席,南加州反“*独台**”、抗议蔡英文“过境”美国组委会总召集人暨总指挥鹿强通过东方网·纵相新闻独家回应称:

鹿强(图片来源:东方网)
“我们欢迎85度C的声明中提到支持‘九二共识’,‘两岸一家亲’的表态,这与我们所诉求的理念相一致。我们希望85度C更以实际行动支持振兴中华,海峡两岸和平统一。”鹿强同时表示,“85度C的态度是诚恳的,但是我们更希望看到的是他们能有所行动和改变。接下来我们要做的事:听其言,观其行。”
然而大陆网友对于声明似乎并不买账。据海外网报道,有网友表示该声明避重就轻,将事件归为员工个人行为,回避了导致这场风波的“源头”——跑到美国为*独台**“造势”的蔡英文。还有网友质疑,这则声明并未出现在该公司设在台湾的官方网站,也未出现在其境外社交平台上的账号上,只是应付大陆网民情绪的,而不代表“85度C”在大陆之外的立场。
15日晚间则有网友反映,85度C在大陆网络已被下架,经查询发现,在“饿了么”、“美团”、“大众点评”等多个平台APP上,确已无法搜索到“85度C”的外卖或点评信息。

(图片来源:网络)
台湾“中时电子报”16日报道称,受事件影响,美食-KY今天(16日)开盘重挫,一度打入跌停板246.5元(新台币,下同),股价创下一年半新低。随后跌幅稍稍收敛,截至9点23分,股价下跌8.04%,暂报251.5元。开盘20分钟成交量已超过355张,几乎是平常单日成交量,换手气氛浓厚。

在此,我们必须重申国台办曾经的表态:我们历来重视并且积极采取措施保护台商的合法权益,同时台商的生产经营也应该遵守大陆的相关法律和法规。我们鼓励和支持台商投资的态度没有改变,但是也决不允许少数人在大陆赚钱却支持“*独台**”分裂活动。