大家的 iPhone 有没有和我朋友的苹果一个毛病,就是在 4G 网络的情况下,打游戏时会突然掉线,一局 30 分钟的游戏可能会掉线 1 次,每一次会掉线 10s-20s 不等。
连上公司无线网之后,就不会存在这种问题了,所以问题的根本就在于手机信号的强弱了,那么是手机问题还是附近的基站问题呢?

其实无论是在公司还是在家里,或者其他地方,都会间歇性的出现这种情况,说明只能是手机或者 SIM 卡出了问题(也不排除是基站离你比较偏的问题)。
像“普通用户“遇到这个情况,不敢豪横的说换手机,就只能选择其他方法修复手机信号这块儿的 Bug,于是在网上就找到了今天咱们要聊的这个话题——信号增强贴。前几天我朋友问我是不是真的,我做为资深的维修哥只能呵呵笑笑
话说回来,这玩意儿真的能让手机的信号变好吗?

/图源:某电商平台
记得小时候家里看的电视都会在顶楼竖一个外接天线,让天线收到更强的信号有两个办法,一个是让天线举得尽量高一点,尤其是在农村的用户,天线“举高高“的效果更佳;而另外一个方法就是在天线上面裹上一层铁丝,这样也会让天线的信号接受能力增强。

那么某宝上面卖的信号增强贴有没有类似铁丝绕天线的这种效果呢?
商家的宣传是很厉害的,什么*四代第**、第六代,甚至还有 10 几代的,技术更迭几十代,让人不禁相信这是个经得起时间推敲的靠谱黑科技;又说无线信号增强,通话信号增强、网络信号增强、等等,只要能和信号沾边的,商家好像都宣传到了,外加一个绿色健康、无辐射的概念,可以让用户放心购买。

/图源:某电商平台
其他还有更加离谱的说法,采用高通的新技术啊,信号提速 70% 呀等等,真是什么话都敢说。
而原理方面,商家们是这么解释的:贴上手机增强贴,可以拉长手机内置接收器的波长来增强信号接收的范围,进而改善通话和网络功能的流畅性。
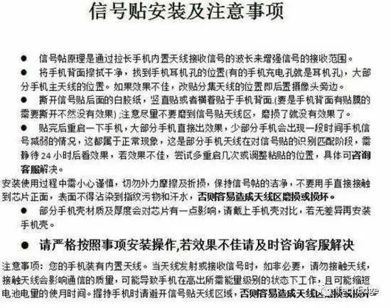
叮当维修哥还顺便搜集了一张信号贴的安装流程图,供大家参考一下。

/图源:电商平台产品介绍
问题来了,这种信号贴有人买吗?
当然有,买的人还多了去了,首先叮当维修哥修机几十年了,从老年机到塞班系统在到安卓苹果ios,还从来不曾了解到能从机壳外面加卡贴能增强信号,首先理论就不通,我们手机接收的是高频信号,简单通过天线到达手机内部的天线开关,在到滤波器最后到中频处理器处理成中频信号。能懂这个原理你就不会被骗,在来看看卖的商家不计其数,其次一些店铺的销量超 10 万单,虽有些可能是刷单,但购买规模依然庞大,这并不是说买的人多就好用,相反,买的人多就说明大家没有科学常识,都掉进了商家的这个陷阱里面了。

/图源:某电商平台
对于这种做着无厘头宣传的无厘头商品,叮当维修小哥以多年维修经验表示商家所说的“信号贴拉长波长“的说法是漏洞百出的,因为我们现在通讯设备使用的波长都是按照固定波长、频率来进行通信的,你拉长了波长,不在一个频道上面,手机就会无法使用,接收不到超出,移动960mhz,电信1800mhz的频率波长.

第二点,在手机背面贴一层金属薄膜,看似高大上,其实没有作用的,因为它没有和手机内部的天线或者电路相连接,对手机的性能几乎产生不了任何影响。

此外,一些可以影响手机信号的因素,比如信号基站的远近、所处环境的复杂程度、设备本身、软件方面还有附近的干扰等。
故而,所谓'信号贴增强手机信号'的说法是不成立的,而商家那些“五花八门“的宣传也属于夸大宣传或者虚假宣传,是违法消费者权益保护法的,理所当然是需要承担一定法律责任的。

/图源:微博@央视新闻
所以信号贴这玩意儿压根不是什么黑科技,而是实实在在地“黑顾客“啊,妥妥的智商税啊有木有?上当受骗的感觉

/图源:中国互联网联合辟谣平台公众号
至于为啥这玩意儿销量这么好,我觉得有以下几个原因,其一是价格不贵,十几二十块钱也就一顿快餐的费用;其二是商家宣传夸大,刷单后的 5 星好评更是影响了客户自身的判断;第三种人可能也觉得没啥用,但是贴上去还蛮高科技的,所以无伤大雅的入手了。

总之,如果这玩意儿你觉得贴上去有效果了,那都纯属你的心理效果。
科普至此,切勿上当,谣言止于智者,别让伪科学越传越邪乎!