今天继续来聊英语培训的事儿,终于说到退了Lily英语何去何从?
上几篇
培训机构 | 英语系列(1):为什么我当年报了Lily英语又退了
培训机构 | 英语系列(2):翻译机才几千块我为啥还要花几十万学英语?
培训机构 | 英语系列(3.1):自鸡妈妈的原版之路(上)
培训机构 | 英语系列(3.2):自鸡妈妈的原版之路(下)
培训机构 | 英语系列(4):英语培训机构哪家强?
中间写了这么多,终于回答我第一篇抛出的问题,退了Lily英语怎么办。当然中间这些文章算是总结我的心路历程,和我最终决定了我下一轮选择的理论基础。(没看的先去补课哈。)
退班是我的必然选择
前几天Lily英语公号发了一篇文章:转型班纠葛丨冤家宜解不宜结,谁又是谁的冤家?当然主旨是说,如果您还认可LILY,还信任LILY,那就让孩子赶紧回来吧。
我想说的是,我虽然认可Lily的理念(当时我也是看了那么多机构选了Lily英语的),但是并不信任它了。一个肆意更改合同,说话出尔反尔的机构不值得家长的继续信任。当时,我也曾经和一些家长沟通,结论:及时止损。
Lily英语说他的线上线下课程和之前的没有区别,甚至效果更好。为什么我不这么认为?
第一,他家当时刚推出线上课程的时候,我家是第一批内测用户。线上的课程是把2节课共1个半小时的内容分成若干故事,听完一个故事,立马做测评。(而之前的线下课程是整体上完这一个半小时,回到家才会做测评。)而Lily英语在解释他们线上效果更好的理由是测评成绩提高,(短时记忆效果好,我想不用多解释吧)。因此,这种拿测评成绩说效果好的结论是站不住的。
第二,把1-2小时的长时间持续声音源切断(本来是让孩子大量输入英语,没有翻译反应的机会),现在的分割造成更是损害了原本的初衷。
第三,所谓的线上课程仅仅是录播课,并没有互动。就是说,老师讲课的内容录下来通过电子设备向学员推送,自己在家学习,由家长负责监督,并不是像vipkid,哒哒等这种可以线上和老师进行交流的互动课堂。也许专注力好的孩子依然可以接收到更好的声音信号(因为录视频的老师肯定选的是英语发音不错,语法错误少的),但是需要付出的是家长更多的精力去督促监督孩子。(那请问,为什么我不自鸡!)
因此,结论就是转了线上已经和我的理念和初衷背道而驰了,更何况还有其他让我不得不退的理由:1. 课程质量较差,后面的屏幕经常看不清楚,和设备的匹配也问题多多。我不想我的孩子成为刚刚开发出来的课程的试验品;2. 孩子眼睛受不了;3. 孩子专注度不够,线上录播课程不适合她,4. 家长时间有限,费用还更贵(我付出的时间更多,我的费用还要更高);5. 对于这种出尔反尔的没有诚信的机构,及时止损是最好的选择。

退了Lily英语怎么选择
看了我前面关于机构选择理论的家长应该知道,我觉得还是应该根据孩子的水平和您所希望的走的道路进行选择。
1. 您的孩子已经稍微大一点了,比如小学一二年级甚至之后的,前期“磨耳朵”阶段专注力不好吸收差的不如直接转到应试体系。(我也说过,我虽认可习得的方法,但是我并不排斥应试;机构没有好坏,只有合适。)
2. 您的孩子的水平已经过了前期大量听力积累的阶段,有一定的输出,可以进入阅读体系学习了,您可以选择类似厚海、新格思等等这类阅读体系的课程。(配合自鸡效果更好哈。)
3. 如果您的孩子还在前期听力积累阶段,而您又不想放弃之前的道路,那么我觉得可以找一些类Lily的机构继续学习。(我就是这一类,所以我下面会总结我在北京考察过的机构。)

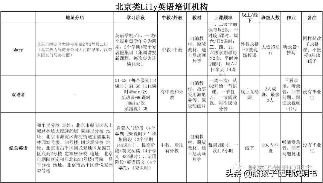
北京类Lily英语辅导机构列表
以下附上我在北京找到的类Lily理念的机构表格,很多比较小众,我也没有全部考察,信息仅供参考。




写在最后
我之后会在关于英语学习其他内容还会持续推出,欢迎关注公众号的更新。
比如:点读笔比较、牛津树系列、RAZ体系、原版教材、比较吴敏兰/廖彩杏/汪培珽书单等等。
当然,写完英语,我下面要写数学了,期待我的更新:
培训机构 | 数学系列(1):孩子知道1+1=2之前应该学会什么?

怀玉 剑桥大学双硕士 九三学社社员 一个老公三个娃 上市公司骨干
怀玉
科创/亲子类自媒体高人气原创作者
独立运营公众号『熊孩子使用说明书』
剑桥大学双硕士
九三学社社员
一个老公三个娃
上市公司骨干
—— 欢迎关注公众号:熊孩子使用说明书 ——