(报告出品方/作者:兴业证券,蒋佳霖、杨本鸿)
一、赛意信息:从 ERP 领军到智能制造新星
1.1、廿载深耕泛 ERP,发力转型智能制造
近廿载深耕泛 ERP 领域,逐步深化智能制造转型。赛意信息(300687.SZ)前身为 张程伟与美的集团于 2005 年 1 月共同出资设立的广州赛意信息科技有限公司,双 方出资份额分别为 80%、20%。2017 年,公司在创业板挂牌上市,以 22.14 元的* 格价**发行了 2000 万股股票。2010 年,成为 ORACLE 大陆地区仅有的两家白金级合作 伙伴之一;2019 年,完成对 SAP 金牌代理商景同科技 100%股权的收购;2020 年 9 月,公司与西门子深化合作,获评为“西门子金牌合作伙伴”。

从泛 ERP 向智能制造版图延伸,聚焦“三新”战略再造增长极。公司成立初期战 略定位为 ERP 实施商;2011 年,公司开始转变为企业信息化服务商,从资源计划 过程扩展到制造流程的信息化;2012 年,公司步入工业管理软件自主研发的元年, 开始面向市场提供以 S-MES 为核心的工业管理软件产品。目前,公司聚焦推进“三 新”战略: 新产品:持续加大研发投入,聚焦泛 ERP、智能制造领域产品化、中台化能 力。 新市场:业务重心从华南逐步向华东、华中等地区外延,在上海、武汉等城 市大力发展。 新生态:通过泛 ERP 及智能制造领域的对外投资,持续强化在业财管理信息 化、数字营销、MES 等业务领域布局;
聚焦泛 ERP、智能制造业务,重点覆盖消费电子、家电等离散工业。公司基于 SAP、 ORACLE 等成熟套装 ERP 软件为市场提供核心 ERP 及业务运营中台等领域的顶尖产 品,自研工业互联网及智能制造软件推动客户企业的数字化转型。同时,提供周 期性系统维护服务提升客户体验,目前服务的客户超过 1000 家,包括华为技术、 美的集团、华润集团、深南电路、视源股份、隆基股份、东方电气、徐工集团等。
完成 6.38 亿定增助力自研进程,收购基甸信息夯实泛 ERP 实力。截止至 2022 年 6 月底,公司第一大股东为张成康,持股比例为 14.4%。原第二大股东美的集团将 所持的占比 10.54%的所有股份捐赠给由美的创始人何享健发起的广东省和的慈 善基金会。2021 年 11 月,公司定增募资 6.38 亿元,发行价格 24.00 元,重点投 入智能制造解决方案升级及 ERP 项目开发。2022 年 6 月,公司进一步收购基甸信 息剩余 49%股权,进一步夯实赛意信息在国产自研财务领域的数字化产品基础, 布局业务中台领域。

核心高管团队主要出身于美的集团,股权激励出台进一步绑定核心员工。目前, 公司实际控制人为张成康、刘伟超、刘国华、欧阳湘英和曹金乔。董事长曾担任 美的集团工程师,曾担任汉普管理咨询公司项目经理、美的集团软件开发项目经 理,兼具技术及咨询背景,核心管理层主要出身于美的集团。管理层相对稳定且 具备技术及商业背景,有助于公司在中长期坚定地推进从 ERP 实施向企业全方位 数字化转型服务商转型。2022 年 10 月 1 日,公司发布了 2022 年股权激励方案, 拟向 171 名中层及技术骨干授予 500 万股,业绩考核要求未来 3 年净利润复合增 速达 15%,有望进一步绑定核心员工,为中长期业绩增长护航。
1.2、持续较快成长,不断拓宽客户版图
产品层面,公司主要包括泛 ERP、智能制造两大产品群,打造全方位数字化管理 及智能制造解决方案: 泛 ERP:主要包含核心 ERP 产品以及数字化中台产品,是一系列帮助企业管 理者管理业务流程,优化经营运作,提高工作效率的信息化及数字化软件平 台与工具。 智能制造:主要包含赛意自主研发的制造运营一体化的工业管理软件产品家 族(简称 S-MOM),能为企业实现制造过程透明化、制造数据可视化、制造品 质可控化的工厂建设目标。

业务层面,公司从为企业实施 ERP 起家,2012 年起自研智能制造产品,逐步向企 业提供全方位的数字化转型服务。目前,公司主要的业务模式为软件实施开发、 软硬件销售、系统维护服务、电商代运营服务: 软件实施开发:为客户提供咨询服务,明确客户需求并据此完成软件定制、 实施计划的指定及执行。 软硬件销售:基于客户自身意愿、结合客户的业务特点作为渠道向客户销售 其他原厂的基础软件或硬件的相关配套销售业务。 系统维护服务:主要内容包括用户支持、系统支持和其他服务,包括系统使 用指导、系统排障、检测运行、系统改造与升级等。 电商代运营服务:为品牌企业、传统线下企业提供端到端整体电商解决方案。
泛 ERP+智能制造双轮驱动,业绩持续较快增长。自 2010 年以来,随着我国集团 及中大型制造业企业的智能化转型加速,行业数字化投入快速增加,公司持续深化智能制造业务转型。2021 年,受益于泛 ERP、智能制造业务双轮驱动,公司实 现营业收入 19.35 亿元,同比增长 39.68%,2018-2021 年 CAGR 为 28.63%;实现 归母净利润 2.25 亿元,同比增长 27.53%,2018-2021 年 CAGR 为 25.44%。
分业务来看,收入结构持续向高毛利率的智能制造业务倾斜。公司核心业务主要 包括软件实施开发(泛 ERP、智能制造)、软硬件销售、软件维护服务及其他服务。 2021 年,公司分别实现泛 ERP、智能制造软件实施收入 11.18 亿元、5.92 亿元, 同比增长 37.07%、43.23%,2018-2021 年 CAGR 分比为 17.74%、59.10%,智能制 造业务占收入比重由 2018 年的 16.18%提升至 2021 年的 30.59%。随着公司加大智 能制造转型,未来智能制造业务收入占比有望持续提升。

背靠华为、美的等优质客户,持续拓展装备、光伏等景气领域新客户。公司最初 的行业客户主要为美的集团、华为公司,近年来,公司从消费电子、家电等制造 业逐步向新行业领域拓展,现服务的客户主要为通讯、电子、机械装备、PCB 印 刷电路板、家电和光伏等行业的优质客户,未来有望持续向更多的高景气领域下 游辐射,以推动公司业务领域发展。
1.3、毛利率稳定提升,研发投入高增长
智能制造业务毛利率持续提升。近年以来,智能制造业务毛利率由2018 年的 29.97% 提升至 2021 年的 42.12%,毛利率水平超过泛 ERP 业务毛利率,主要系自研智能 制造产品 S-MOM 的逐步完善及贡献收入比例提升所致。泛 ERP 业务毛利率近年来 稳定在 35%左右,2021 年达到 35.11%。随着智能制造业务收入占比提升,预计未 来公司毛利率有望持续提升。
研发投入保持高速增长,加码 S-MOM 平台及自研 ERP 研发。公司 2021 年研发支 出为 1.99 亿元,同比增长 49.62%,2017-2021 年 CAGR 达 50.29%,研发投入呈现 高增长态势。目前,公司已在智能制造领域自主研发出一套专业、成熟的制造运 营一体化的工业管理软件产品群(简称 S-MOM)。未来,公司将继续重点投入智能 制造解决方案升级项目、基于新一代通讯及物联技术的工业互联网云平台继续研 发项目和基于共享技术中台的企业数字化解决方案升级项目。

完成 6.38 亿元定增,聚焦智能制造、ERP 产品自研。公司于 2020 年公开发行可 转换公司债券,募集资金 3.13 亿元;于 2021 年定向增发股票,募集资金 6.38 亿元。募集资金主要投资于智能制造解决方案升级项目、基于新一代通讯及物联 技术的工业互联网云平台继续研发项目和基于共享技术中台的企业数字化解决方 案升级项目。
二、泛 ERP:深耕代理实施,布局自研产品
2.1、制造业数字化需求驱动 ERP 市场扩容
泛 ERP 涵盖企业资源全管理,制造业数字化需求强劲。泛 ERP(Enterprise Resource Planning)是针对企业内部资源进行系统化的管理,包含企业内部发起 的商品采购、商品入库出库、财务部门的审批、商品的销售及对上游供应商的管 理。目前,制造企面临小批量、多品种、销售预测难、订单周期短、市场波动大 等问题,企业需要通过集成供应链的构建,最小化整体成本,全面提高供应链的 韧性、转换能力、多功能性和快速响应能力,推动管理端数字化需求提升。

国内 ERP 市场规模持续扩张,预计 2022 年为 427 亿元。近年来, ERP 软件系统 作为企业管理的核心部分,随着企业信息化建设推进而持续扩张。根据前瞻产业 研究院数据,中国 ERP 软件行业市场规模由 2016 年的 209 亿元增长到 2021 年的 385 亿元,年复合增长率为 12.9%,预计 2022 年市场规模将达到 427 亿元,2023 及 2024 年预计保持 11%的增长率,分别达到 474 亿元和 526 亿元。
“十三五”制造业信息化政策频出,“十四五”对渗透率提出要求。“十三五”期 间,我国先后推出《中国制造 2025》、《国家信息化发展战略纲要》等指导文件, 就制造业的数字化、智能化转型提出了明确要求;“十四五”期间,随着企业数字 化持续深化,工信部要求到 2025 年全国工业互联网平台普及率达 45%,企业经营 管理数字化普及率达 80%,设计工具普及率达 85%,关键工序数控化率达 68%。
2.2、国内 ERP 实施厂商具有显著本土优势
海外龙头主导国内高端 ERP 市场。一直以来,我国 ERP 软件高端市场被 SAP、Oracle 占据,国内厂商当前主要在中小企业领域具备一定优势。上述市场格局主要是因 为 ERP 需要打通企业业务流程,高端产品定制化程度较高,除了统一的底层软件 以外,还有大量的通过实施服务商搭建的个性化应用,企业用户迁移成本较高, 用户粘性较强。近年来,在国家政策大力支持、云服务快速发展推动下,我国 ERP 行业国产化进程有望加速。

SAP:1994 年进军中国市场,2019 年启动“中国加速计划”。SAP 服务超过 180 个 国家,赋能 94%的世界 500 强企业。SAP 于 1994 年进入中国市场,推出的 SAP ERP 软件主要由四大产品线构成:SAP Business One、SAP Business ByDesign、SAP S/4HANA 和 SAP S/4HANA Cloud。目前,目前,SAP 在中国拥有近 200 家客户,包 括三九药业、羊城药业、西安扬森、辉瑞制药、罗氏制药、中华电力、浙江电力 等。2019 年 1 月,SAP 启动了为期五年的“中国加速计划”,以加强 SAP“在中国、 为中国”的创新实力,计划包括培育新型生态系统、深耕中小企业市场,以及加 大人才和设施投入。
Oracle:1991 年先发布局中国市场,财务管理、云化产品力突出。Oracle 于 1991 年先发布局中国市场,其 ERP 软件叫 ORACLE NetSuite,其强项在于云端 ERP 系统, 提供了性能稳定、覆盖面广的财务管理功能。NetSuite ERP 云通过区块链技术, 提高可追溯性,与 Oracle 企业绩效管理(ERM)系统一起管理会计、财务计划和 分析、收入确认、治理、风险控制、合规性、采购、项目、财务关账等事物和流 程,同时与 Oracle HCM 云通过统一平台共享数据,由此财务团队和 HR 团队可以 共享仪盘表和报告信息,进而优化决策制定。目前,在国内成功实施 NetSuite ERP 的企业有阳光照明、英飞特、爱客、北森、海马体照相馆、健和等。
产品实施是考验 ERP 的关键环节,国产实施厂商具备本土化服务优势。在实施环 节,产品质量、团队技术能力、实施人员专业度和灵活度非常关键。国内团队在 实施中拥有本地化服务的优势,实施团队的专业性稳定性更高,在整个实施环节 的灵活可调控性、人员配置上优势明显。
SAP、Oracle 逐渐向国内实施商倾斜,部分产线实现全本土化实施。SAP 大中华 区已在北京,上海,广州,中国香港建立了一支强大的咨询和技术支持队伍和 SAP 在中国的咨询合作伙伴,如普华永道、欧亚咨询、高维信诚、安达信、IBM、德勤 等,为客户提供全方位的实施支持服务;Oracle 在中国的外包运营合作伙伴主要 有 IBM、HP、Sun、埃森哲、毕博、凯捷中国、德勤、赛意信息、汉得信息等企业。 当前,SAP、Orcale 从以 IBM、埃森哲、德勤等外资实施厂商为主导的模式,逐渐 转向采用国内实施厂商,以 SAP 的实施厂商为例,SAP Business One 产品 100% 使用本土实施厂商。

公司泛 ERP 在制造业具备全链产品、专业服务、深度定制等优势。公司的泛 ERP 业务管理软件领域主要包括以 SAP、 Oracle 为代表的核心 ERP 及围绕核心 ERP 的赛意自研数字化中台应用。业务范围涵盖从企业信息化规划、流程咨询到管理 软件实施开发,从本地部署实施到云应用开发交付,从企业桌面应用到企业移动手 机端应用,提供覆盖企业信息化全生命周期的系统解决方案。公司实施业务核心优 势体现在:
全链技术及制造行业经验:相比互联网和科技公司具备更多的制造业经验, 相比制造业企业拥有更全面的技术能力,以及独特的第三方身份与视角,这 为它未来成长为工业互联网领域的“第三极”力量奠定了基础。 具备完备的专业服务团队:多年来实施以培养为主、外聘为辅的人才机制, 已拥有一支专业技能强、行业经验丰富的人才队伍,同时建立了较为完善的人 才招聘、培训及考核机制,在现有业务规模快速增长的情况下,基本能做到及 时和有效的人才补给。深度定制化及可扩容能力:公司自主研发的工业管理软件产品具有本土化、 集成性强、可定制化实施的特点,有非常强的可扩容性,能与本土企业的实 际生产场景高度吻合,在国内企业应用中已率先实现了国产可替代化。
2.3、依托灯塔客户,布局自研泛 ERP 产品
公司主营的泛 ERP 领域的业务运营管理软件是以企业经营运作过程数字化需求为 基础,以 IT、DT 及云技术为支撑,涉及企业物流、资金流和信息流集成一体化管 理的数字化平台及软件管理系统,主要包括两大类: ERP 代理实施:基于 SAP、Oracle 等成熟套装 ERP 软件的解决方案,覆盖企 业业务当中核心稳定的业务管理需求,以解决企业管理效率问题,主要包括 ERP(企业资源计划)、以及相关的 HCM(人力资源管理)当中如组织人事及 薪酬等较为传统的模块。 ERP 自研产品:提供成熟的中台及大数据自研产品,以覆盖企业在复杂快速 变化的商业环境中需要灵活应变、敏捷实现的业务运营创新需求,以协助企 业实现业务在线化、运营数据化、决策智能化的数字化转型目标,主要包括 数字化供应链中台应用、数字化营销中台应用、业财融合中台应用等,并通 过大数据技术构建了完整的企业级数字化产品图谱及相关交付服务能力。

依托 SAP、Oracle 成熟组件优势,公司深度积淀各行业头部客户。公司通常以通 用的财务等模块为基础,在此之上叠加针对每个行业特殊要求的细分模块,以满 足具体行业的切实需求。
公司主要下游包括家电、消费电子、新能源、半导体、医疗设备等不同行业的客 户。依托 SAP、Oracle 成熟组件市场优势,公司积累了丰富的解决方案及众多的 行业客户案例,目前已经积累了华为、美的、平安、大疆、碧桂园、立白、欧派家 居等 1000+家行业标杆型企业客户。
近廿载深度合作美的集团,形成运营、管理、技术全维度平台。公司自 2005 年 脱胎于美的而成立后,便与美的集团建立了深度的合作,深度参与了美的的信息 化建设,合作内容涵盖六大运营系统(PLM、ERP、APS、MES、SRM、CRM)、三大管 理平台(BI、FMS、HRMS)和两大技术平台(MIP、MDP),为美的搭建了业务创新 和流程变革落地的承载平台,支撑了其流程建设和市场发展。 长年致力于华为信息化,2018 年启动华为云合作。公司自 2005 年成立初期就开 启了与华为的合作,是华为技术的核心企业信息化供应商之一,始终为华为技术 提供优质的实施开发服务。2018 年,公司开始与华为云合作,2019 年成为华为云 战略级合作伙伴,重点聚焦于智能制造及工业互联领域解决方案等企业级应用的 云端落地,SMOM 产品家族于年初一月正式通过华为鲲鹏兼容性认证。同时,公司 智能制造咨询团队在 2019 下半年开始与华为云积极合作,在非金属矿物制品业取 得了良好的订单合作进展,引导软件云上落地模式打下了良好的示范基础。

自研 SIE-EMS 搭建高效费用管理平台,已在多家大型企业落地部署。拥有自主研 发的集团费用管控解决方案 SIE-EMS (SIE Expense Management System),是支 撑集团管控型企业合理化费用管控、提升费用效能的一种软件解决方案,能全面支 持企业的费用管理业务。同时,该产品在集团化应用、国际化应用等方面有良好支 持,能为企业构建高效、稳定、统一的费用管理平台。SIE-EMS 费用控制解决方案 已经在多家大型集团型企业部署,在该领域的标志客户包括三角轮胎股份有限公 司、虎彩印艺股份有限公司、广州海鸥卫浴用品股份有限公司等。
收购基甸信息剩余 49%股权,持续推进中台战略布局。近年来,公司持续深化中 台产品布局,主要包括供应链采购中台、业财数字中台和营销及渠道中台,致力 于提高企业边界外的采购供应测协同效率和销售需求侧的协同效率,企业边界内将业财环节高效融合,极大提升企业资源管理能力。2022 年 6 月,公司收购控股 子公司基甸信息 49%股权,实现对基甸信息能 100%控股。未来,公司将强化在泛 ERP 领域,尤其是业财融合、管理会计、预算及合并等财务数字化的自研产品基础、 完善业务中台领域的产品布局,打造中台软件产品领域的示例项目。在保持核心 ERP 实施业内第一梯队的优势下,公司针对自研数字化应用继续投入研发,以满 足企业数字化转型对敏捷型数字化系统的需要。在支撑泛 ERP 业务健康、稳定增 长的同时,未来有望促进自研应用在板块收入中的占比不断提升。
三、智能制造:携手西门子,再塑增长引擎
3.1、MES 市场逐年增长,国内需求加速释放
公司业务处于以 MES/MOM 为核心的智能制造领域。公司依托西门子、Infor 公司 工业软件产品进行开发实施,在过程中不断加强自研,从产品从管理软件和大数 据分析延展至以 MES/MOM 为核心的智能制造领域。
MES(制造执行系统):主要是用来连接计划决策层和生产执行层,起着承上 启下的作用,上接 ERP 软件,下启 PLC、DCS、SCADA 等软件,实现了设备和 工装工单派发、人员派工、质量管理、在产品管理等功能的集成应用,打通制造环节的信息流通,是工业软件的核心。
MOM(制造运营管理系统):是在 MES 基础上对工厂计划、产品质量、生产物 流以及生产数据分析等领域进一步发展而形成的一套综合性生产运营管理平 台系统。

国内 MES 市场空间逐年增长,汽车、钢铁、机械、电子等领域需求旺盛。根据大 东时代智库,2020 年国内 MES 市场规模达 48.5 亿元,同比增长 18%。预计未来五 年仍将保持较高增速,于 2025 年达到 200 亿元。
根据华经产业研究院,当前采用 MES 的行业主要包括汽车/零配件、钢铁/冶金、 机械、电子与通信、食品/制药、电器/电气、石油/炼油、化工、*草烟**、轻工等工 业行业。
从市场份额占比来看,2020 年国内 MES 市场 CR5 为 33.2%,集中度有待提升。其 中,西门子基于其在制造领域出色的产品和丰富的行业套件,覆盖最多行业;宝 信软件凭借其在钢铁行业具备独有优势,并逐步开展制药业布局;SAP 提供从企 业资源管理到制造执行的晚辈集成解决方案。此外,其他典型供应商包括石化盈 科、赛意信息、金蝶、东软、艾普工华、力控科技、智通云联等都在各自重点覆 盖的下游领域具备较高市占率。

MES 行业竞争格局高度分散,下游领域各有细分龙头。中国制造业 MES 软件主要 包括控制/设备层、制造执行系统 MES、运营管理层以及咨询/集成类。主要参与 厂商较为多元化,既有在行业深耕多年,精通行业机理的行业供应商,又有在设 备控制、企业资源管理积累多年的技术供应商,还有掌握数据驱动、先进开发模 式的新兴供应商。公司主要处于制造执行系统 MES(装备制造、电子、餐饮消费、 制造等行业)、咨询/集成环节。
“十四五”智能制造战略深化,对工业软件应用提出新指标。“十四五”以来, 国内智能制造相关政策持续出台,对工业软件应用提出了更高要求。2021 年 12 月,《“十四五”智能制造发展规划》提出多个量化指标:转型升级方面,到 2025 年智能制造装备市场满足率达 70%等;供给能力方面,工业软件市场满足率达 50%等;基础支撑方面,建成具有行业和区域影响力的工业互联网平台 120 个以上。 智能制造趋势化明显,政策覆盖多个行业。
随着智能制造转型持续深化,消费电子、汽车电子、通讯设备、装备制造、半导 体、医疗设备、新能源等制造业重点下游各自面临信息化升级痛点:
消费电子:高新科技为核心,自主可控需求旺盛。高科技消费电子终端应用 行业集合了通信技术、集成电路、硬件制造、信息服务、数据安全等多项高 科技领域的核心技术。目前,消费类电子销售端对产品质量、个性化需求也 日益增加,整体向小批量、多品种生产模式转变,企业面临的生产运营管理 问题愈发突出。
汽车电子:汽车电子系统日趋复杂,智能化是大趋势。软件技术作为汽车电 子功能实现的核心技术,随着汽车电子系统以及软件技术应用的发展,汽车 电子系统功能日趋丰富和结构日趋复杂,汽车电子软件的设计工作量和软件 结构复杂性也越来越大。随着相关新兴技术的不断发展,汽车向智能化、新 能源转形已经成为行业明确趋势。
通讯设备:封闭、单一、技术性凸显,亟需全价值链打通。通信产业链包含 的市场主体很少,缺乏中间环节,且企业入市门槛较高,产业链相对封闭; 产业链节点之间呈单一直线关系,互联互通信息受阻;产业链传递的是物质、 技术职称,技术对典型产业发展的推动力比市场更为重要。实现合同到交付 的全价值链流程打通,是通信企业管理信息化的关键。
装备制造:从研发、制造到售后的关键环节变革。高端装备作为国家制造能 力的重要体现,其地位具有较高战略意义。高端制造设备的数字化、智能化 技术改造对行业的全生命周期管理模式是一次升级,并引发高端制造产品研 发、制造到售后一系列关键环节的变革。此外,新一代大数据和云服务等新 技术和新平台的不断推陈出新,显著改变传统的设备制造产业生态链接方式。
半导体:海量生产数据、生产良率解决方案待优化。以数据为基础的分析与 决策一直是半导体制造产业的核心。随着工业 4.0 时代的到来,材料,设备, 传感器,缺陷,测试每天产生 PB 量级的海量数据,大数据洞察与工程智能是 保证产线健康,提升良率,从而确保晶圆厂竞争力的重要路径。
医疗设备:数字化助力业配置效率提升。新冠疫情正在加速行业的重塑与升 级速度,产品生命周期短,工程变更频繁,医疗设备需求的季节性变动大, 导致销售预测困难等难点。医疗设备企业要借助人工智能、云计算、物联网、 大数据等多种前沿技术,进行数字化基础设施建设及云化和智能化的底层基 础设施建设,以数字技术提升医疗体设备行业的配置效率.
新能源:要求高安全、高品质、高效率、低成本制造。在制造技术方面,未 来需要结合电池结构的颠覆设计,从根本上降低储能电池生产工艺的复杂度 和生产设备的参数要求,同时推进大数据、物联网技术与储能电池生产设备 和制造工艺的融合发展,通过智能制造升级,规范制造工艺标准,严格控制 产品质量,提高产品终检效率,降低储能电池的制造成本。
3.2、携手西门子,积累丰富研发及实施经验
西门子是一家专注于工业、基础设施、交通和医疗领域的全球科技龙头。在智能 制造方面,公司基于西门子产品生命周期(PLM)和制造执行系统(MES)解决方 案,助力高科技电子行业、半导体行业、光伏行业、汽车、装备、机械和五金制 造和化工等行业实施落地相关项目。西门子数字化工厂集团旗下机构 Siemens PLM Software,是全球领先的生命周期管理(PLM)软件和生产运营管理(MOM)软件、 系统与服务提供商,拥有 1500 万套已发售软件,全球客户数量达 14 万余家,公 司总部位于美国得克萨斯州普莱诺市。
西门子工业软件在中国深度布局,实现多省市、多品类、重研发覆盖。中国是西 门子重要的研发中心,为西门子提供人才输送,其在中国拥有 21 个研发中心以及 近11000项有效专利及专利申请,并拥有4600多名研发和工程人员,遍布在北京、 上海、苏州、南京、武汉、无锡、青岛和成都等地。目前,西门子工业软件在中 国已实现了对生产控制类、研发设计类及嵌入式软件三个大类的覆盖,包含 MES、 CAD、CAE、PLM 等多个细分品类。
西门子中华区营收持续提升,中国已成为其第二大海外市场。2018 财年,西门子 在中国的总营收达到 81 亿欧元,中国成为西门子仅次于美国的第二大海外市场。 具体产品来看,2019 年 4 月,西门子的 MindSphere 工业物联网即服务解决方案 在阿里云上运行,目前已有约 200 家公司成为账号拥有者。2021 年 4 月,西门子 的 Mendix 低代码平台正式登陆腾讯云。2020 年,受疫情和汇率波动影响,中华 区业绩出现下滑,但是西门子依然财务状况稳固,于 9 月底成功剥离自己的能源 业务,实现集团的历史性转型。未来,西门子将加强和国有企业以及中国头部企 业的合作,助力中国企业实现“双碳”目标。

西门子在国内的代理实施商在不同下游领域各具市场优势。西门子在中国的主要 代理厂商主要包括赛意信息、诚达运控、天拓四方、仆勾山等厂商,不同厂商在 国内不同下游领域各具代理实施优势。公司主要代理实施西门子制造执行系统 (MES)和产品/服务生命周期管理(PLM/SLM),基于此前泛 ERP 业务积淀的重点领域, 继续深耕家电、机械装备、PCB 等行业智能化转型。
公司与西门子深度合作及联合研发,成功实施多项西门子 PLM/MES 标杆案例。公 司作为西门子的认证合作伙伴,与其有着深厚而良好的合作关系。公司基于自身 深耕高科技电子行业、半导体行业、光伏行业、汽车、装备、机械和五金制造和 化工等行业实施优势,已在德赛西威、景旺电子、杭州优迈、得力集团、三诺生 物、长城电脑、阳信长威、扬杰电子、晶科能源等企业成功实施了西门子产品生 命周期(PLM)和制造执行系统(MES)解决方案。公司携手西门子,为大批企业 成功解决制造执行、质量管控等方面的现实痛点,全面助力生产效率及经营管理 能力提升。
3.3、十年磨一剑,深度聚焦工业软件产品化
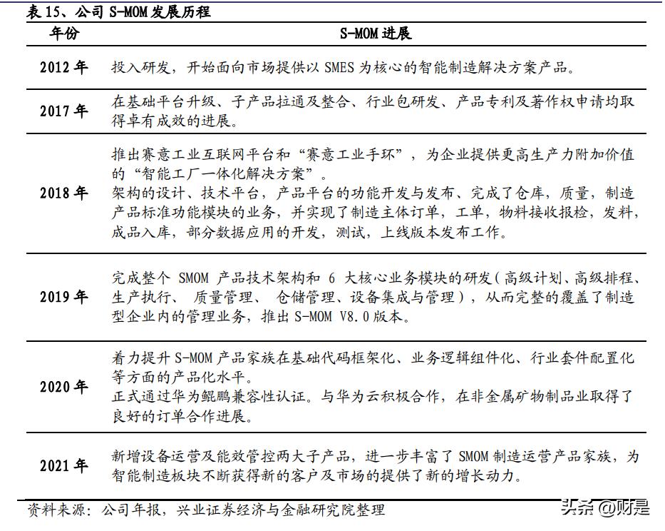
依托 SAP、Oracle、西门子等巨头的代理实施经验及灯塔客户合作开发,公司持 续聚焦自主研发的智能制造产品,推出包括 S-MOM 和“谷神”等拳头产品。 S-MOM 历经 10 年版本迭代,提供生产制造运营全链服务。S-MOM 于 2012 年开始 投入研发,起初面向市场提供以 SMES 为核心的智能制造解决方案产品。目前, S-MOM 是一套工业软件产品群,产品涵盖供应链制造运营环节的产品订单管理、 生产计划排程、仓储管理、物料流转、制造过程管理、质量控制、设备运营与设 备互联互通集成等全价值链服务的信息化流程。

S-MOM 产品包含 9 个模块:SAPS(生产计划排程)、SMES(制造过程管理)、SQMS (质量管理)、SWMS(制造过程管理)、SEDO(设备运营管理)、SMES(制造过程管 理)、SMDC(设备集成)、SMI(生产数字化智能运营)、SNest、EMS:
SAPS(生产计划排程):从上下游价值链协同的维度出发,为企业建立精益、 高效、协同的计划体系;
SMES(制造过程管理):与 ERP、PLM、SCM、SCADA 等上下游系统的连接,实 现车间生产全流程信息化管理,提升各组件业务部门协同工作能力,支持建 立多工厂、跨组织协同运作的数字化平台;
SQMS(质量管理):建立统一的质量标准,并从质量预防、质量控制、质量分 析、质量改进、质量追溯各方面,帮助企业实现基础数据规范化、质量数据 一体化、质量管理可视化、质量异常实时预警、质量改进闭环跟踪,帮助企 业建立基于 PDCA 闭环管理为核心思想的质量监控平台;
SWMS(制造过程管理):实现基于仓库的全供应链协调管理,实现制造企业仓 储管理、配送管理的信息化、自动化、智能化,提高物流效率和配送准确性;
SEDO(设备运营管理):对设备从安装、使用到报废的一个完整周期中所发生 的的各种事件进行跟踪,将设备全生命周期的管理工作信息化,提高设备稼 动率,节约人力资源;
SEMS(制造过程管理):实现对企业内生产设备及配套设施的能源数据的采集, 对企业能耗状态进行监测、分析和预测;
SMDC(设备集成):为企业实现智能制造数字化物联的基础支撑平台,提供兼容各种工业协议的数据采集平台和多种 IT/OT 标准互联互通服务,为企业实 现数字化转型、3T 融合(OT/IT/CT)、系统间协同提供有力保障;
SMI(生产数字化智能运营):整合多业务一站式运营数据分析平台,为企业 建立科学的经营信息监控体系。

S-MOM 下游涵盖电子、家电、机械装备、PCB 等 23 个重点离散行业。公司面向市 场提供的 S-MOM 制造运营产品家族,是以智能工厂为框架蓝图,主要面向离散行 业,尤其是当中的消费电子、汽车电子、通讯设备及元器件及装备制造等行业客 户;自主研发的工业管理软件产品已深度覆盖电子、家电、机械装备、PCB 等 23 个重点行业领域,包括从供应链端开始,至物料流转、计划排程、制造执行、质 量控制、仓储管理、设备管理、工况数据采集等全方向、完整的多个子产品。 公司战略性布局高景气下游,从灯塔工厂向腰部企业下沉。2021 年,公司不断 切入具有硬科技底色且景气度较高的行业,成熟产品首次进入新行业价值客户, 在半导体封测、医疗器械、新能源等领域连续获得行业头部客户的智能制造订单。 公司将通过对标杆项目的实施力量进行饱和式投入,以建立行业灯塔工厂为目标, 为后续同行业方案复制复用提供基础,有望将份额进一步扩大扩大,为行业领域 渗透率提升打下良好基础。
赛意 SMOM 充分吸收龙头管理经验,标杆案例覆盖电子、医疗等多个行业。赛意 SMOM 产品自身已经过 10 余年市场客户积累验证,充分吸收电子,机械,五金, 汽配,家具等国内大中型离散制造企业的管理经验,采用.NET 先进开发技术的 SOA 架构,通过解决大中型企业制造管理现状的重点问题,以及对业务过程主要环节 的控制与管理,提升管理水平,为企业带来更多管理价值。

借力西门子实施经验快速迭代,S-MOM 有望逐步进入第一梯队。公司基于西门子 MOM(制造运营管理)团队在头部客户的高质量实施服务,持续深度打磨 S-MOM 产品力。未来,随着公司加大自研产品研发及对外投资,S-MOM 平台有望在产品 复用度、功能模块丰富性、行业客户经验等方面持续提升,逐步向 MES 第一梯队 产品看齐。
推出工业互联网平台“谷神”,具备独立组件、高效存储、灵活架构等特性。在 工业软件方面,公司除了 S-MOM 产品外,也于近年发布了 EAM、IOT 工业手环、“谷 神”工业互联网平台。“2020 中国企业数字化峰会暨赛意信息用户大会”上,公 司发布了面向工业互联网领域的核心产品“谷神”平台。该平台集设计、开发、 集成、实施、应用、治理于一体的企业云平台,采用 Java+VUE+RN+CSS3 技术,统 一构建 PC 和移动端应用,提升体验、提高速度、缩短周期、降低难度。在工业现 场应用时,“谷神”平台可以达到组件独立专注、存储更简单高效、技术架构部署 架构收放自如等。

收购美易科,持续打磨 PCB 领域工业数字化能力。今年 8 月 12 日,公司发布公告 称,拟以自有或自筹资金 6,283.93 万元以股权转让及增资的方式收购深圳市易美 科软件有限公司 51%股权。易美科是一家专注于 PCB 印刷电路板行业的自主工业 软件企业,在 PCB 工业软件上有多年的经验和客户积累,此次收购有助于公司进 一步加大在工业软件领域的创新与发展,加快公司在符合国家战略方向的 PCB 行 业中构建自 ERP 到智能制造的全栈自主产品优势的速度,未来有望进一步提升公 司的收入规模及盈利能力。
四、盈利预测
预计公司 2022 至 2024 年营业总收入为 24.99、32.48、41.71 亿元,核心假设如 下:
泛 ERP:一方面,公司基于 SAP、Oracle 等成熟 ERP 套件,依托华为、美的、 华润集团等灯塔客户优势,聚焦 PCB 行业的高端 ERP 领域代理实施业务。另 一方面,公司持外延并购,聚焦业财管理系统等技术中台产品,未来有望成 为新增长动力。假设未来国内 ERP 行业整体保持 10%-12%市场增速,各行业 龙头企业信息化投入力度更为强劲;未来,公司将持续拓展高景气的下*行游** 业头部客户,有望持续领跑行业增速。综上,预计 2022-2024 年该业务实现 收入为 13.52 亿、16.63 亿、19.96 亿元。
智能制造:公司依托长年 SAP、Oracle 等代理实施经验,持续积淀制造业头 部客户,并持续推进智能制造战略,相关销售、实施及研发人员持续加码,有望带动整体订单及收入规模增长。一方面,公司落地西门子 MES/PLM 产品, 目前已积淀多电子、半导体、汽车、新能源等行业头部客户,助力公司切入 高景气下游;另一方面,公司研发重点加码 S-MOM 等自研工业软件产品,有 望持续在高景气领域持续下沉中大型客户,实现较高增长。综上,预计 2022-2024 年该业务实现收入为 8.41 亿、11.77 亿、16.36 亿元。
预计公司 2022 至 2024 年整体毛利率为 37.0%、37.8%、38.7%,核心假设如下:
泛 ERP:公司泛 ERP 业务未来将持续优化运营管理水平,实施业务毛利率有 望持续提升;同时,较高毛利的自研 ERP 业务贡献收入比例有望持续提升, 带动毛利率持续提升。综上,预计 2022-2024 年该业务毛利率为 36.5%、37.1%、 37.6%。
智能制造:当前,西门子代理实施业务合作持续深化,运营管理水平提升, 整体毛利率有望实现小幅提升;同时,S-MOM 等自研工业软件产品整体具备 更高毛利率,随着产品化转型及品牌效应提升,自研产品毛利率有望持续提 升。综上,预计 2022-2024 年该业务毛利率为 44.0%、44.8%、45.8%。
(本文仅供参考,不代表我们的任何投资建议。如需使用相关信息,请参阅报告原文。)
精选报告来源:【未来智库】。