最新消息!
刚刚,中国消防产品信息网发布通知,应急管理部消防救援局新修订的《注册消防工程师资格考试大纲》(2021版),现予公布。
通知中不仅有修订说明(新增加、删减或权重调整内容),而且涵盖了一、二级注册消防工程师资格考试大纲的详细内容及样题。
原文通知


关于公布新修订的《注册消防工程师资格考试大纲》的通知
近日,应急管理部消防救援局印发了经人力资源和社会保障部审定的《注册消防工程师资格考试大纲》(2021年版)。现予公布。
附件:《注册消防工程师资格考试大纲》(2021年版)
应急管理部消防产品合格评定中心 2021年6月28日
01 前言
《注册消防工程师资格考试大纲》(以下简称《大纲》)自 2014 年出版以来,作为应试人员的必备指南已经指导几百万考生参考注册消防工程师,受到了全国消防行业和社会各界的广泛关注。近年来随着我国改革开放和经济建设的深入发展,有关消防的方针政策也随之调整完善,国家也同时制定和修订了一批消防技术标准规范。为了适应新形势发展和注册消防工程师资格考试的需要,应急管理部消防救援局组织专业人员对《大纲》进行了重新修订。
本次修订进一步明确了考试目的,以加强考生掌握专业基础知识为出发点,注重《大纲》与考试内容紧密衔接,并根据注册消防工程师的执业特点增强了实用性。按照熟悉、掌握以及运用“熟悉”和“掌握”的知识内容,增强辨识、分析、判别实际工作中遇到的相关问题,以及在实际工作中发现问题和解决问题的能力。
2021 年版《大纲》主要修订的内容:
02 新增内容
(一)消防安全技术实务新增加了典型电气火灾隐患检查的技能要求;厨房等燃气使用场所防火防爆技术要求;典型装修、外墙保温材料的火灾危险性及防火要求;灭火救援力量等相关技术内容。
(二)消防安全技术综合能力新增加了建筑防火封堵的检查要求;人员密集场所消防安全评估方法与技术;防火卷帘、防火门、防火窗的检查、检测与维护保养要求、单位消防安全管理要求等内容。
03 删减或权重调整内容
(一)消防安全技术实务对原《大纲》考试内容的权重进行了调整:
1. 加强了消防设施部分考试内容的权重;减少了特殊建筑或场所的防火技术要求,以及消防安全评估中的建筑性能化防火设计评估方面考试内容的权重。
2. 减少了建筑防火设计方面考试内容的权重;加强了辨识、分析及解决实际工作中经常遇到的消防安全问题的权重。
(二)消防安全技术综合能力删除了一些与注册消防工程师执业范围关联不大的内容,包括:城市消防远程监控系统、建筑性能化防火设计评估、建设工程施工现场消防安全管理等内容。为了匹配国家标准《社会单位灭火和应急疏散预案编制及实施导则》 GB/T38315-2019 和考试辅导教材,将“消防应急预案制定与演练方案”调整改为“灭火和应急疏散预案编制与实施”;进一步调整明确了电气火灾、燃气火灾防控以及微型消防站、专职*防队消**管理等相关内容。
(三)消防安全案例分析部分在本次修订中,对案例分析样题按近几年考试真题形式进行了更新。
以下是一消、二消具体考试大纲内容及考试样题!
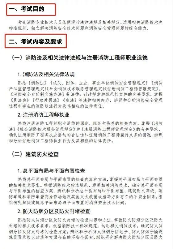
一级注册消防工程师资格考试大纲
《消防安全技术实务》

《消防安全技术综合能力》

《消防安全案例分析》

二级注册消防工程师考试大纲
《消防安全技术综合能力》

《消防安全案例分析》

一消、二消考试样题
一、消防安全技术实务
(一)单项选择题(从备选项中选择一个最符合题意的选项作为答案)
1. 关于火灾类别的说法,错误的是( )。
A.D 类火灾是物体带电燃烧的火灾
B.A 类火灾是固体物质火灾
C.B 类火灾是液体火灾或可溶化固体物质火灾
D.C 类火灾是气体火灾
2.灭火器组件不包括( )。
A.筒体、阀门
B. 压力开关
C.压力表、保险销
D.虹吸管、密封阀
3.单台消防水泵的设计工作压力和流量分别不大于( )时,消防泵组应在泵房内预留流量计和压力计接口。
A.0.50MPa、25L/s
B.1.00MPa、25L/s
C.1.00MPa、20L/s
D.0.50MPa、20L/s
4. 某商业综合体建筑,裙房与高层建筑主体采用防火墙分隔,地上 4 层,地下 2 层,地下二层为汽车库,地下一层为超市及设备用房,地上各层功能包括商业营业厅、餐厅及电影院。下列场所对应的防火分区建筑面积中,错误的是( )。
A.地下超市,2100 m2
B.商业营业厅,4800 m2
C.地上餐饮区,4200 m2
D.电影院区域,3100 m2
(二)多项选择题(每题备选项中,有两个或两个以上符合题意的选项,错选不得分)
1. 末端试水装置开启后,( )等组件和喷淋泵应动作。
A.水流指示器 B.水力警铃
C.闭式喷头 D.压力开关
E.湿式报警阀
2. 关于消防水泵控制的说法,正确的有( )。
A. 消防水泵出水干管上设置的压力开关应能控制消防水泵的启动
B. 消防水泵出水干管上设置的压力开关应能控制消防水泵的停止
C. 消防控制室应能控制消防水泵启动
D. 消防水泵控制柜应能控制消防水泵启动、停止
E. 手动火灾报警按钮信号应能直接启动消防水泵
3. 某商业建筑,建筑高度 23.3m,地上标准层每层划分为面积相近的 2 个防火分区,防火分隔部位的宽度为 60m,该商业建筑的下列防火分隔做法中,正确的有( )。
A. 防火墙设置两个不可开启的乙级防火窗
B. 防火墙上设置两樘常闭式乙级防火门
C. 设置总宽度为 18m、耐火极限为 3.00h 的特级防火卷帘
B.采用耐火极限为 3.00h 的不燃性墙体从楼地面基层隔断至梁或楼板地面基层
E.通风管道在穿越防火墙处设置一个排烟防火阀
4. 某学校设置了集中报警系统,下列关于火灾声光警报器的做法中,正确的有( )。
A. 火灾自动报警系统能同时启动和停止所有火灾声光警报器工作
B. 火灾声光警报器采用火灾报警控制器控制
C. 火灾声警报与消防应急广播同步*放播**
D. 礼堂采用具有同一种火灾变调声的火灾声警报器
E. 教学楼采用警铃作为火灾声警报器
二、消防安全技术综合能力
(一)单项选择题(从备选项中选择一个最符合题意的选项作为答案)
1.一栋综合楼,高 60 m,设有集中空调系统,地下一层为设备层,地下二层为汽车库,地上一至三层为商场,地上四层及以上是写字间。在计算室内消火栓系统消防用水量时,该建筑的火灾延续时间应按( )h 计算。
A.1
B.2
C.2.5
D.3
2.排烟防火阀是安装在排烟系统管道上,在一定时间内能满足耐火稳定性和耐火完整性要求,起隔烟阻火作用的阀门。当管道内的烟气温度达到( )°C 时,阀门自动关闭。
A.100 B.200
C.180 D.280
3.某公司租用创业大厦十五层办公,公司总经理发现防烟楼梯间的前室面积较大。遂摆放沙发作为公司休息室使用,该公司的行为违反了《中华人民共和国消防法》应责令其改正,并( )。
A. 处一千元以上五千元以下罚款
B. 对总经理处一日以上三日以下拘留
C. 对责任人处五日以上十日以下拘留
D. 处五千元以上五万元以下罚款
4.对某厂区进行防火检查,消防电梯设置的下列防火检查结果中,不符合现行国家标准要求的是( )。
A. 设置在冷库穿堂区的消防电梯未设置前室
B. 高层厂房兼做消防电梯的货梯在设备层不停靠
C. 消防电梯前室的短边尺寸为 2.40m
D. 消防电梯井与相邻电梯井之间采用耐火极限为 2.00h 的防火隔墙分隔
(二)多项选择题(毎题备选项中,有两个或两个以上符合题意的选项,错选不得分)
1. 灭火的基本原理包括( )。
A. 冷却
B. 窒息
C. 隔离
D. 化学抑制
E. 溶解
2. 某商业综合体建筑,在进行性能化评估时火灾场景的设计应考虑的内容包括( )。
A. 火源位置
B. 火灾的增长模型
C. 楼梯的宽度是否满足规范要求
D. 防烟排烟系统是否有效
E. 自动喷水灭火系统是否有效
3. 某商业综合体,建筑高度为 31.6m,总面积为 35000m2,设置临时高压消防给水系统,根据现行国家标准《消防给水及消火栓系统技术规范》,下列维保检查结果中不符合规范要求的有( )。
A. 消防水泵吸水管上的控制阀釆用暗杆闸阀,无开启刻度和标志
B. 消防主泵切换到备用泵的时间为 60s
C. 高位消防水箱有效容积为 36m3,设置有水位报警装置
D. 联动控制器处于手动状态时,高位水箱的消火栓出水干管的流量开关动作, 消防水泵启动
E. 消防水泵启动后不能自动停止运行
4. 对某厂樟脑油提炼车间配置的灭火器进行检查,下列检查结果中,不符合现行国家标准要求的有( )。
A. 灭火器铭牌朝向墙面
B. 用挂钩将灭火器悬挂在墙上,挂钩最大承载力为 45kg
C. 灭火器顶部离地面距离为 1.60m
D. 配置的灭火器类型为磷酸铵盐干粉灭火器和碳酸氢钠干粉灭火器
E. 灭火器套有防护外罩
三、案例分析题
(一)某大型商业综合体,在建筑内设置了商场营业厅、儿童游乐场所、
KTV、餐饮场所、电影放映厅、汽车库和设备用房,并按规范设置了建筑消防设施。甲公司是该商业综合体建筑的建设和经营管理单位,经营期间每日开展防火巡查,每月开展一次防火检查,每半年组织一次消防演练,并建立了微型消防站。乙公司法定代表人朱 xx 租甲公司仓库和冷库存放商品。丙公司为消防技术服务机构。
2019 年 1 月 5 日,甲公司委托丙公司对商业综合体建筑进行了一次消防安全检查,发现甲公司未确定消防安全管理人;未设置消防工作的归口管理职能部门;未开展消防安全培训工作;将建筑首层部分疏散走道改为商铺;将地下一层局部区域改建为冷库,冷库墙面和顶棚贴聚苯板保温材料等问题。丙公司向甲公司消防安全责任人提交了书面检查报告。
2019 年 6 月 1 日 19 时许,朱 xx 租用的冷库着火,当日消防控制室值班员李 xx 发现火灾报警控制器报警后仅做了消音处理,火灾报警联动控制器自动与手动转换开关一直处于手动状态。地上 2 层 KTV 服务员张 xx 在火灾发生时自顾逃生,未组织顾客疏散。
这起火灾过火面积 3000 ㎡,造成 8 人死亡,直接经济损失约 2100 万元。起火原因是朱 xx 在地下一层冷库内私接照明电源线,线路短路引燃可燃物,并蔓延成灾。此外,消防救援机构还发现,截止火灾发生之日,丙公司检查报告中所提消防安全问题均未整改。
根据以上材料,回答下列问题(每题 2 分。每题的备选项中,有 2 个或 2 个以上符合题意,至少有一个错顶。错选,本题不得分;少选,所选的每个选顶
0.5 分):
1.根据《机关、团体、企业、事业单位消防安全管理规定》(公安部令第 61 号),甲、乙公司应当承担相应消防安全责任,下列说法正确的有( )。
A. 甲公司应提供给乙公司符合消防安全要求的建筑物
B. 甲公司与乙公司在订立合同中应明确各方的消防安全责任
C. 乙公司在其使用、管理范围内履行消防安全职责
D. 在乙公司经营场所内的共用疏散设施应当由乙公司独自管理
E. 涉及公共消防安全的建筑消防设施可以委托丙公司统一管理
2.根据《机关,团体,企业,事业单位消防安全管理规定》(公安部令第
61 号),属于甲公司法定代表人的失职行为有( )。
A. 未及时组织拆除占用疏散通道的商铺
B. 未及时组织拆除冷库内的可燃保温材料
C. 未确定消防安全管理人
D. 未设置消防工作的归口管理职能部门
E. 未聘用取得注册消防工程师执业资格人员从事消防控制室值班工作
3.根据《机关,团体,企业,事业单位消防安全管理规定》(公安部令第
61 号),甲公司应履行的消防安全职责有( )。
A. 组织开展有针对性的消防演练
B. 每年对员工进行一次安全培训
C. 每年对建筑消防设施至少进行一次全面检测
D. 每日开展一次防火巡查
E. 建立消防档案
4.下列行为中,违反用火用电安全管理规定的有( )。A .KTV 服务员张 XX 在营业结束后切断非必要电源
B. 商场营业厅在营业期间采取防火分隔措施后进行维修动火作业
C. 朱 XX 将通电的电源插座及用电器具搁置在库房内的纸箱上
D. 库房内堆放的货物距库房顶部照明灯具 0.5m
E. 朱 XX 在冷库内自行拉接照明电源线
5.根据《机关,团体,企业,事业单位消防安全管理规定》(公安部令第
61 号),甲公司应对员工进行消防培训,消防培训的内容应包括( )。
A. 冷库的火灾危险性和防火措施
B. 报告火警,自救逃生的知识和技能
C. 消火栓的性能,使用方法和操作规程
D. 灭火器的维修技术
E. 消防控制室应急处置程序
6.火灾确认后,消防控制室值班员李 XX 应当立即采取的措施有( )。
A. 到现场参与火灾扑救
B. 启动该单位内部灭火和应急疏散预案
C. 拨打“119”电话报警
D. 确认消防联动控制器处于自动状态
E. 切断商场总电源
7.根据《机关、团体、企业、事业单位消防安全管理规定》(安全部令第61 号),该商业综合体建筑的( )场所或部位应确定为消防安全重点部位。
A. 儿童游乐场所
B. 餐饮厨房
C. 汽车库
D. 消防控制室
E. 电梯间
8.关于甲公司灭火和应急疏散预案的制定和演练,下列说法正确的有( )。
A. 灭火和应急疏散预案中应设置 3 个组织机构,分别是:灭火行动组、疏散引导组、通讯联络组
B. 每年应与当地消防救援机构联合开展消防演练
C. 灭火和应急疏散预案应明确疏散指示标识图和逃生线路示意图
D. 每半年应组织开展一次消防演练
E. 演练结束后应进行总结讲评
9.根据《机关、团体、企业、事业单位消防安全管理规定》(公安部令第
61 号),甲公司的下列( )等文件资料应归入消防安全管理情况档案。
A. 消防安全例会记录和决定
B. 消防安全制度
C. 火灾情况记录
D. 灭火和应急疏散预案
E. 消防安全培训记录
10.此起火灾事故,应认定甲公司法定代表人( )。
A. 负有直接领导责任
B. 负有主要责任
C. 涉嫌失火罪
D. 涉嫌消防责任事故罪
E. 涉嫌重大责任事故罪
(二)某消防技术服务机构对湿式自动喷水灭火系统进行了下列系统功能测试:
1. 使用秒表测得 2#湿式报警阀组延时器的延时时间为 90s,测试方法见下表:
2. 使用声级计测得 1#湿式报警阀组的水力警铃声强为 55dB;
3. 打开 3#湿式报警阀组所辖区域内最不利点处末端试水装置,使用秒表测得喷淋泵启泵时间为 360s;
4. 打开 4#湿式报警阀组所辖区域内最不利点处末端试水装置,压力表指针剧烈跳动,喷水口间断性喷水和空气。
根据以上材料,回答下列问题:
(1)2#湿式报警阀组的延时器延时时间是否满足规范要求?关于延时器延时时间的测试,哪个测试方法是正确的?
(2)按照规范要求,1#湿式报警阀组水力警铃的声强值应该是多大?分析可能存在的原因,提出解决措施。
(3)按照规范要求,打开 3#湿式报警阀组所辖区域末端试水装置,喷淋泵启动时间应为多少?分析可能存在的原因,提出解决措施。
(4)分析造成 4#湿式报警阀组所辖区域内最不利点末端试水装置处压力表剧烈跳动的原因及解决措施。
参考答案
一、 消防安全技术实务
(一)1.A 2.B 3.D 4.A
(二)1.BD 2.ACD 3.CD 4.AD
二、消防安全技术综合能力
(一)1.D 2.D 3.D 4.B
(二)1.ABCD 2.ABDE 3.AC 4.ABCD
三、案例分析题
(略
二级消防工程师两科考试样题
一、单项选择题(从备选项中选择一个最符合题意的选项作为答案)
1.国家标准《建筑材料及制品燃烧性能分级》(GB 8624-2012 )确定为 A 级的材料,其燃烧性能为( )。
A. 不燃
B. 难燃
C. 可燃
D. 易燃
2.在对火灾报警探测器进行故障报警功能检测时,摘下与控制器连接的一只火灾报警探测器,火灾报警控制器应能在( )s 内发出与火灾报警信号有明显区别的故障声、光信号。
A.60
B.100
C.150
D.200
二、多项选择题(每题备选项中,有两个或两个以上符合题 意的选项,错选不得分)
1. 按照《建筑灭火器配置设计规范》(GB 50140—2005 )的要求,下列灭火器配置场所的危险等级判定正确的是( )。
A. 设有集中空调、电子计算机、复印机等设备的办公室是严重危险等级
B. 体育馆的观众厅是中危险等级
C. 建筑面积为 560 m²综合商场的库房是中危险等级
D. 旅馆、饭店的客房是轻危险等级
E. 建筑面积 280 m²的网吧是中危险等级
2. 防火门的检查应注意( )等方面的内容。
A. 防火门应为向疏散方向开启的平开门,并在关闭后应能从任何一侧手动开启
B. 用于疏散走道、楼梯间和前室的防火门,应具有自行关闭的功能
C. 双扇和多扇防火门,应具有按顺序关闭的功能
D. 常开的防火门,当发生火灾时,应具有自行关闭和信号反馈的功能
E. 在变形缝处附近的防火门,应设在楼层数较少的一侧,且门开启后不应跨越变形缝
三、案例分析题
(一)甲公司(某仓储物流园区的产权单位,法定代表人:赵某)将 1#、2#、3#、4#、5#仓库出租给乙公司(法定代表人:钱某)使用,乙公司在仓库内存放桶装润滑油和溶剂油,甲公司委托丙公司(消防技术服务机构,法定代表人:孙某),对上述仓库的建筑消防设施进行维护和检测。
4 月 30 日 17 时 29 分,乙公司消防控制室当值人员郑某和周某听到报警信号,显示 5#仓库 1 区的感烟探测器报警,消防控制室当值人员郑某和周某听到报警后未做任何处置。职工吴某听到火灾警铃,发现仓库冒烟,立即拨打 119 电话报警。当地消防出警后于当日 23 时 50 分将火扑灭。
该起火灾造成 3 人死亡,直接经济损失约 10944 万元人民币。事故调查组综合分析认定:5#仓库西墙上方的电器线路发生故障,产生的高温电弧引燃线路 绝缘材料,燃烧的绝缘材料掉落并引燃下方存放的润滑油纸箱和泡沫塑料包装物, 随后蔓延成灾。调查组还发现该仓库 1.消防水泵均损坏;2.火灾自动报警系统联动控制器自动与手动转换开关设置在手动状态;3.消防控制室部分值班人员无 证上岗;4.仓储场所电气线路、电气设备无定期检查和检测记录,且存在长时间 超负荷运行、线路绝缘老化现象;5.5#仓库疏散出口被大量堆积的纸箱和包装物 封堵。上述问题在消防救援机构限期整改期间,甲、乙公司内部防火检查、巡查 记录和丙公司出具的消防设施检测报告,维修保养记录、巡查记录中,所有项目 均填报为合格,但存在问题并未整改。
根据以上材料,回答下列问题(每题 2 分。每题的备选项中,有 2 个或 2 个以上符合题意,至少有一个错项。错选、多选本题不得分;少选,所选的每个选项 0.5 分)
1.根据《中华人民共和国消防法》,甲公司应履行的消防安全职责有( )。
A. 在库房投入使用前,应当向所在地的消防救援机构申请消防安全检查
B. 落实消防安全责任制,根据仓储物流园区使用性质制定消防安全制度
C. 按国家标准、行业标准和地方标准配置消防设施和器材
D. 对建筑消防设施每年至少进行一次全面检测,确保完好有效
E. 组织防火检查,及时消除火灾隐患
2.根据《机关、团体、企业、事业单位消防安全管理规定》(公安部令第 61 号),乙公司法定代表人钱某应履行的消防安全职责有( )。
A. 掌握本公司的消防安全情况,保障消防安全符合规定
B. 将消防工作与本公司的仓储管理等活动统筹安排,批准实施年度消防工作计划
C. 组织制定消防安全制度和保障消防安全的操作规程,并检查督促其落实
D. 组织制定符合本公司实际的灭火和应急疏散预案并实施演练
E. 组织实施对本公司消防设施灭火器材和消防安全标志的维护保养,确保完好有效
3.根据《机关、团体、企业、事业单位消防安全管理规定》(公安部令第 61 号),关于甲公司和乙公司消防安全责任划分的说法,正确的有( )。
A. 甲公司应提供给乙公司符合消防安全要求的建筑物
B. 甲公司和乙公司在订立合同中依照有关规定明确各方的消防安全责任
C. 乙公司在其使用、管理范围内履行消防安全职责
D. 园区公共消防车通道应当由乙公司或者乙公司委托管理的单位统一管理
E. 涉及园区公共消防安全的疏散设施和其他建筑消防设施应当由乙公司或者乙公司委托管理的单位统一管理
4.关于甲、乙公司消防工作的说法,正确的有( )。
A. 赵某是甲公司的消防安全责任人
B. 钱某应为甲公司的消防安全提供必要的经费和组织保障
C. 乙公司应当设置或确定本公司消防工作的归口管理职能部门
D. 钱某是乙公司的消防安全管理人
E. 甲、乙公司应根据需要,建立志愿*防队消**等消防组织
5.根据《中华人民共和国消防法》和《社会消防技术服务管理规定》(公安部令第 136 号),对丙公司应追究的法律责任有( )。
A. 责令改正,处一万元以上二万元以下罚款,并对直接负责的主管人员和其他直接责任人员处一千元以上五千元以下罚款
B. 责令改正,处二万元以上三万元以下罚款,并对直接负责的主管人员和其他直接责任人员处一千元以上五千元以下罚款
C. 责令改正,处五万元以上十万元以下罚款,并对直接负责的主管人员和其他直接责任人员处一万元以上五万元以下罚款
D. 情节严重的,依法责令停止执业或者吊销相应资质
E. 构成犯罪的依法追究刑事责任
6.下列哪些人员对这起火灾负有责任,涉及刑事犯罪,应采用刑事强制措施的有( )。
A. 甲公司赵某
B. 乙公司钱某
C. 丙公司孙某
D. 职工吴某
E. 乙公司周某和郑某
(二)某单位办公楼 2015 年 10 月 10 日通过消防验收并投入使用,建筑高度 54m,地下 1 层,地上 17 层。办公楼按照消防有关标准规范设置了消防设施。
2021 年 7 月 2 日,某消防技术服务机构按照合约对消防设施完好性进行年度检测,测试结果如下:关闭排烟防火阀后,排烟风机继续正常运行;模拟触发 15 楼消防电梯前室的感烟火灾探测器报警,15 楼火灾显示盘指示位置为“走道北段”,且无声音报警;8、11、15 层消防电梯前室的正压送风口手动开启后无法人工复位;4 层数据中心机房使用 3mm 厚钢化玻璃隔出一间 9 ㎡的办公室,钢瓶间内高压二氧化碳储瓶标签显示药剂充装日期2015 年8 月;其他系统功能正常。
根据以上材料,回答下列问题:
(1)分析排烟防火阀无法连锁排烟机停机的故障原因,提出修复故障方法。
(2)分析产生报警信息错误和无声音报警信号的原因,提出修复故障方法。
(3)分析部分正压送风口无法手动复位的原因,提出修复故障方法。
(4)数据中心机房气体灭火系统存在哪些问题?如何解决?
参考答案
一、单项选择题
1. A 2. B
二、多项选择题
1. BCD 2. ABCD