
引用本文:唐剑,姚鹏. 无菌医疗器械生产企业灭菌控制常见缺陷分析及监管要点梳理[J].中国食品药品监管,2019,10(189):41-45.
无菌医疗器械生产企业灭菌控制 常见缺陷分析及监管要点梳理
- 文/ 唐剑 通讯作者/ 姚鹏 -
【摘要】 目的:从政府监管的角度对医疗器械生产企业生产质量管理体系中与灭菌控制有关的常见缺陷进行分析,并对监管要点进行梳理,旨在为政府监管人员的现场检查和生产企业从业人员的自查自纠提供参考。方法:对近2 年来本人参与的无菌医疗器械生产企业GMP 检查结果和经验进行汇总,对其中与灭菌控制有关的不符合项进行分析和总结。结果和结论:梳理出10 大方面共计53 种常见共性缺陷,总结出7 大监管要点。
【关键词】医疗器械;GMP ;灭菌控制;环氧乙烷

无菌医疗器械是一种无活微生物的产品。当医疗器械必须以无菌的形式提供时,在其灭菌前应将各种非预期的微生物污染降至最低。灭菌的目的就是灭活微生物,将非无菌产品转变为无菌产品。灭菌过程作为无菌医疗器械生产的特殊过程,是医疗器械生产过程中需要定期验证和重点控制的过程[1]。环氧乙烷灭菌是医疗器械领域最常用的灭菌方法之一,目前大多数无菌医疗器械生产企业普遍采用环氧乙烷灭菌。本人自担任医疗器械GMP 检查员工作以来,参与过多次无菌医疗器械GMP 现场检查,现将本人近年来参与的现场检查中与环氧乙烷灭菌控制方面的监管经验分析总结如下。
1 环氧乙烷灭菌方法简析
环氧乙烷(EO) 是一种烷化剂,穿透力强,可穿透绝大多数包装材料和聚合材料。广泛认同的成分包括纯EO 和EO 与二氧化碳或氮气的混合物。可应用于大多数不耐高温、不耐湿的包装材料和生物医用高分子材料的灭菌,被认为是一种灭菌效果最好的化学灭菌剂,可杀死所有微生物包括细菌以及芽孢[2]。但是,EO 属于有毒、易燃、易爆物质,因此,在使用时要格外的小心。以下对EO 灭菌的优缺点做一简要梳理,参见表1。

2
无菌医疗器械生产企业灭菌控制常见缺陷分析及监管要点梳理
2.1 灭菌控制常见不符合项特征及其判定依据
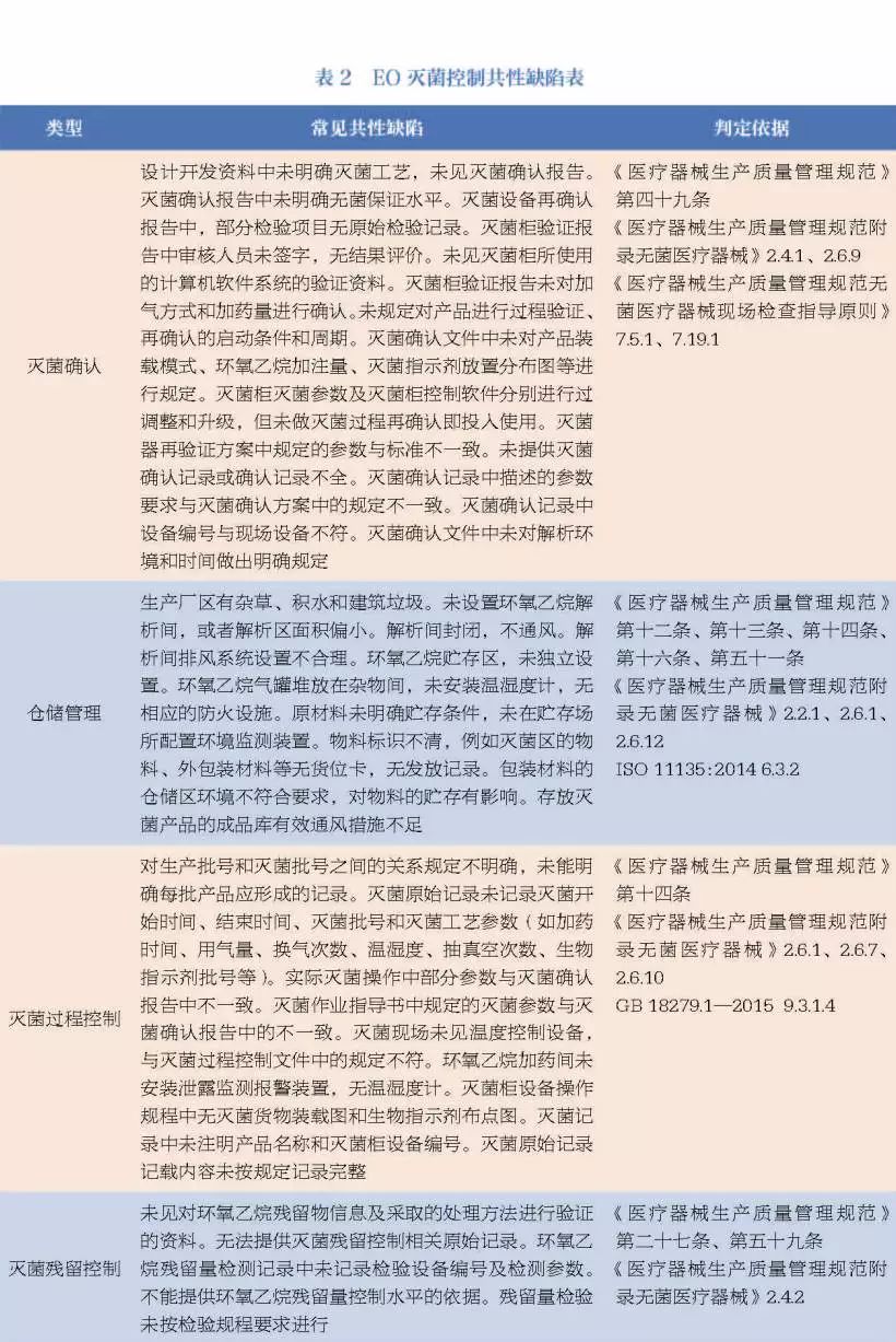
通过对2017~2018 年来笔者实际参与的及从各地药监部门公开的共计40 余家无菌医疗器械生产企业GMP 检查结果进行汇总,调取其中与EO 灭菌控制有关的不符合项,依据国家药监局规范性文件及相关法规标准,对各个不符合项按照特征类型及判定依据进行归类合并,最终形成灭菌确认、仓储管理、灭菌过程控制、灭菌残留控制、文件管理、设备管理、人员管理、销售管理、采购管理、留样管理10 大方面的共性缺陷表(表2),从中可以看出,EO 灭菌控制的常见共性缺陷数量众多,分布广泛,涵盖了采购、生产、检验、仓储、销售的生产质量管理体系全流程。反映出生产企业相关从业人员对于近年来国家药监局发布的配套指导原则、指南及相关行业标准具体要求的正确理解上还存在较大偏差,在执行上仍有很大改进空间(表2)。

2.2 共性缺陷类型占比分析
进一步统计可看出,灭菌控制常见共性缺陷数量多达53 种,其中以灭菌确认、仓储管理、灭菌过程控制3 个方面的共性缺陷数量最多,占比分别为26%、19% 和17%,三者合计占比达到了62%(图1)。一方面反映出生产企业对灭菌设备的系统设计、安装和验证方面经验的严重不足,过分依赖供应商;另一方面也反映出灭菌操作人员缺乏系统培训,在按照法规标准要求制定适合本企业产品的灭菌工艺文件、操作规程、检验规程,并严格按照文件要求进行记录方面意识薄弱,能省就省,成为灭菌安全性和有效性的隐患。

2.3 灭菌控制GMP监管要点梳理
根据以上常见共性缺陷的分析,结合本人实际检查经验,现针对无菌医疗器械生产企业的灭菌控制环节,总结出以下7 条监管要点:
(1)人员
灭菌控制相关岗位操作人员和检验人员是否经过专业技术培训,是否具备实际操作技能,是否按规定进行定期体检。
(2)设施
灭菌车间是否设置在专用房间内,是否有相应的安全、通风和排毒设施;EO 存储区域是否独立和通风;解析是否在独立的柜室或房间内进行。
(3)设计开发
是否进行了灭菌确认,包括安装确认、运行确认和性能确认;是否对再确认启动的条件和周期进行了文件规定;灭菌确认报告中是否规定了灭菌参数和无菌保证水平、灭菌产品的呈现形式、产品的装载模式、解析的条件、产品的初始污染菌和微粒污染的可接受水平,微生物性能验证中是否对生物指示剂枯草杆菌芽孢放置分布进行了规定。
(4)文件控制
是否制定批号管理文件,并对生产批号和灭菌批号的组批方式进行规定;文件是否都有审核人和批准人签字,记录是否都有操作人员和复核人员签字。
(5)生产管理
灭菌记录中是否完整记载每批产品的灭菌参数( 灭菌温度、相对湿度、EO暴露时间、EO 浓度等)、有关设备编号、灭菌日期、操作人员与复核人员签名。
(6)质量控制
是否明确EO 灭菌残留量的控制水平及检验方法,是否具备EO 残留量的检验能力并按规定进行检验;灭菌设备上的计量器具、灭菌前后用到的检验设备是否按规定进行了定期校验并处于有效期内。
(7)销售
销售记录表单中是否完整记载产品名称、规格型号、数量、批号、有效期、购货单位名称、地址、联系方式。
以上要点基本覆盖了政府监管人员最常关注的现场检查切入点,通过这些切入点,监管人员可以更高效地发现灭菌控制环节的主要问题,并通过一系列溯源实现对整个生产质量管理体系的全面监督检查。
3 讨 论
2018 年是医疗器械GMP 全面铺开的元年,也是医疗监管加强加严的关键之年。无菌医疗器械生产企业作为近几年医疗器械GMP“飞检”的重灾区,越来越受到关注。对于无菌医疗器械生产企业,灭菌控制往往是无法回避也是需要重点研究的系统工程。通过本文的分析和研究,我们从监管的角度梳理出了无菌医疗器械生产企业与灭菌控制有关的10大方面53 种常见共性缺陷,并总结出7 大监管要点。对于生产企业从业人员,通过对这些共性缺陷及其判定依据的详细了解,加上对以上监管要点的认真掌握,日常再配合法规标准的对照学习自查自纠,便可以快速提升企业的无菌产品生产质量管理水平。而对于政府监管人员,系统了解法规标准的判定准则,掌握灭菌控制常见共性缺陷的特征,也将有利于统一判定尺度,提升检查效率。
本文参考文献
第一作者简介
唐剑,博士,厦门市食品药品审评认证与不良反应监测中心,主管药师,省级医疗器械GMP 检查员,长期从事医疗器械GMP 注册核查及生产许可检查工作。专业方向:“三品一械”中医疗器械的审评认证与不良事件监测
通讯作者简介
姚鹏,厦门市食品药品审评认证与不良反应监测中心,主任。专业方向:食品药品审评认证与不良反应监测

《中国食品药品监管》杂志

国际标准连续出版物号:
ISSN 1673-5390
国内统一连续出版物号:
CN 11-5362/D
期刊级别: 国家级
刊期:月刊
《中国食品药品监管》作为国家药品监督管理局机关刊,创刊于1998年,目前是国家药品监督管理局主管的隶属于中国健康传媒集团的科学性、专业性核心期刊;更是研究和宣传中国食品药品监管政策、建立科学监管理念、提高监管水平、服务我国食药产业健康发展的重要平台。
