魏老爸评测奶粉口碑最好的前十名 (儿童奶粉6-12岁推荐品牌老爸评测)

今天我们选择了20款奶粉,从品牌、奶源、原料、配料、营养配方等维度进行深度评测,为您解读不同奶粉的特点!由于本文较长,您可滑至文末直接看结论哦!如果这篇文章没有您想了解的产品,可以在文末给我们留言,下次评测可能就出现了哦~

本次评测的20款奶粉包括:飞鹤星飞帆、伊利金领冠珍护、海普诺凯1897荷致、皇家美素佳儿、蓝河姆阿普、高培迪唯恩、惠氏铂臻、飞鹤臻爱倍护、纽瑞滋佶润、合生元派星、蓓维嘉、宝贝与我蓝曦、美赞臣蓝臻、三元爱力优、完达山亲蓓、君乐宝乐星、旗帜、超启能恩、爱他美卓萃和雅培菁挚纯净。

老爸评测二段奶粉最好品牌前十名,儿童成长奶粉4-10岁推荐老爸评测

评测说明:

本次评测由奶粉智库评测中心组织进行,不涉及感官评测,参加评测产品均以3段为例,下面均省略段位。营养配方参考我国目前执行国标GB10767-2010《食品安全国家标准 较大婴儿和幼儿配方食品》和GB14880-2012《食品安全国家标准 食品营养强化剂使用标准》以及2021年2月发布的GB10767-2021《食品安全国家标准 幼儿配方食品》。

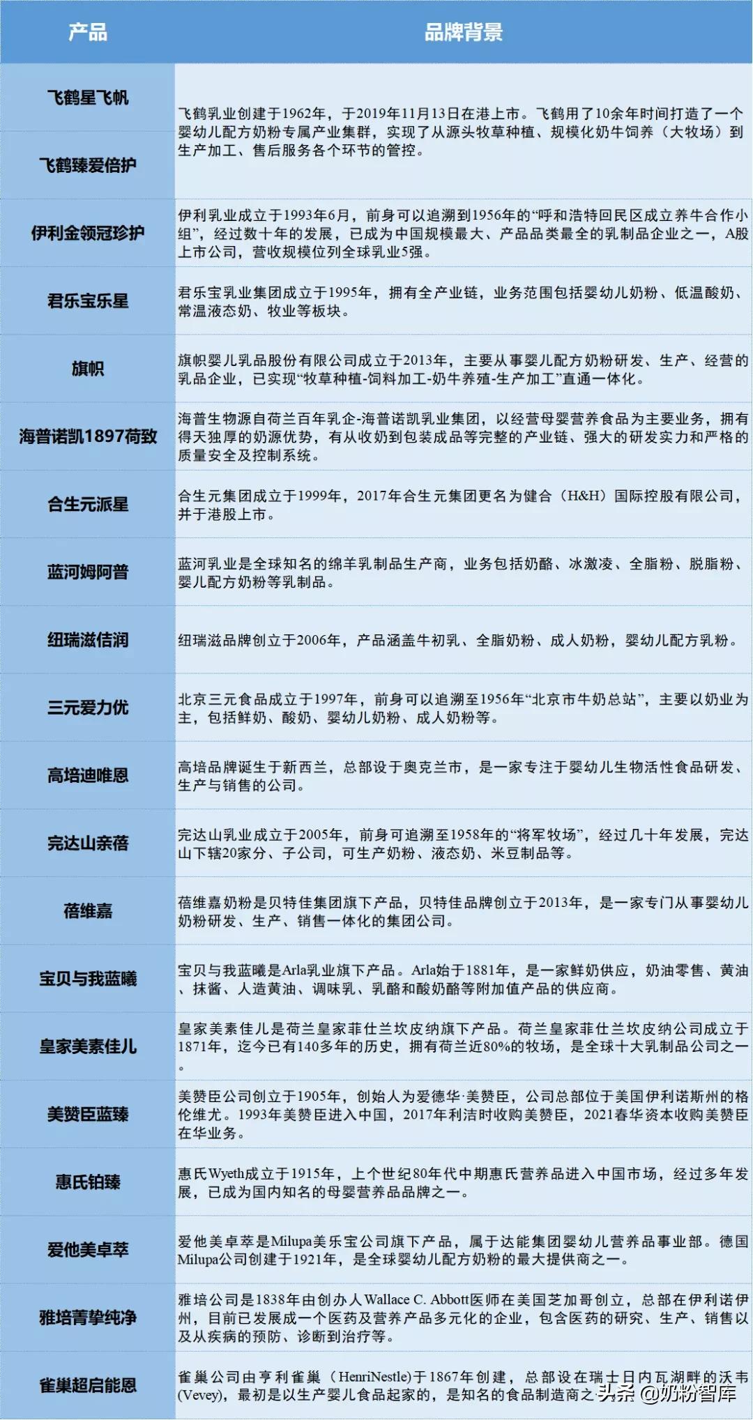
一、品牌背景

下面是20款奶粉的品牌背景信息。

老爸评测二段奶粉最好品牌前十名,儿童成长奶粉4-10岁推荐老爸评测

品牌背景体现了乳企的综合实力。本次评测的20款奶粉,均具有一定的品牌力,在研发、生产、营销、售后等方面有各自的优势。

二、基础信息

下面是20款奶粉的产品名、奶源、产地、版本、奶基原料等基础信息。

老爸评测二段奶粉最好品牌前十名,儿童成长奶粉4-10岁推荐老爸评测

奶源、国别总结:

国产奶粉:飞鹤星飞帆、伊利金领冠珍护、三元爱力优、飞鹤臻爱倍护、君乐宝乐星、旗帜、高培迪唯恩、完达山亲蓓和蓓维嘉。

国行奶粉:雅培菁挚纯净属于爱尔兰原装进口,蓝河姆阿普和纽瑞滋佶润属于新西兰原装进口,海普诺凯1897荷致、皇家美素佳儿、美赞臣蓝臻和爱他美卓萃属于荷兰原装进口,合生元派星属于法国原装进口,宝贝与我蓝曦属于丹麦原装进口,惠氏铂臻属于瑞士原装进口,雀巢超启能恩属于德国原装进口。

原料总结:

第一奶基原料为生鲜乳:飞鹤星飞帆、伊利金领冠珍护、三元爱力优、飞鹤臻爱倍护、君乐宝乐星、旗帜和完达山亲蓓的第一奶基原料均为生牛乳,雅培菁挚纯净、蓝河姆阿普、纽瑞滋佶润、海普诺凯1897荷致、皇家美素佳儿、爱他美卓萃、合生元派星、宝贝与我蓝曦和惠氏铂臻的第一奶基原料为脱脂牛乳/奶,雀巢超启能恩的第一奶基原料为乳清蛋白。

奶基原料为乳粉:高培迪唯恩的主要奶基原料是脱盐乳清粉、全脂乳粉和脱脂乳粉,蓓维嘉的主要奶基原料为脱脂奶粉和脱盐乳清粉,美赞臣蓝臻的主要奶基原料是全脂乳粉和脱脂乳粉。

三、配料

下面我们来看一下这20款添加有特色或敏感配料的16款奶粉情况~

老爸评测二段奶粉最好品牌前十名,儿童成长奶粉4-10岁推荐老爸评测

特色成分小结:

★含有1种特色成分的有蓝河姆阿普、高培迪唯恩、君乐宝乐星、蓓维嘉、爱他美卓萃、雅培菁挚纯净和雀巢超启能恩;

★含有2种特色成分的有海普诺凯1897荷致、三元爱力优、皇家美素佳儿、美赞臣蓝臻和惠氏铂臻;

★含有3种特色成分的有飞鹤星飞帆、飞鹤臻爱倍护和合生元派星;

★含有4种特色成分的有伊利金领冠珍护。

敏感成分小结:

★皇家美素佳儿添加有香兰素;

★合生元派星添加有葡萄糖浆固体;

★美赞臣蓝臻添加有白砂糖、玉米糖浆固体、香兰素和乙基香兰素;

★雅培菁挚纯净添加有香兰素、乙基香兰素和白砂糖;

★惠氏铂臻添加有麦芽糊精和香兰素;

★雀巢超启能恩添加有麦芽糊精。

四、营养配方

婴幼儿配方奶粉属于配方食品,在选择奶粉时,营养配方是妈妈们比较关心和纠结的点。那么,这20款奶粉配方如何呢?下面我们来为大家具体分析~

强化配方

选择奶粉时,营养素种类是一方面,营养素的含量也同样值得关注,下面我们具体看看20款奶粉常规强化配方和特色强化配方的营养素种类和含量,具体如下:

老爸评测二段奶粉最好品牌前十名,儿童成长奶粉4-10岁推荐老爸评测

比奶粉、查品牌、看评测,上奶粉智库

种类上,以上20款奶粉有9款的强化配方种类较多,均为10种及以上,包括海普诺凯1897荷致、蓝河姆阿普、蓓维嘉、三元爱力优、旗帜、飞鹤星飞帆、君乐宝乐星、飞鹤臻爱倍护和纽瑞滋佶润。

含量上,我们根据不同奶粉配方的侧重点进行分析,比如大家关注度比较高的消化吸收、脑部和视力发育、免疫力方面相关营养素的成分:

与消化吸收相关的成分

在消化吸收相关营养素方面,我们可以关注OPO、CPP、益生元、益生菌等强化配方,还可关注无水奶油、适度水解蛋白等特色成分的添加。

(1)OPO和CPP:

OPO属于一种结构脂,有助于减少肠道内钙皂的形成,降低宝宝便秘几率。CPP又称酪蛋白磷酸肽,能够促进钙、铁、锌等二价矿物质的吸收。

老爸评测二段奶粉最好品牌前十名,儿童成长奶粉4-10岁推荐老爸评测

本次评测的20款奶粉中有12款添加了OPO,其中金领冠珍护含量比较优秀,且其OPO属于乳源二代OPO;合生元派星、海普诺凯1897荷致、飞鹤星飞帆、蓝河姆阿普、雅培菁挚纯净和旗帜含量均比较不错,其中飞鹤星飞帆的OPO属于新一代专利OPO;有4款添加了CPP,其中海普诺凯1897荷致和完达山亲蓓含量比较优秀。

(2)益生元和益生菌:

益生元与益生菌相辅相成,二者一起可帮助调节宝宝肠道菌群,维持肠道内微生物环境的稳定,促进营养的吸收,提升机体免疫力。

老爸评测二段奶粉最好品牌前十名,儿童成长奶粉4-10岁推荐老爸评测

本次评测的20款奶粉有19款添加有益生元,其中爱他美卓萃、纽瑞滋佶润、海普诺凯1897荷致、美赞臣蓝臻、飞鹤星飞帆、皇家美素佳儿、惠氏铂臻、合生元派星和蓓维嘉含量比较不错。

老爸评测二段奶粉最好品牌前十名,儿童成长奶粉4-10岁推荐老爸评测

本次评测的20款奶粉有8款奶粉添加了益生菌,其中伊利金领冠珍护含量比较优秀。

小结:OPO、CPP、益生元、益生菌等消化吸收相关营养素含量方面,伊利金领冠珍护、海普诺凯1897荷致、飞鹤星飞帆和蓝河姆阿普比较不错。

与脑部、视力发育相关的成分

在脑部、视力发育相关营养素方面,我们可以关注胆碱、牛磺酸、DHA、ARA、叶黄素等营养素的含量,其中海普诺凯1897荷致、蓝河姆阿普、旗帜、纽瑞滋佶润、宝贝与我蓝曦、惠氏铂臻、高培迪唯恩、皇家美素佳儿、雅培菁挚纯净和美赞臣蓝臻的胆碱含量比较充足。本次评测的20款奶粉有19款添加了牛磺酸,含量差别不大。下面我们重点看看DHA和叶黄素的含量。

中国营养学专家组在《中国孕产妇及婴幼儿补充DHA的专家共识》中提出在无法母乳喂养或母乳不足的情况下,可以选择含DHA的配方奶粉,其中DHA含量应为总脂肪酸的0.2%-0.5%。

老爸评测二段奶粉最好品牌前十名,儿童成长奶粉4-10岁推荐老爸评测

此次评测的20款奶粉均添加有DHA,其中美赞臣蓝臻、爱他美卓萃、惠氏铂臻、蓝河姆阿普、皇家美素佳儿、纽瑞滋佶润和君乐宝乐星的含量比较不错,对于喝3段奶粉的宝宝,如果奶粉中DHA比较低,宝妈们可以让宝宝多摄入一些DHA含量高的食物,如深海鱼类等。

老爸评测二段奶粉最好品牌前十名,儿童成长奶粉4-10岁推荐老爸评测

此次评测的20款奶粉有12款添加了叶黄素,其中三元爱力优、旗帜、飞鹤星飞帆、海普诺凯1897荷致、完达山亲蓓、君乐宝乐星和宝贝与我蓝曦的叶黄素含量比较优秀。

小结:在脑部和视力发育相关的营养素含量方面,蓝河姆阿普和君乐宝乐星比较不错。

与免疫力相关的成分

奶粉中与免疫力相关的成分主要有核苷酸、乳铁蛋白、益生菌、牛磺酸等。

下面我们主要从宝妈们比较关心的核苷酸、乳铁蛋白和益生菌三个方面来看看20款奶粉的具体添加情况。

老爸评测二段奶粉最好品牌前十名,儿童成长奶粉4-10岁推荐老爸评测

此次评测的20款奶粉中有12款产品添加有核苷酸;有11款产品添加有乳铁蛋白,其中皇家美素佳儿、美赞臣蓝臻的乳铁蛋白含量比较优秀,高培迪唯恩、纽瑞滋佶润、蓝河姆阿普和海普诺凯1897荷致的乳铁蛋白含量也不错;有8款产品添加有益生菌,其中伊利金领冠珍护的益生菌含量比较优秀。

小结:与免疫力相关的成分方面,皇家美素佳儿、蓝河姆阿普、海普诺凯1897荷致、高培迪唯恩和纽瑞滋佶润都不错。

五、价格参考

在养娃的日常开销上,奶粉占据着一个重要的部分。一般来说家长都想选一款性价比高的奶粉,所以奶粉的价格是值得对比的。下面我们来对比一下这20款奶粉的价格:

老爸评测二段奶粉最好品牌前十名,儿童成长奶粉4-10岁推荐老爸评测

以上统计数据属于实时参考价格,另外,许多奶粉有多买多送或者附带赠品的活动,这些额外价值需要单独考虑,请大家购买时以实际到手价为准哦~

小结:从上述20款奶粉的克单价来看,所有奶粉的克单价都在0.3元/g以上。其中,高培迪唯恩、海普诺凯1897荷致和三元爱力优的价格相对偏高,克单价在0.5元/g及以上。

六、评测总结

本次评测从奶源、原料、配料、配方等方面为大家分析比较了20款奶粉,在选择奶粉时,消费者要结合宝宝的实际需求进行选择:

★如果宝宝消化吸收较差,家长们可以关注消化吸收相关营养素,那么伊利金领冠珍护、海普诺凯1897荷致、飞鹤星飞帆和蓝河姆阿普都不错;

★如果家长们更在乎宝宝的眼脑发育,可以关注眼脑发育相关营养素,那么蓝河姆阿普和君乐宝乐星都不错;

★如果宝宝的免疫力较差,可以关注免疫力相关营养素,那么皇家美素佳儿、蓝河姆阿普、海普诺凯1897荷致、高培迪唯恩和纽瑞滋佶润都不错。

(注:评测结果仅供参考,不代表唯一选择标准,购买时可结合宝宝实际情况、商家优惠、购买渠道便利性、性价比等方面来选择。)

最后要特别说明的是:母乳是宝宝最好的食物,母乳充足的话,建议最好还是母乳喂养。宝妈最终选购时还需结合自己宝宝的实际情况而定,适合宝宝的才是最好的。