
教育的价值是什么?
不管是哪个年代,教育都是突破阶层束缚通往上层的为数不多的桥梁。
80后90后是高等教育改变出身和命运的深刻感受者,随着他们在大城市安家,他们当中很多人从孩子出生起,就开始着手规划孩子们的教育道路。从上什么幼儿园,到小学、初中和高中,每一步都不敢松懈,生怕孩子在教育上落后一步。
在这个阶层逐渐固化的年代,抓好孩子的教育,孩子还可能保持或者突破现有阶层,抓住自己命运的风帆:而不重视教育,不做规划,孩子大概率只能随波逐流,泯然众人矣。
上海学区哪家强?是资源丰富的杨浦?还是毫无竞争压力的黄浦?不,当然是名校聚集的徐汇!
徐汇也是集幼儿园、小学、初中、高中为一体的教育强区,更有不少家长称之为上海最强教育区。
徐汇区幼儿园共101所,总数在上海排名前5,而且基本上都是二级园以上;徐汇区小学有著名的四大民办和四大公办,放眼上海,也是名声显赫的;再看其初中,不仅有大名鼎鼎的华育,还有一些实力不凡的初中比如西南模范,世外等,其公办初中徐汇中学、南洋模范初级、位育初级等也是不少学子向往的升学去向;高中就更不用说了,四校之首的上海中学就坐落此处,南洋模范中学、位育中学等也是上海高中的佼佼者,是不少家长和学生绞尽脑汁都想要进入的学校。
徐汇区一梯队学校: 建襄小学、向阳小学、高安路一小、汇师小学。
徐汇区二梯队学校: 交大附小、求知小学、上师大第三附属学校、上师大附小、徐汇一中心、园南小学、上海小学、东二小学、田林三小、田林四小、复旦附属徐汇实验学校。
【 第一梯队学校评价标准 】
1. 独特的教学和教育理念;2.独树一帜的教育方法或深厚的办学积淀;3.足够高的社会美誉度,并受到市级乃至国家级的表彰;4.一流的软硬件;5.较好的对口初中等。
【 第二梯队学校评价标准 】
1. 优异且稳定的升学成绩(或有推优);2.区内突出的教学特色;3.足够的师资力量;4.发展劲头明显或受到市、区级相关单位的重点关注等。
板块概况
徐家汇板块位于上海中心城区的西南部,紧邻上海交通大学和徐汇区委区政府,是上海中心城区内的四大城市副中心之一,也是上海中央活动区之一,同时亦是上海十大商业中心之一。
徐家汇汇集了上海轨道交通1号线、9号线、11号线及几十条公交线路,形成了四通八达、快捷方便的立体交通网络。再加上沪闵高架和内环高架,以及邻近的3号线、4号线、7号线、10号线、12号线的辐射,无论去向上海东南西北的哪个角落,可以说从徐家汇出发都十分的便捷。
徐家汇商业十分繁华,各大商场云集,消费群体广泛,奢侈品、中高档服饰、各种娱乐、餐饮,应有尽有。
同时,徐家汇也是一个IT产业集中的区域,聚集了国内著名的计价电脑城,包括百脑汇电脑城、太平洋数码广场、宏图三胞和交大慧谷科技商城等。
徐家汇板块的医疗资源也十分丰富,有一个三甲综合医院——中山医院,和四个专科医院——胸科医院、肿瘤医院、眼耳鼻喉科医院、国际和平妇幼保健院。
板块内有光启公园和徐家汇公园,闹中取静,供与周边居民宜人舒适的绿色氧吧。
徐汇区是上海教育资源最强区,可以说是牛娃的天堂,高中有四校之首的上海中学,初中有华育、世外等四大民办,小学有逸夫、盛大等四大民办和四大公办小学,徐家汇板块的住宅层次较为分明,各阶梯总价的产品都有,以2000年之前的楼盘居多。

徐汇区幼儿园目前共计 91所 ,共 61所 公办园,包括 5所 示范园, 16所 一级园, 40所 二级园;共 30所 民办园。
部分学校在徐汇区位置如下:

示范园学校具体对应小区地图如下:

乌鲁木齐南路幼儿园
乌鲁木齐南路幼儿园
简介: 乌南幼儿园坐落于上海市乌鲁木齐南路14号,毗邻衡山路,宽阔幽静的花园映衬着典雅的教学楼。
级别:示范园
对口居委:区域内自主招生

科技幼儿园
简介: 上海徐汇区科技幼儿园,1994年9月创办,是一所公立转制幼儿园,也是全国范围内首家具有科技特色的示范幼儿园。现拥有2个园所(分布在田林、漕河泾地区)。
级别:示范园
对口居委:区域内自主招生

机关建国幼儿园
简介: 徐汇区机关建国幼儿园是上海市公办、示范性幼儿园。它的前身是华东保育院,已有七十年的历史。建国人传承华东保育院“一切为了孩子”的办园宗旨,为幼儿健康快乐成长创设良好的环境。
级别:示范园
对口居委:区域内自主招生

宛南实验幼儿园
简介: 宛南实验幼儿园是上海市市级示范园、上海市示范级公立幼儿园、上海市幼儿营养保健基地、上海市园本教研基地、上海市优秀家长学校、徐汇区文明单位等。
级别:示范园
对口居委:区域内自主招生

徐汇区目前共计有 47所 小学,包括公办小学 43所 ,民办小学 4所 。

学校位置图
部分学校具体对应小区及价格地图如下:
(注:徐汇区存在部分居委对口,故对应小区不包括范围内全部,详细对口请询问对应学校)
徐汇区2022年招生预警学校

徐汇区公办一梯队学区

徐汇区一梯队学校: 建襄小学、向阳小学、高安路一小、汇师小学。(排名不分先后)
小学及对口中学:


向阳小学(对口中学:位育和 市二 )
向阳小学学校概况及特色:
上海市徐汇区向阳小学,创立于1932年,系上海市首批素质教育示范性实验性学校和上海市首批课程教材改革实验学校。在八十多年的办学历程中,学校在“面向全体学生,全面贯彻方针,全面实施素质教育”的办学思想引领下,坚持“轻负担、高质量、有特色”的办学目标,通过富有情感的思想教育、生动活泼的课堂教学、丰富多彩的课外活动、优美良好的教育环境,激发学习兴趣,提高学生素质,发展孩子个性,逐步形成了以“快乐唱歌、快乐游戏、快乐运动、快乐创造、快乐学习”为核心的办学特色,取得了令人瞩目的办学实绩,在上海市及全国享有较高的知名度。
学校现有向阳和永嘉2个校区,40个教学班,1800多名学生;学校占地面积8056平方米,建筑面积9718平方米。学校各项教育设施设备齐全,拥有自然实验室3个、室内活动房2个、音乐教室4个、多媒体教室3个、图书阅览室2个、美术室3个、专用运动场地2个、专用图书馆2个、电子阅览室1个,总面积250平方米,图书馆生均藏书量近38本。
学校现有教职员工113人,其中专职教师106人,中高级职称教师近70人,占教师总人数66%;全校教师学历100%达标,其中具有本科及以上学历有92人,硕士研究生学历11人。学校拥有一支年龄结构合理、职称比例适当、师德师风高尚、教育技能精湛的专业化师资队伍。
招生原则:
(一)根据“相对就近、免试入学”的原则,继续实行对口入学的办法,统 筹兼顾、合理安排,继续实施每户地址五年内只享有一次同校对口入学机会(多 胞胎、二胎和三胎除外),班额不超过 45 人。
(二)对于本区户籍地(户主为直系亲属或儿童本人)与居住地(产权人为 直系亲属或儿童本人)一致的适龄儿童,当报名人数不超过我校招收学额时,安 排我校入学;当报名人数超过我校招收学额时,按照入户籍时间长短顺序安排入 学,以最后一次迁入时间开始计算,年限长的优先,额满为止,超出学额部分由 区教育局实行区域内统筹安排入学。
(三)经第一批公办小学验证和已分配入学,尚有余额时,对于未在网上报 名公办小学,报名民办小学未被录取的,先安排户主与产权人为直系亲属或儿童 本人的适龄儿童,且根据入户籍时间长短顺序安排入学,以最后一次迁入时间开 始计算,年限长的优先,额满为止,超出学额部分由区教育局实行区域内统筹安 排入学。
(四)本市户籍人户分离在我校地段内的适龄儿童选择居住地登记入学的, 先安排户籍地与实际居住地一致的适龄儿童,再根据区域内实际情况统筹安排 “人户分离”适龄儿童入学。本市集体户籍适龄儿童参照居住地登记入学办法就读。
(五)符合就读条件的非本市户籍选择居住地在我校入学的适龄儿童,若本 校户籍地学生学额已满,依据就近入学,统筹安排的原则安排进入义务教育阶段 学校就读,优先安排持有积分达标的《上海市居住证》人员的子女。
对口居委: 慎成里居委 肇嘉浜居委(部分) 陕西居委(部分) 建新居委(部分) 永康居委(部分) 息村居委(部分)

向阳小学位置图

向阳小学简介
向阳小学对口房源量较为充足,因地理位置加上学区等因素,对口楼盘价格较高,产权房一房最低500万起步,低于500万的房源均为使用权房(上海人全款购买),整体以多层居多,两房、三房为主,高品质楼盘偏少,价格也较高,追求居住品质、经济实力不错的家庭可以考虑嘉御庭、梧桐花园等。
仅供参考:
|
500万以下 |
多为使用权(上海人全款购买) |
|
500-1000万 |
建西小区、世家小区、锦岩小区等 |
|
1000-1500万 |
裕华大厦、华泰大厦、嘉善公寓、金环大厦、梧桐花园等 |
|
1500万以上 |
梵高馆、嘉御庭、年平花苑、梧桐花园等 |

建襄小学 (对口中学: 位育 和市二)
学校概况及特色:
徐汇区建襄小学始创于1958年,学校占地总面积为7268平方米,校舍建筑面积为8512.49平方米,运动场地面积为2490平方米。学校共有两个校区,岳阳路255号,嘉善路177号。现有33个教学班,1400多名学生,85名专任教师。学校拥有美术室、音乐室、阅览室、计算机房等二十余个专用室。拥有图书馆藏书47139本及电子阅览室藏书3305G。学校教师队伍教学功底扎实、富有敬业奉献和创新精神。特级教师1人,中学高级教师7人,小学高级教师55人,占在编教师数的75.29 %,在编教师中具有大本及以上学历有80人,占教师数的94.12%。
办学六十年来,学校形成了“文明守纪,勤奋向上”的校风,“慈爱律己,严谨创新”的教风,“全面发展,生动活泼”的学风。在继承传统的“教好每一个学生”教育思想的基础上,不断丰富和充实办学目标,将塑造“乐于奉献、精于教学、勤于反思、善于合作”的建襄教师,将培养具有“设计力、共情力、交响力”的建襄学子作为办学追求。
学校被评为上海市教育系统文明单位、上海市中小学行为规范示范校、上海市语言文字规范化示范校、上海市平安示范单位、上海市安全文明校园称号等荣誉称号。走过一个甲子的建襄小学正以奋发有为的精神向前迈进,为培养符合新时代要求的创新人才不断努力着。
招生原则:
(一)根据“相对就近、免试入学”的原则,继续实行对口入学的办法,统筹兼顾、合理安排,学校继续实施每户地址五年内只享有一 次同校对口入学机会(多胞胎、二胎和三胎除外),班额不超过45人
(二)对于本区户籍地(户主为直系亲属或儿童本人)与居住地(产权人为直系亲属或儿童本人)一致的适龄儿童,当报名人数超过我校招收学额时,按照入户籍时问长短顺序安排入学,以最后一次迁入时问开始计算,年限长的优先。超出学额部分由区教育局实行区域内统筹安排入学
(三)经第一批公办小学验证和已分配入学,尚有余额时,对于未在网上报名公办小学,报名民办小学未被录取的,先安排户主与产权人为直系亲属或儿童本人的适龄儿童,且按照入户籍时间长短顺序安排入学,以最后一次迁入时问开始计算,年限长的优先,额满为止,超出学额部分由区教育局实行区域内统筹安排入学。


建襄小学对口楼盘价格较高,均价在13-14万,500万以下低总价均为使用权房,产权房最低500万,且房源稀缺。整体来说,对口房源偏老,00年左右或者之后的楼盘很少,想要房龄新一点,可以考虑岳阳路200弄、高欣公寓、太原邸等。
|
500万以下 |
使用权 |
|
500-1500万 |
岳阳路77弄、联业大厦、永嘉新村、芝大厦等 |
|
1500万以上 |
巴洛克宫廷、大明公寓、福禄邨、高欣公寓、华仁大厦、太原邸、懿园、岳阳花苑、芝大厦等 |

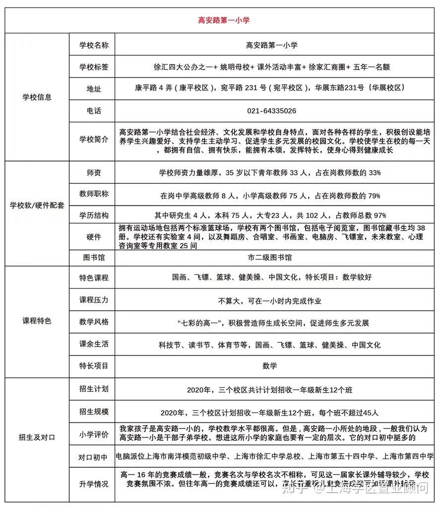
高安路一小(对口中学:南模初、徐汇中、 市四、五十四 )
学校概况及特色:
高安路第一小学始创于1955年,学校现有41个班级,1600余名学生,拥有康平、宛平两个校区。学校占地面积8836平方,校舍建筑面积8269平方,运动场地面积3257平方(包括两个标准篮球场)。学校有两个图书馆(包括电子阅览室),面积459平方。图书馆藏书生均38册。学校有实验室、舞蹈房、合唱室、书画室、电脑房、飞镖室,未来教室、心理咨询室等专用教室二十余间。
学校现有教职工119人,专职教师111人,中高级职称教师78人,占教师人数70%。教师学历全部达标,其中本科及研究生教师101人,占教师人数87%。其中许多教师荣获全国、市、区各级各类光荣称号。近年来,学校基于“七彩教育”理念,关注每个孩子的发展,通过丰富的社团活动,让孩子 “发现自我、发挥自我、发展自我”。近年来,学生们在国内外各级各类比赛中频频获奖、屡屡夺冠。学校先后被评为“全国文明单位”、“上海市行为规范示范校”、“上海市教师专业发展校暨新教 师见习基地”等光荣称号。
2020年学校将“七彩高一”的优质资源辐射到徐汇最南部的华泾地区,新开办高一小学华展校区,新校区项目是徐汇区教育“十三五”基础建设以及 布局调整的重点项目之一,占地面积 17645.2平方米,建筑面积30399.96平方米,拥有40个教学班规模。2020年9月计划招生6个班级,学校将继续发挥高安路第一小学办学优势,办好老百姓家门口的好学校,以此助推华泾片区整体竞争力提升,同时也将提升徐汇小学教育的优质均衡度。
招生原则:
(一)根据“相对就近、免试入学”的原则,继续实行对口入学的办法,统筹兼顾、合理安排,对于区域内入学矛盾突出的学校实施每户地址五年内只 享有一次同校对口入学机会(多胞胎、二胎除外),班额不超过 45 人。
(二)对于本区户籍地(户主为直系亲属或儿童本人)与居住地(产权人 为直系亲属或儿童本人)一致的适龄儿童,网报公办小学,当报名人数超过我 校招收学额时,按照入户籍时间长短顺序安排入学,额满为止,超出学额部分 由区教育局实行区域内统筹安排入学。
(三)经第一批公办小学验证和已分配入学,尚有余额时,对于未在网上 报名公办小学,报名民办小学未被录取的,先安排户主与产权人均为直系亲属或儿童本人的适龄儿童,且根据入户籍时间长短顺序排序,额满为止,超出学 额部分由区教育局实行区域内统筹安排入学。


高安路一小对口房源价格跨度广,出房量也较多,整体以多层的楼梯房居多,楼龄也偏老,多为90年左右或之前的楼盘,均价在12万左右,使用权房最低250万起步,产权房400万左右起步,一房两房居多,价格以250-800万之间为主(包括使用权),无论是挂户口,还是自住,都可以满足。
|
400万以下 |
使用权 |
|
400-1500万 |
百安小区、高安公寓、睿园、上海新邨、天平小区、宛平公寓、吴兴大楼、西湖公寓、紫谷公寓等 |
|
1500万以上 |
东亚公寓、欧江大厦、中汇花园(徐汇)等 |

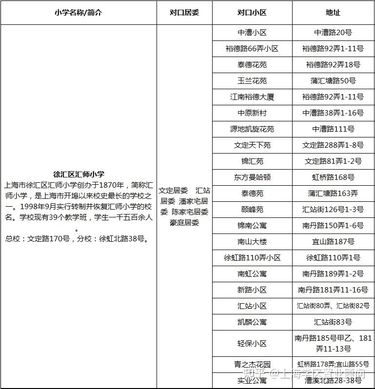
汇师小学(对口中学:徐汇中学和市四中学)
学校概况及特色:
汇师小学创始于1870年,是我国最早接受西方科学文化的学校之一,也是上海市开埠以来校史最长的学校之一。学校有三个校区,占地面积共计32358.1平方米,校舍建筑面积共计43969平方米,其中运动场地面积为13880平方米。学校有40多个专用教室,图书馆生均藏书量为35本。学校现有45个教学班,1700余名学生。良好的硬件设施与校园环境,为学生身心健康、自主学习提供了理想的物质条件。
学校拥有一支政治素质高、师德修养好、业务能力强的师资队伍,现有119名教职员工,其中专职教师114人,高级教师14名,一级教师68名,中高级职称教师占在岗教师数的71.93%。教师拥有大专及以上学历的比例为100%。学校传承“严谨治校、各科并重、中西交融”的优良传统。学生在“汇师”经过五年的培养和学习,基本具备健康的身心素质、规范的行为习惯、扎实的文化知识和开阔的国际视野,为进入高一层次的学习奠定了良好的基础。
学校是上海市首届文明校园、上海市行为规范示范校、上海市心理健康教育示范校、上海市艺术教育特色学校、全国现代教育技术实验校、全国语言文字规范化示范校。
招生原则: (一)按照市教委和徐汇区教育局招生实施意见,根据“相对就近、免试入学”的原则,继续实行对口 入学的办法,统筹兼顾、合理安排。继续实施每个户籍地址,五年内只享有一次同校对口入学机会(二 胎、三胎、多胞胎除外)。徐虹校区 8 个班、中城校区 6个班,班额不超过 45 人。
(二)对于本地段户籍地(户主为直系亲属或儿童本人)与居住地(产权人为直系亲属或儿童本人) 一致的适龄儿童,当报名人数不超过我校招收学额时,安排入学;当报名人数超过我校招收学额时, 按照入户籍时间长短顺序安排入学(以最后一次迁入时间开始计算,年限长的优先),先安排入徐虹 校区,满额为止;超出徐虹校区学额的适龄儿童入中城校区;超出中城校区学额部分由区教育局实 行区域内统筹安排入学。(三)经第一批验证并分配入学后,尚有余额时,对未在网上报名公办小学,报名民办小学未被录取 的,先安排户主与产权人为直系亲属或儿童本人的适龄儿童,且根据入户籍时间长短顺序安排入学 (以最后一次迁入时间开始计算,年限长的优先),对口徐虹校区的,先安排入徐虹校区,满额为止; 超出徐虹校区学额的适龄儿童入中城校区;超出中城校区学额部分由区教育局实行区域内统筹安排入学。



汇师小学对口楼盘以中高端楼盘为主,电梯房居多,多数分布在90年以后,00年后的楼盘也不少。汇师对口楼盘以两房三房居多,价格集中在500-1500万之间,适合品质自住的家庭选择。
|
500-1000万 |
中漕小区、玉兰花苑、裕德大厦、裕德路66弄 |
|
1000-1500万 |
东方曼哈顿、锦汇苑、凯旋花苑、明华苑、青之杰花园、泰德花苑、文定天下苑、元福大厦等 |
|
1500万以上 |
东方曼哈顿、凯旋豪庭、泰德苑 |
徐汇区二梯队小学
徐汇区二梯队学校: 交大附小、复旦附属徐汇实验学校、求知小学、上师大第三附属学校、上师大附小、徐汇一中心、园南小学、上海小学、东二小学、田林三小、田林四小。


交大附小
交大附小(徐汇中学和南洋模范)
交大附小对口两所一梯队初中,摇号也不怕!
交大附小小升初实行电脑派位到徐汇中学或南模初中。
徐汇中学,市重点,徐汇公办初中第一,凭借科技班的实力在预录取上表现不俗。
南模初中,近年晋升徐汇区公办初中第一梯队。
交大附小,前身为南洋公学外院,是中国人自己兴办的最早的新式学堂之一。
学校标签:百年名校+交大系
交大附小,迄今已有112年的历史。百余年来,学校因材施教,注重品行培养,英才辈出,桃李满天。有中国近代普通学校音乐教育第一人沈心工;有杰出的新闻记者、政治家和出版家邹韬奋;有杰出的军事家、反袁爱国将领蔡锷;有著名教育家、上海市第一批特级教师赵宪初;有著名翻译家傅雷等。70年代为“上海交通大学职工子弟小学”,隶属于上海交通大学管理。2008年9月1日起,更名为“上海交通大学附属小学”,实行属地化管理,隶属于徐汇区教育局。
学校是联合国教科文组织EPD项目成员学校,中国创造学会教育专业委员会实验基地,上海市教育科学研究基地科技教育研究所实验学校,上海市教育学会中小学数学教学委员会实验基地。
学校传承交大百年精华,有着深厚的历史底蕴和丰富的人文积淀。学校坚持“以学生发展为本”的办学理念,以提高教育质量为核心,以实施素质教育为主题,以加强教师队伍建设为关键,以“科学发展、和谐发展”为总目标,以“聚焦课堂,关注学生”为抓手,在继承优良传统中力求改革创新,持续发展。
在上海,复旦系、交大系、上外系、华二系下的学校都可谓是受到很多家长的追捧,交大附小就隶属于交大系,在科教、学术、资源等方面都有着较高的水准,备受大家的青睐。徐汇区是上海教育资源最强区,可以说是牛娃的天堂,高中有四校之首的上海中学,初中有华育、世外等四大民办,小学有逸夫、盛大等四大民办和四大公办小学,而交大附小则仅次于一梯队学校,位于二梯队中上水准。
由于交大附小对口初中是徐汇公办一梯队的徐汇中学和南模初中,也是很不错的升学路径,因此很受家长欢迎。
招生原则:
(一)根据“相对就近、免试入学”的原则,继续实行对口入学的办法,统筹兼顾、合理安排,对于区域内入学矛盾突出的学校实施每户地址五年内只享有一次同校对口入学机会(多胞胎、二胎除外),班额原则上不超过45人。
(二)对于本区户籍地(户主为直系亲属或儿童本人)与居住地(产权人为直系亲属或儿童本人)一致的适龄儿童,网报公办小学,当报名人数超过我校招收学额时,按照入户籍时间长短顺序安排入学,额满为止,超出学额部分由区教育局实行区域内统筹安排入学。
(三)经第一批公办小学验证和已分配入学,尚有余额时,对于未在网上报名公办小学,报名民办小学未被录取的,先安排户主与产权人均为直系亲属或儿童本人的适龄儿童,且根据入户籍时间长短顺序排序,额满为止,超出学额部分由区教育局实行区域内统筹安排入学。
(四)符合就读条件的非本市户籍适龄儿童,统筹安排进入义务教育阶段学校就读,优先安排持有《上海市居住证》积分通知书人员子女。
(五)温馨提醒:根据近期幼升小摸底数据显示,2022年我校“学位超额”(即招生地段内的户籍学生数超过计划招生数,排序靠后的学生将会被统筹至其他学校),且近三年户籍对口人数均处于高位。
由于适龄儿童家庭的户籍情况和入学需求受多种因素影响,数据是动态变化的,具有不确定性,请家长在购置房产或迁移户口时审慎考虑。


交大附小对口房源价格跨度广,出房量也较多,整体以多层的楼梯房和商品房居多,产权房480万左右起步,一房两房居多,价格以480-3000万之间为主,无论是挂户口,还是自住,都可以满足。
|
500万-1000万 |
凯旋一村、南丹小区、番南小区、铁路职工小区、东方时空公寓、汇贤雅居、柿子湾小区等 |
|
1000-2000万 |
虹桥乐庭、徐虹华庭、汇贤雅居、庆余公寓、虹桥路400弄等 |
|
2000万以上 |
中凯城市之光、虹桥乐庭等 |

求知小学
对口初中
1、中国中学,田林三中
2、中国中学是二梯队,田林三中是三梯队
备注:求知有东西两校,东求知对口田三中学,西求知对口中国中学,都是徐汇区重点,因此求知的学区房被炒的很热。
学校概括及特色: 上海市徐汇区求知小学创建于1904年,迄今已有百年历史。学校原名上海市市立求知小学、漕河泾中心小学。学校历史悠久,文化底蕴深厚。“十一五”期问,学校将再次扩建。届时,学校的教育教学设施将更完善,学生的活动空间也将更大。跨入新世纪的求知小学以校庆为契机,挖掘历史,上下求索,创新发展。学校的德育工作、少先队工作与教 学、影视、科研等有机整合,开展了“校园奥斯卡”活动。通过活 动,让学生充分创造并展示各方面才能。学校的教学工作以区重点科研课题“构建小学生语文档案、尝试多元评价”的研究为龙头,提出了“处处形成小亮点,汇成一片大风景”的口号
办学特色
艺术教育
师资情況
学校拥有一支高素养、高品质、朝气蓬勃、与时俱进的师资队伍。教职员工九十多名,师生比为1:16.7。学校共有专职教师85人,中、高级教师53名,占教师总人数的62%;大学本科以上教师66名,100%学历达标,区级骨千10余人次.另有多名教师在各级各类教学评比中获奖。
特色教育/荣誉
“全国手球运动推广学校”、“上海市安全文明校”、“上海市心理健康教育达标校”、“上海市围棋协会先进单位”、 “徐汇区新优质学校示范校”、“徐汇区文明单位”、“徐汇区绿色学校”、“徐汇区艺术特色学校”、“徐汇区科技特色学校”、“徐汇区体育特色项目(手球)学校”、“徐汇区学校少年宫”。
二.招生原则:
(一)根据“相对就近、免试入学”的原则,继续实行对口入学的办法,统筹兼顾、合理安排,本校实行每户地址五年内只享有一次同校对口入学机会(多胞胎、二胎除外),班额不超过45人。
(二)对于本区户籍地(户主为直系亲属或儿童本人)与居住地(产权人为直系亲属或儿童本人)一致的适龄儿童,网报公办小学,当报名人数超过本校招收学额时,按照入户籍时间长短顺序安排入学,超出学额部分由区教育局实行区域内统筹安排入学。
温馨提示:
1、根据《上海市徐汇区教育局关于2022年义务教育阶段学校招生入学工作的实施方案》和相关工作要求,经排摸,本校招生对口地段内适龄的户籍学生数已超过计划招生数,排序靠后的学生将会被统筹到其他学校。


|
300万-500万产权房挂户口 |
漕溪一村、漕溪三村、漕溪四村、漕泾一村、龙吴路11弄、科苑新村、桂康小区、漕泾一村等 |
|
500-1000万 |
金谷园、 科苑新村、兆嘉园、凯翔小区等 |
|
1000万以上 |
中海馨园、宏润花园、漕河景苑、银星名庭等 |

徐汇一中心
对口初中
1、位育初级,市二
2、位育一梯队,市二二梯队
学校概括及特色: 徐汇区第一中心小学坐落于上海的中心城区、徐汇区北端的嘉善路复兴中路交汇处,是一所 百年老校,创办于1912年,原名为“上海市立比德初等小学校”。1953年,学校正式更名为“徐汇区第一中心小学”。学校占地面积5045平方米,建筑面积9730平方米,有图书馆、电脑教室、多媒体教室、舞蹈房、音乐室、科常室、美术室、劳技室、STEM教室、科创中心等专用教室15个,还配有多功能厅,室内体育馆等现代化场馆。学校现有24个教学班,在校学生 1079人。。
办学特色
数学
师资情況
学校现有教职员工67人,其中,高级教师3人,一级教师42人,中高级职称教师比例达68.2%。现有区中青年骨干教师5人,校骨干教师12人。
特色教育/荣誉
“近年来,学校各方面都得到了较快的发展,获得了一系列成绩,成为上海市绿色学校、上海市依法治校示范校、上海市行为规范示范校、上海市安全文明校园、上海市儿童青少年近视防控示范校、上海市家庭教育示范校、全国校园排球联盟校、徐汇区第一批新优质学校、徐汇区教师专业发展学校、徐汇区见习教师规范化培训基地、区科技特色学校。
二.招生原则:
(一)按照市教委和徐汇区教育局招生实施意见,根据“相对就近、免试入学”的原则,实行对 口入学的办法,统筹兼顾、合理安排,一个户籍地址,五年内只享有一次同校对口入学机会(多 胞胎、二胎、三胎除外)。一中心小学 2022 学年招生计划数为5个班,班额不超过45人。
(二)对于本区户籍地(户主为直系亲属或儿童本人)与居住地(产权人为直系亲属或儿童本人) 一致的适龄儿童,当报名人数不超过我校招收学额时,安排入学;当报名人数超过我校招收学额时,按照入户籍时间长短顺序安排入学,以最后一次迁入时间开始计算,年限长的优先。超出学额部分由区教育局实行区域内统筹安排入学。
(三)经排摸,近三年我校招生对口地块适龄儿童的摸底人数已远超计划学额数。本校学位超额(即招生地段内的户籍学生数超过计划招生数),排序靠后的学生将会被统筹至区域内其他有学额的学校。
温馨提示:
1、根据《上海市徐汇区教育局关于2023年义务教育阶段学校招生入学工作的实施方案》和相关工作要求,经排摸,本校招生对口地段内适龄的户籍学生数已超过计划招生数,排序靠后的学生将会被统筹到其他学校。


对口学区:
|
500万-1000万产权房挂户口 |
襄阳南路277弄、房地人才公寓、永康路141弄、永太小区、丁家弄小区等 |
|
1000万以上 |
嘉嘉大楼、东方巴黎、新家坡美树馆等 |

教科院实验小学
对口初中
1、南阳初级中学、零陵中学
2、南阳初级中学一般、零陵中学一般
学校概括及特色: 徐汇区长桥地区的一所百年老校,是区新优质学校之一,位于徐汇区文化馆(西南文化艺术中心)和长桥社区文化活动中心侧对面。学校占地约16亩,建筑面积约4958平方米,教学及辅助用房总面积3596平方米,绿化面积3299平方米,运动场地3500平方米。学校校园宽敞、整洁、优美,实验室、音乐室、舞蹈房等专用教室齐全,三幢不同功能的教学用楼由校史长廊贯通,还逐年建成江南丝竹展示馆、校史廊、书画轩、创新实验室、安全体验中心、心理咨询室等开放的学习空间若干,为教育教学提供优越的条件,颇具特色。学校阅览室面积达188平方米,藏书量生均数达36册。学校现有教学班20个,学生835名。
办学特色
桥牌是上教实小的特色
师资情況
在编教职工53人,专任教师50人。其中,28人为中级及以上职称,占教师总人数的56%;高级职称2名,占教师总人数4%;大专以上学历为100%,大学本科及以上学历43人,占总人数82%,研究生学历6人,占12%。
特色教育/荣誉
“秉承“为每一个孩子创设自信成长的乐园--培养幸福乐学者;为每一个教师提供专业发展的沃土--打造成功乐业者”的理念,学校积极倡导“关注学生全面素质提高”的思想,围绕“气正韵雅”学校文化不断完善课程建设,积极探索国家课程校本化的有效实施,已初步建成“雅正”系列拓展型课程和《智能乐生活》探究型课程。学校传承书画项目,发展江南丝竹特色,帮助学生实现多元发展。学校用文化提升教育的品质,牢记创始人“办家乡学校”的精神,努力打造着“气正韵雅”的魅力校园。
二.招生原则:
(一)根据“相对就近、免试入学”的原则,继续实行对口入学的办法,统筹兼顾、合理安排,学校实施每户地址五年内只享有一次同校对口入学机会(多胞胎、二胎除外)。班额不超过45人。
(二)对于本区户籍地(户主为直系亲属或儿童本人)与居住地(产权人为直系亲属或儿童本人)一致的适龄儿童,当报名人数不超过本校招收学额时,全部安排入学;当报名人数超过本校招收学额时,按照入户籍时间长短顺序安排入学,超出学额部分实行区域内统筹安排入学。
(三)本市户籍人户分离适龄儿童选择居住地登记入学的,先安排户籍地与实际居住地一致的适龄儿童,再根据区域内实际情况统筹安排“人户分离”适龄儿童入学。本市集体户籍适龄儿童参照居住地登记入学办法就读,本市户籍居住廉租房的适龄儿童在廉租房所在地登记入学。
(四)符合就读条件的非本市户籍适龄儿童,统筹安排进入义务教育阶段学校就读,优先安排持有《上海市居住证》积分通知书人员的子女。



康健外国语实验小学
对口初中
1、九年一贯,对口直升
2、二梯队
学校概括及特色: 徐汇区康健外国语实验小学创办于2013年,是一所五年制公办小学。开办至今,由徐汇区教育局委托上海市世界外国语小学全面管理。目前,学校共有5个年级、20个教学班。学校环境优美、设施齐备,配备有室内体育馆、多功能教室、STEM教室、计算机房、小剧场、阅览室等专用教室。学校依托世外小学办学二十年的成效,勇于改革和创新,围绕“遇见世界、预见未来”的办学理念,确立“联结(链接)世界和未来的康宝(COMBO)”为培养目标。学校实施的“4+1”课程,特色鲜明、成效显著,获上海市教育教学成果一等奖。“4+1”课程既保障学生高效优质完成义务教育阶段课程,又培养学生质疑探究、动手实践的能力,让每个孩子拥有个性化发展的无限可能。学校先后获得上海市新优质项目校、上海市义务教育项目化学习三年行动计划市级项目实验校、上海市中小学心理健康教育达标校、STEM+研究项目合作学校、徐汇区行为规范校等荣誉称号。
办学特色
4+1中外教育优势融合的课程模式
师资情況
在编教职工53人,专任教师50人。其中,28人为中级及以上职称,占教师总人数的56%;高级职称2名,占教师总人数4%;大专以上学历为100%,大学本科及以上学历43人,占总人数82%,研究生学历6人,占12%。
特色教育/荣誉
“秉承“为每一个孩子创设自信成长的乐园--培养幸福乐学者;为每一个教师提供专业发展的沃土--打造成功乐业者”的理念,学校积极倡导“关注学生全面素质提高”的思想,围绕“气正韵雅”学校文化不断完善课程建设,积极探索国家课程校本化的有效实施,已初步建成“雅正”系列拓展型课程和《智能乐生活》探究型课程。学校传承书画项目,发展江南丝竹特色,帮助学生实现多元发展。学校用文化提升教育的品质,牢记创始人“办家乡学校”的精神,努力打造着“气正韵雅”的魅力校园。
二.招生原则:
(一)根据“相对就近、免试入学”的原则,继续实行对口入学的办法,统筹兼顾、合理安排。对于区域内入学矛盾突出的学校实施每户地址五年内只享有一次同校对口入学机会(多胞胎、二胎除外),班额原则上不超过45人。
(二)对于本区户籍地(户主为直系亲属或儿童本人)与居住地(产权人为直系亲属或儿童本人)一致的适龄儿童,网报公办小学,当报名人数超过我校招收学额时,按照入户籍时间长短顺序安排入学,额满为止,超出学额部分由区教育局实行区域内统筹安排入学。
(三)经第一批公办小学验证和已分配入学,尚有余额时,对于未在网上报名公办小学,报名民办小学未被录取的,先安排户主与产权人均为直系亲属或儿童本人的适龄儿童,且根据入户籍时间长短顺序排序,额满为止,超出学额部分由区教育局实行区域内统筹安排入学。