热!重庆这个天气,热得不想写稿!只想耍水!
北大资源博雅二期物业选聘迷局待解之际,鲁能星城七街区业主在业主吹牛会群里狂欢:

从6月19日到7月9日,鲁能星城七街区2023年第一次业主大会投票,其主题也是一样的选聘物业。其投票结果显示:
鲁能星城七街区居住总户数2473户,有效票数1787票;总面积264,092平方米,参与投票面积195,931平方米,均达到超过2/3的法定标准。据统计,在参与选聘的六家物业公司当中,金科物业以1523的票数,85.27%的业主通过率高票当选,成为七村居民心选的物业公司!
而与北大资源博雅二期物业选聘一样高兴不起来的,还有北城阳光尚线的业主!

作者:徐东工作室
图文来源:北城阳光尚线业委会
同步首发:业主吹牛会、地产吹牛会

1年多筹备工作磨难,
最后救他们的居然是七村!
北城阳光尚线位于重庆市渝北新牌坊,由重庆致恒置地有限公司建成,总建筑面积201788,总占地面积29773,共计房屋1375户。

在小区全部交付使用(除了车库),小区入住率已达到80%,2021年12月12日,热心业主首次发布筹备成立业委会的倡议书!
谁能想到,这一筹备就是1年多!
业委会筹备组成员被质疑,而后就遇到头痛的问题:
开发商所持有表决面积占比超过全小区三分之一的比例,小区业主大量没有住在小区。
于是,业委会筹备组根据住建部【建房[2009]274号】《业主大会和业主委员会指导规则》第十二条、第二十五条、第二十六条的规定:
第十二条 筹备组应当做好以下筹备工作:“(四)依法确定首次业主大会会议表决规则”
第二十五条 “业主大会应当在业主大会议事规则中约定车位、摊位等特定空间是否计入用于确定业主投票权数的专有部分面积”
第二十六条 “未参与表决的业主,其投票权数是否可以计入已表决的多数票,由管理规约或者业主大会议事规则规定”
——住建部 建房[2009]274号《业主大会和业主委员会指导规则》
提出采用第三方网络投票、表决沉默票从多和地下车库不计业主投票权数三条选举计票规则,从而解决开发商以略高于三分之一的少数表决权,否决小区业主接近三分之二多数表决权的不公平现象。
但2022年7月1日第3次筹备组会议上,其监督指导机构龙溪街道否则了“表决沉默票从多”和“地下车库不计业主投票权数”两条选举计票规则,而且对网络投票只可以使用重庆市住建委自主开发业主决策投票系统。
直到进入今年,北城阳光尚线首次业主大会筹备工作才得以全得全方位推进:5月5日、6日业委会筹备组和志愿者终于在小区内摆摊,开展网络投票签字授权和业委会候选人推荐签名工作。
6月16日北城阳光尚线业主大会筹备工作组龙溪街道新牌坊社区(代章)发布了《通知》和《线上投票规则》。


其通知对本次业主大会召开时间给出详细时间:2023年7月5日至7月11日。而第三方业主决策投票系统,意外被确定为使用在本次业主大会投票方式中。
为何街道前期否定第三方业主决策投票系统,而现在又同意第三方系统呢在?
追究其根源,这点估计北城阳光尚线还得感谢鲁能星城七街区业委会:今年3月9日,渝北区法院针对鲁能星城七街区业委会召开业主大会使用第三方电子投票做出了合法有效的裁决。

但其风险提示,又被部分自媒体人士炒作为社区拒绝第三方投票系统。对此,业主吹牛会认为第三方投票系统的风险提示从本质来说街道的做法没有问题,这也能避免后期出现问题。
其次,要求要使用第三方业主线上投票的业主本人带上产权证明、身份证明到社区签署授权委托书。
而正是这份《通知》和《线上投票规则》引爆了小区!

业主大会召开通知,
未经筹备组表决通过就空降小区!
就在业主大会召开的前一天——7月4日,北城阳光尚线小区业主群内爆出重大消息:


小区计划小区计划2023年7月5日召开的业主大会通知内容,没有经业主大会筹备工作组成员共同表决通过,违反了业主自治和民主决策原则,筹备程序存在不合法的风险。
——摘自北城阳光尚线业委会
街道社区与筹备组、业主之家的争议被彻底拉开。实际上,他们之间的矛盾早有矛头:






← 左右滑动查看 →
6月中旬,业主们联名向相关部门提交情况反应:业主大会召开时间通知没有经过筹备组表决通过,流程不合法,并提出了投票面积的计算方式和网络投票应该上传业主清册进行投票方面,街道的不合理。


面对街道的回复,业主们再次复函要求复查:



说白了街道认为:《重庆市物业管理条例》第二十条规定:“(一)专有部分面积,按照不动产登记簿记载的面积计算;…”。此规定所述“不动产登记簿记载的面积”即《不动产权证书》中“面积”一栏所记载的面积数,而不是《不动产权证书》中“权利其他状况”一栏所记载的面积数。
而业主们认为:《不动产权证书》中“权利其他状况”一栏所记载的面积数,应该计算进专有面积。
对于《民法典》注明召开业主大会表决时的专有部份面积和渝建物业[2021]18 号重庆市住房和城乡建设委员会关于印发《重庆市业主大会议事规则(示范文本)》的通知中第十六条写明“业主大会按照法律法规的规定,根据一致性原则认定专有部分面积和建筑物总面积、业主人数和业主总人数。"由此可以看出,只要召开业主大会时,全部使用《不动产权证书》中“权利其他状况”中登记的"专有建筑面积(套内面积)作为认定专有部分面积标准,符合一致性原则。
在2021 年1月1日施行的《最高人民法院关于审理建筑物区分所有权纠纷案件适用法律若干问题的解释》第三条对建筑物共有部分解释为:"(一)建筑物的基础、承重结构、外墙、屋顶等基本结构部分,通道、楼梯、大堂等公共通行部分,消防、公共照明等附属设施、设备,避难层、设备层或者设备间等结构部分"。同时,该司法解释第二条特别注明了民法典第二编第六章所称的专有部份必须符合的三个条件:(一)具有构造上的独立性,能够明确区分;(二)具有利用上的独立性,可以排他使用;(三)能够登记成为特定业主所有权的客体。
根据重庆市渝北区房屋测绘管理所出据的《重庆市房产面积测算报告书(竣工)》内容,明确了楼幢的筒体、外墙、加压机房、排烟机房、油烟井、过道、电梯、梯间、外廊、风井、电瓶间、水电井、水表间、配电间等均分摊计入到业主的建筑面积中。
为什么业主们对此面积在意呢?
因为投票统计时要算面积占比的。无论是户数,还是面积占比,都必须过三分之二。

社区与第三方网络投票合同,
1年使用权咋就变成了7天呢?
相关部门对业主大会的监督指导工作,还是“非常用心”:
业主大会召开的前一天——7月4日,社区代业主大会筹备组与第三方业主决策投票签订合同。但筹备组发现,在他们与第三方业主决策投票签订的合同被大幅度修改啦!
比如该平台服务提供时间,筹备组此前与其谈的是1年的使用权。但在合同金额未变的情况,合同却变成了只能使用7天。(注:使用该投票平台的费用,各方在事前已明确,从北城阳光尚线小区业主自筹的业主大会召开专项经费中列支)。


真相究竟如何?业主吹牛会也只能静待观察!
这一下,又在小区业主群中炸锅啦:筹备组被收买!
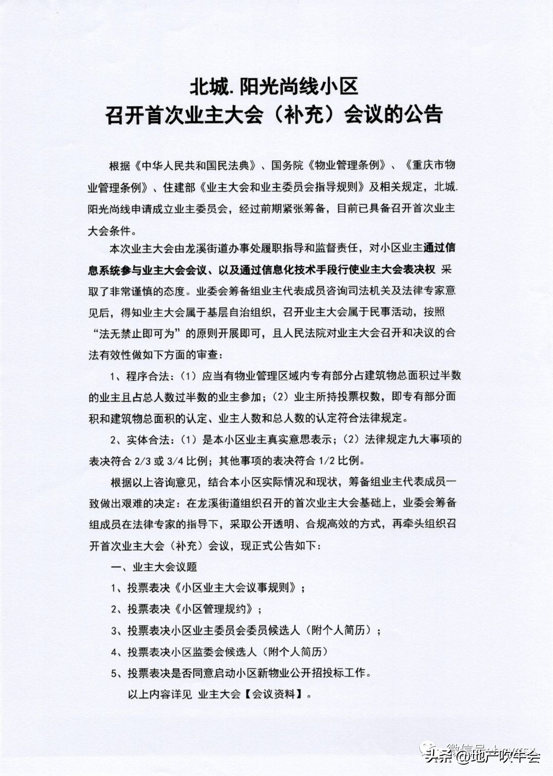
于是,北城阳光尚线小区业主大会筹备工作组超过半数以上成员,紧急发布联名公开声明:







1、对筹备组成员被利益收买进行避谣;
2、宣布召开首次业主大会(补充)会议、成立首次业主大会(补充)会议临时会务组;
3、紧急冻结业主共同筹集的业主大会工作经费,停止向网络投票平台方支付合同款项。
4、同时向街道和社区提交暂停召开业主大会的建议。
但面对筹备组的建议,7月5日北城阳光尚线小区业主大会并没有被叫停,而是如期召开。

据北城阳光尚线业委会公众号透露,其业主大会召开第1天,小区全体业主无1人参与投票。
无疑,此时北城阳光尚线首次业主大会陷入了困境!
那么,北城阳光尚线业主大会究竟会走向何方?业主吹牛会将关注此事!