发行商:上海云蟾数码科技有限公司
游戏状态:公测

一.游戏介绍
简介:《蜀门手游》是由上海云蟾网络科技有限公司研发、上海方趣网络科技有限公司运营的MMORPG手机游戏。完美继承并延续端游背景及设定,以现在技术还原历史经典,再现法宝玩法、特色野外战场,公平赚钱养成!邀您与八千万用户再聚蜀门世界!
人气指数:⭐⭐⭐⭐⭐
货币及材料来源:困难
货币及材料消耗:大
狼女点评:这游戏成号周期需要5天左右,交易所有4个,商城:分钻石商城,水晶商城,福利商城。商店:银币,声望,战功,帮贡,狭义。交易行:这个是玩家和玩家直接的交易场所。拍卖行:跨服之间玩家流通。只所以提到这4个交易所是因为游戏里出金点并不多,很多材料能从商店,商城中购买(有些是限量购买的)交易所里还有个购买银币的功能,冲钱兑换钻石就能用钻石购买银币。看似游戏把线下交易堵死,其实不然,材料在获取中很难获得,玩家不可能花大量时间自己去刷材料,所以这滋生出一大批的工作室,不过国服蜀门手游封号比例厉害。台服的蜀门手游2019年1月3号公测,台服和国服目前没发现有那里不一样的,基本都是一样的,如果你比较熟悉国服蜀门那可以去台服吃波肉了。
二.职业介绍

1.输出类:青城,墨韵,峨眉,仙禽
2.坦克类:武尊
3.辅助类:百花,墨韵
三.游戏玩法

游戏类型:RPG
四.游戏交易系统
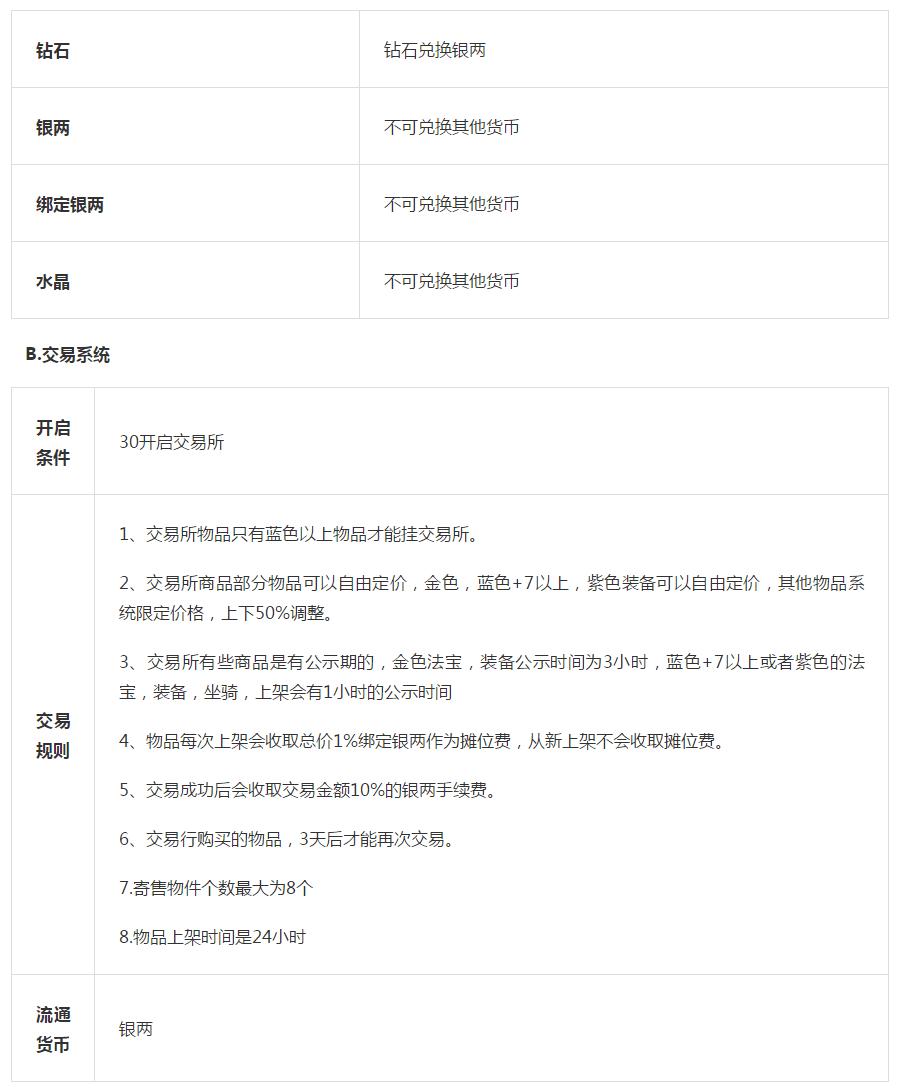
A.货币系统
1.游戏内有 钻石,银两,绑定银两,水晶 共4 种货币,其中钻石和水晶 是商城的通用货币,绑定银两有个商店,银两是玩家之间流通货币。
2.货币之间都兑换关系

C.面对面交易系统:支持
D.邮寄系统:不支持
E.其它的交易系统:不支持
虽然支持面对面交易,不过限制比较多,等级40级以上,只能交易紫色以上物品,2件,所以对工作室没什么用。
五.游戏货币及材料的来源

六.游戏货币及材料的消耗
