中国防水卷材行业呈现“一超多强”竞争格局
目前,我国防水卷材行业呈现“一超多强”的竞争格局,市场集中度较低。东方雨虹为行业龙头企业,品牌影响力强,同时拥有全国防水卷材最多生产线,目前完成了全国性布局。
1、中国防水卷材行业整体竞争格局分析
——行业呈现“一超多强”的竞争格局
中国防水卷材行业竞争呈现“一强多优”的局面。“一强”为行业龙头企业——东方雨虹;“多优”为行业领跑企业,如科顺股份、凯伦股份、北新建材(收购3家区域龙头防水企业)、宏源防水、潍坊宇虹、深圳卓宝等。
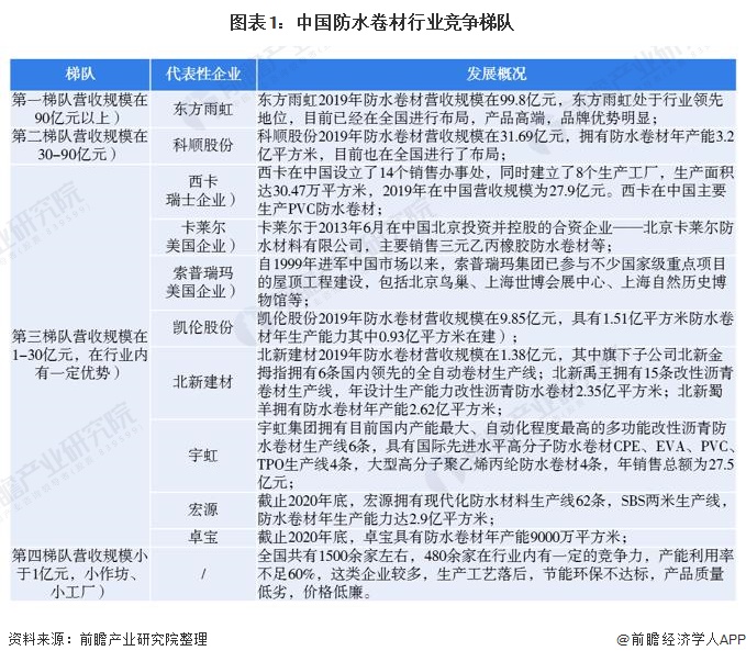
根据企业的防水卷材营收规模情况进行划分,目前中国防水卷材行业竞争格局可分为四个梯队,第一梯队为东方雨虹,防水卷材营收规模接近100亿元;
第二梯队为营收规模在30-90亿元左右,为老品牌科顺股份;
第三梯队为营收规模在1-30亿元,包括国际品牌如西卡、卡莱尔,国内品牌凯伦股份、通过并购进入到防水卷材行业的北新建材、潍坊市宇虹防水材料(集团)有限公司等;第四梯队以地方性防水企业为主,收入规模在1亿元以下的小微型企业居多,这些企业大多数产能利用率较低。

2)行业市场集中度低
整体来看,我国防水卷材行业市场集中度较低。结合各企业公布的防水卷材营收规模对企业市占率进行测算,目前东方雨虹占据着我国防水卷材行业9.5%左右的市场份额;其次是科顺股份,市占率约为3%;凯伦股份占据着1%左右的市场份额。北新建材的市场占有率不到1%。CR4不到15%。

2、中国防水卷材企业实力具体对比分析
——东方雨虹品牌影响力强
具体来看,在品牌影响力上,2014-2020年,东方雨虹稳居“中国房地产开发企业500强首选供应商——十强防水企业”榜单。2020年,东方雨虹获得36%的品牌首选率。
科顺稳居第二名,2019年科顺获得20%的品牌首选率。卓宝、宏源、凯伦、北新防水(禹王、蜀羊、金拇指)、蓝盾在第三名至第五名中徘徊。

2)东方雨虹拥有最多生产线
在产能上,行业龙头企业——东方雨虹拥有生产线做多,目前拥有80余条国际先进生产线,防水卷材年设计产能约5亿平米。科顺股份拥有防水卷材年产能3.2亿平方米。宏源防水拥有现代化防水材料生产线62条,SBS两米生产线,防水卷材年生产能力达2.9亿平方米。

3)东方雨虹、科顺股份和北新建材完成全国性布局
从产能区域布局上看,东方雨虹、科顺股份、北新建材已经逐渐建立全国性布局,其中东方雨虹的产能布局区域最广,覆盖华北、西北、东北、华东、华南、中南和西南地区的23个省(市、自治区)。蓝盾产能仅在华南和中南地区布局。

注:1)华北:京津冀、山西、河南;华东:江渐沪、山东、安徽;西南:云贵川渝;东北:黑吉辽、内蒙古;中南:湖南、江西、湖北;东南:广东、福建、海南、广西;西北:陕西、*疆新**、宁夏、甘肃、青海、*藏西**;
2)统计时间为2020年底。