银行业职业调查报告

一、行业概述:
银行是经营货币和信用业务的金融机构,通过发行信用货币、管理货币流通、调剂资金 供求、办理货币存贷与结算,充当信用的中介人。银行是现代金融业的主体,是国民经济运 转的枢纽,与保险、证券为金融业三大支柱,在金融业中处于主体地位。
近年来,中国银行业改革创新取得了显著的成绩,整个银行业发生了历史性变化, 在经济社会发展中发挥了重要的支撑和促进作用,有力的支持中国国民经济又好又快的发展。 但同时全球经济的持续走低,给银行业同样带来很大的冲击;而且目前中国银行业的粗狂型 的发展趋势,没有好的产品创新,没有管理模式的创新,没有盈利模式的创新,再加上外资 银行的竞争和跨行业的产品竞争(支付宝的余额宝业务),也让银行业面临前所未有的挑战。
二、行业细分架构图:
银行业结构和组织形式种类繁多。按其职能划分有:中央银行、商业银行、投资银行、 储蓄银行和各种专业信用机构。目前世界各国已基本形成了以中央银行为中心,股份商业银 行为主体,各类银行并存的现代国家银行体系。
我国经过几次改革,目前已形成了以中央银行、银行业监管机构、政策性银行、商业银 行和其他金融机构为主体的银行体系。
中国人民银行是中国的中央银行,在国务院领导下,制定和执行货币政策,防范和化解 金融风险,维护金融稳定,提供金融服务,是政府机构,不是企业;中国银行业监督管理委 员会是银行业监管机构,负责地银行类金融机构进行监管;政策性银行是由政府发起、出资 成立,为贯彻和配合政府特定经济政策和意图而进行融资和信用活动的机构;商业银行一般 是指吸收存款、发放*款贷**和从事其他中间业务的盈利性机构,包括国有独资商业银行、股份 制商业银行和城市商业银行,以及住房储蓄银行、外资、合资银行。
国有商业银行主要是五大行:中国银行、中国工商银行、中国农业银行、中国建设银行、交通银行。
共同组成我国银行体系的其他金融机构还包括:信用合作机构,金融资产管理公司,信 托投资公司,财务公司,租赁公司等。
将整个银行业的细分架构用下图来表示:

三、行业现状及发展趋势:
我国银行业的发展,国有股份制银行仍然占有很大的优势,但是由于外资银行的竞争,
以及电子商务的发展与跨行业的竞争,使银行业也面临着挑战。目前银行业呈现的现状有如 下特点:
1、 对公业务尤其是针对优质大客户的业务竞争会日趋激烈。由于其规模、网 络和品牌等方面的优势,五大国有银行在对公业务中占据有利的地位。但另一 方面, 在利率管制的条件下,对公业务竞争中的一个重要因素是银行的产品创新能力。 产品同质化现象比较严重。
2、相比之下,个人业务,尤其是住房按揭、信用卡业务将会成为我国银行利 润 的重要增长点。同样,国有银行仍然占据绝对的优势,但个人业务市场的扩张 也将为中小商业银行的发展ᨀ供契机。个人业务所需要的网点覆盖率,主要是 指在一定地域内的网络密度。发展住房按揭、信用卡业务,对于中小商业银行 的业绩有明显的作用。
3、混业经营将在中国银行业逐渐起步,保险和基金产品的销售代理、理财服务 等方面的中间业务收入增加。
4、 跨行业竞争。虽然支付宝的余额宝业务还未形成对银行资本的竞争压力,但明 显为个人储蓄ᨀ供了一个额外的选择,而且支付宝多年积累的大量网络用户, 对于电子银行的业务依赖性更高,对支付宝更有依赖性。

银行业的发展前景有几大可能性的方向:
1、 个人业务的电子银行业务量大增;
2、 个人信贷比如住房*款贷**仍然是银行个人业务的一个巨大业务增长点;
3、 外资银行中外合资的银行对国内银行的竞争压力只增不减。
四、代表企业:
(一)国企:从狭义上来说,国有银行意指:由国家(财政部、中央汇金公司)直接控股并 为第一大股东的银行,包括国家开发银行、中国进出口银行、中国农业发展银行、中国工商 银行、中国农业银行、中国银行、中国建设银行、交通银行共 8 家,其中前三家为国家政 策性银行,后来国家开发银行股份制改革,变成国有股份制银行。
从广义上来说,国有法人单位(即国有企业或地方政府)为第一控股股东的银行,也可 以算是国有的银行。除以上 8 家银行外,还应包括:招商银行、中信银行、中国光大银行、 华夏银行、上海浦东发展银行、兴业银行、广发银行 7 家全国性股份制商业银行。
上述银行均属于国有企业。
(注:中国人民银行属于政府机构,不能算是企业 。)
(二)外企:外资银行有汇丰银行(HSBC)﹑渣打银行(StandardCharted) ﹑香港恒生银行 (hangseng)花旗银行。
(三)民企:无

五、 企业中的核心组织架构:
外资银行组织架构多为矩阵式结构,纵横交叉式管理。这里以花旗银行为例,进行单简 单的说明。
花旗集团所有业务被进一步划分到全球几大区域:北美、亚太、拉美、中东、欧洲和非 洲。以其全球消费者业务集团为例,其内部组织结构如下图所示,集团内部分设业务管理部 门和职能管理部门,这种矩阵式结构由“纵轴”产品线和“横轴”职能部门组成,轴心是客 户群。
矩阵的“横轴”职能部门为团队ᨀ供有着不同从业背景的专业人员,“纵轴”上的品 牌经理被赋予相当的权利,可以充分获取不同部门的全面信息,在避免了人力重叠、收集信 息效率低下等问题后,能以较小的成本更加灵敏地对市场变化做出反应。通过这样的线面结 合理的组织架构,既能保证在各地市场上品牌的理念得到很好的理解,从而全面推进具有统一 “花旗品质”的产品,又能充分照顾到各区域市场的差异,形成了其“国际化的本地银行” 的优势。


一般国内的银行采用总、分、支三级 组织结构:在全国设立一个总行,大部分银行的总行都设在北京,交行在上海,招行在 深圳;总行之下,五大国有银行会在每个省设立一家省分行,统管每一个省的业务。 在每一个市设立一家市分行;小的股份制商业银行则没有省级分行,而是直接在重点省会城市设立市分行。
分行之下是支行,也就是我们平时看到的一个一个的银行网点,是银行 经营最前沿的阵地,直接服务客户大众。 银行的主要行政部门。银行的总行和省分行设立 办公室、人资部、会计部、法律部、信息技术部、国际部、信贷部、电子银行部、对私业务 部、对公业务部等行政部门,这些部门通常被称为“机关”,也是“后台”,因为它们的主 要职责是管理和规划各项业务,不直接面对客户,在这些部门上班比在支行相对要轻松一些。 支行作为经营网点,不再细分部门,主要由正副行长、客户经理和柜员组成。

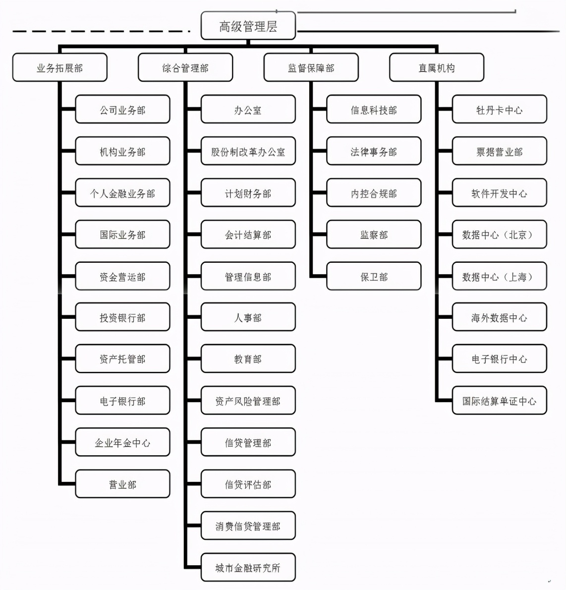
以国内工商银行为例,下图呈现股份制改革后的组织架构图

高级管理层 下辖组织机构细节图如下:

六、职业信息
主要职位 1.柜员主管
(一) 入门要求
1、大学本科以上学历,在柜员岗位工作 2-3 年以上,具体柜面业务流程和操作都熟 悉;
2、银行内部岗位考试通过,柜员岗位期间业绩考核优异;
3、专业证书:银行从业资格证书。
(二) 进入途径
1、 在担任前台柜员期间可以申请晋升为柜员主管,
2、 其他支行或是网点换岗,但也要从前台柜员的工作做起,熟悉所在银行支行或 是网点业务流程后才可以担任柜员主管一职;
3、 临时调岗:为了ᨀ升到更高职位的职员,临时担任柜员主管的职业锻炼能力。
日常工作
1、 辅导新入职的柜员工作,具体业务流程和操作在必要的时候都要进行指导;
2、 前台柜员解决不了的业务问题,需要处理;
3、 业务授权:大额 10 万以上存取、挂失授权,帮柜员审核的过程资料真实性等,
4、 领发、登记和保管储蓄所的有价单证和重要空白凭证,办理各柜员的领用、上 交;
5、 负责各柜员营业用现金的内部调剂和储蓄所现金的领用、上缴,并做好登记;
6、 处理与管辖行会计部门的内部往来业务;
7、 监督柜员办理储蓄挂失、查询、托收、冻结与没收等特殊业务,并办理所在网 点的年度结息;
8、 监督柜员工作班轧帐;
9、 银行科技风险识别与控制
10、 办理储蓄所结帐、对帐,编制凭证整理单和科目日结单;打印储蓄所流水帐, 定期打印总帐、明细帐、存款科目分户日记帐、表外科目登记簿;备份数据及 打印、装订、保管帐、表、簿等会计资料,负责将原始凭证、帐、表和备份盘 交事后监督;
11、 遇到人手不足的时候,需要替岗,比如临时替岗做大堂经理;
(四) 典型的一天(以某网点柜员主管为例)
早上 8 点 10 分之前到岗,晚上 6-7 点
下班(不需要开会加班的情况下,但加班开会的情况时有发生)
1、 接款,从款车ᨀ款包到银行,款包需要与另一位工作人员一起配合打开,将业 务用章、凭证等分配给柜员;
2、 机构签到,柜员主管系统签到,柜员才能开始业务。
3、 8:50 左右晨会,10 分钟左右,说说服务和营销,一般是网点主任做晨会;
4、 随时待命现场处理业务,授权、处理、核对和帮忙。
5、 中午与前台柜员轮休午餐;
6、 柜员做的勾兑流水业务,检查凭证有无丢失、错帐、坏帐或是
7、 银行对外业务结束后,各柜台收款,款包依然需要与另外一位工作人员一起装, 连同业务用章、凭证再全部收回来,与款包一起交由接款部门的款车;
8、 如有需要会在业务都结束后开会,传递上级文件精神或是强调服务或是营销情况等;

(五) 胜任并发展得好的条件
1、 动手操作的业务能力要强,手脚要利索;
2、 沟通能力要强,跟柜员沟通和讲授业务和操作清晰准备,与客户沟通时态度良 好,语言表达能使对方接受,可以很好地处理客户的问题;
3、 谨慎、仔细,审核能力要强;
4、 持续的专业学习,参加岗位内部培训和学习、沟通技巧、团队管理以及服务理
念的强化等方面的培训和学习;
(六) 职业优势
1、相对比较稳定,合同聘用制,不出大的业务错误基本不存在失业的风险;
2、有内部转岗的机会,可以申请岗位,会被存储到后备人才库,可以参加银行内 部的竞聘;
(七)职业风险
1、 工作强度大,很辛苦,每周休息两天,但实际上遇到领导开会,基本上是休不到两天的,根据业务和人员流动有可能会有长时间在岗的可能;
2、 每天遇到各种客户,接待形形色色的人,如果自我情绪疏导工作做的不好,容 易影响自己的情绪;
3、 遇到前台柜员出现出错业务,柜员主管也需要承担赔偿责任,与柜员同样承担 责任;
4、 密码、凭证、印章管理不善,出现遗失或是被盗,会给银行带来巨大的损失, 那么柜员主管就要承担很大的风险;
(七) 薪资福利
5、 工资是固定的,柜员的工资职位等级不同;
6、 五险一金,各种补贴(比如交通、通讯等)
7、 季度效益,效益奖是从支行分到网点,与网点的业绩有关,与理财保险基金 电 子银行的产品的销售情况,薪水跟网点 年底没有了
(八) 职业发展路径

主要职位 2 客户经理
(一) 入门要求
(1) 学历要求:本科以上,金融财务市场等相关专业。
(2) 2 年以上销售工作经验或有银行、保险、证券等相关行业工作经验;丰富的业务 知识,精通金融理论、金融法规及各项金融业务运作;较强的公关能力,能够 承担营销金融产品和开发客户市场的工作;
(3) 要通过银行内部的上岗资格考核,内容涉及所在银行的历史和现状,产品情况, 业务范围,发展方向,风险管理、客户关系维护与开拓等多方面的内容,还包 对现有银行内部系统平台的熟练使用。相关业务的知识,比如对公、负债或是 个人业务。
(二) 进入途径
1、 社会招聘:此渠道招聘来的多数为非正式编制,负责推广和销售产品为主;
2、 校园招聘:一般为客户经理这个岗位招聘过来的毕业生,要先到基层岗位锻炼 和实习,然后才能ᨀ升上来做客户经理。当然也有特例,在校期间就表现优秀 的,可以直接过来做这个岗位。
(三) 日常工作:
具体业务:拉客户及存款、卖保险/理财产品、开卡、开户
(1) 访问。对客户进行富有成效的拜访与观察。
(2) 细分客户。确立目标市场和潜在客户。
(3) 风险管理。有效监测和控制客户风险。
(4) 客户关系管理。保持与客户的联系和调动客户的资源。
(5) 客户分析与评价。对客户进行各方面的分析与评价。
(6) 沟通。利用有效的沟通手段和沟通策略保持与客户的关系。
(7) 谈判。与客户进行业务谈判,推荐产品,客户经理要积极推销银行产品。另外 还要善于发现客户的业务需求,有针对性地向客户主动建议和推荐适用的产品。
(8) 办理业务。代客户在银行办理各种业务,以“一站式”的方式来。
(9) 内部协调。前台业务窗口 与二线业务部门之间的协调;各专业部门之间的协调; 上下级部门之间的协调;经营资源分配的协调。
(四) 典型的一天
1、8:30 分左右到银行,开晨会和和投资顾问及其他私人银行客户经理一起播报并 讨论全球经济和金融市场的最新动向;
2、9 点半左右晨会结束,开始更新客户数据,包括理财产品信息、资产波动情况。 还有这周哪些客户要过生日,都一一事先做好记录、ᨀ前预订蛋糕或是礼物。
3、联系客户,有的用邮件或是短信,维护关系,对于活跃的客户每天保持联系,发 信息告之如理财产品到期和认购或是银行的服务相关的。
4、11:30 之前看邮件及有客户过来接待一 下,或者打电话约客户,一般中午会约 和客户一起吃饭;
5、12:30 分吃完饭后看邮件及看学习资料,下午约客户以及接客户。
6、5:30 下班,或是培训。
7、晚上依然很可能会安排和客户一起吃饭,约谈或是介绍相关的银行新产品,分析 投资或是理财的形势等。
(五) 胜任并发展得好的条件
1) 国内银行会有评定职称,所以,职称的级别非常重要,有的部门需要高级职称;
2) 自身就有很丰厚的人脉资源;
3) 能挖掘出持续大量的客户或是大客户(比如企业级的)
4) 品德素质:应具有较强的责任心和事业心,严守银行与客户的秘密。
5) 营销技能:能够对市场细分、市场定位、营销手段等方面进行综合运用。
6) 知识全面。对金融、营销、法律等知识有较深的了解,熟悉银行各方面业务。
7) 分析能力。能了解自己工作范围的各方面情况,能够对客户进行综合分析,对 客户风险有较强的预见力。
8) 筹划能力。工作目标明确实际,计划方案切实可行,预算安排精确有效,工作 日程井然有序。
9) 协调能力。善于表达自己的观点和看法,与银行管理层和业务层保持良好的工 作关系,团队协作精神强。

(六) 职业优势
1、 相比于前台柜员和柜员经理,具体操作类工作相对较少;固定工位执守时间较 对,不必 8 小时坐在职位上,有外出的机会。
2、 薪水相对较高,考核指标也更灵活。
3、 因为工作原因,接触到的其他行业的人脉比较广泛,所以可以掌握很多的人脉资源。
(七) 职业风险
1、 身体成本:陪客户吃饭喝酒等各种方式维护客户关系,有的时候会无法保证正 常的作息时间。
2、 生活空间被工作所占用:生活与工作的界限划分不是很明显,很多时候是没有 严格的上下班时间的,相比较其他工作类型的“下班后就可以休息”,客户经理其实是做不到的,下班的时候也有可能在工作,约谈客户。
3、 业绩压力巨大,工作任务重,因为银行要求每年的业绩增长 40%以上,所以业 绩压力会层层下压,背负很大的业绩压力。
4、 业绩考核频繁,月末、季末、年中、年末考核非常多,因为银行产品同质化高, 所以拓展客户开发新的客户资源就很难,
(八) 职业发展路径
