2023年义乌市第一批公办小学、初中学区划分如下:
小 学
1.实验学校教育集团江南校区: 商苑、江南、南苑、临江社区的篁园路以西、塔下洲社区、钓鱼矶社区的原九联行政村区块。
2.实验学校教育集团鸡鸣山校区: 与实验小学教育集团江南校区联校划片。
3.实验学校教育集团黎明湖校区: 钓鱼矶社区的原西陈村区块、黎明湖社区、潘村、下麻车、张村、青岩傅、上麻车等行政村。
4.绣湖小学(绣川小学): 通惠社区的北门街以西、绣湖社区的北门街与南门街连线以西、建设社区。
5.绣湖小学教育集团春华校区: 四季社区、丹溪社区、拥军社区、经发社区(原季宅村除外)、望道社区(何麻车、碧桂园•星荟除外)。
6.香山小学教育集团胜利校区: 胜利社区、原复兴行政村。
7.香山小学教育集团杨村校区: 黎明社区、杨村社区。
8.江滨小学: 江滨社区的南门街以西。
9.宗泽小学: 南山社区、盘溪社区。
10.稠城第一小学教育集团城阳校区: 向阳社区的稠州路以北、通惠社区的北门街以东、绣湖社区的北门街与南门街连线以东。
11.稠城三校: 孝子祠社区、车站社区。
12.宾王小学教育集团银苑校区: 词林社区、银苑社区、黄庭社区、秦塘社区的国贸大道以南。
13.宾王小学教育集团秦塘校区: 与宾王小学教育集团银苑校区联校划片、秦塘社区的国贸大道以北。
14.稠州小学: 向阳社区的稠州路以南、宾王社区、义驾山社区。
15.保联小学: 下车门社区、江滨社区的南门街以东。
16.福田小学教育集团商贸城校区: 福田社区、长春社区、银海社区、联港社区、商城社区。
17.联港小学: 2023年学区范围与福田小学教育集团商贸城校区相同,之后以当年公告为准。(暂借福田小学教育集团商贸城校区办学,待学校投用后整体搬迁。)
18.福田小学教育集团湖塘校区: 诚信社区、宗宅社区、通福社区。
19.上海世外附属福田二小: 兴隆社区(大通路—兴隆大街—诚信大道—春风大道闭合区域)、原尚经小学学区(东象山村、官端前村、尚经村、洛店村、立碑塘村、罗店村、全宅集聚区区块)。
20.青口小学: 青口片行政村、商博社区(东洲花园除外)、东苑社区、流赐社区、东洲社区江东路以北。
21.东洲小学: 东洲社区江东路以南、商博社区的东洲花园、金星村。
22.江东一小: 鸡鸣山社区的金村、樊村、临江社区的篁园路以东。
23.五爱小学: 五爱社区、鸡鸣山社区(金村、樊村除外)。
24.稠江小学教育集团稠关校区: 松门里社区、兴业社区的稠关。
25.稠江小学教育集团高新校区: 高新社区、后申塘、诸宅行政村。
26.西江小学: 永祥社区、昌德社区、楼下社区。
27.经济开发区学校: 凤凰社区、锦都社区、兴业社区的贝村、城店居民区。
28.义乌杭州育才学校小学部: 西江社区、新屋村。
29.龙回实验小学: 香溪社区、富港社区。
30.北苑小学: 柳青社区、爱民社区、凌云社区、望道社区的何麻车、碧桂园•星荟、稠山社区的原青溪村。
31.爱民小学: 2023年学区范围与北苑小学相同,之后以当年公告为准。(暂借北苑小学办学,待学校投用后整体搬迁。)
32.黄杨梅小学: 幸福社区、复兴社区、崇德社区、经发社区的原季宅村。
33.新丝路学校小学部: 迎宾社区、春晗社区、稠山社区(原青溪村除外)、雪峰社区。
初 中
1.绣湖中学(秀禾中学): 幸福社区、建设社区、迎宾社区、复兴社区、崇德社区、稠山社区的原莲塘村和曹道村、春晗社区、丹溪社区的丹溪金街和原石桥头村、经发社区的原季宅村、通惠社区的北门街以西、绣湖社区的北门街与广场路连线以西、胜利社区的西门街以北。
2.绣湖中学教育集团稠江校区: 富港社区、香溪社区、高新社区、杨村社区、黎明社区、松门里社区、兴业社区、凤凰社区、锦都社区、楼下社区、昌德社区的新科路以东、永祥社区的新科路以东、春联、高庚、官塘、官塘下、后申塘、柯村、水冰糖、下何宅、象山、新村、杨梅院、诸宅、喻宅。
3.义乌杭州育才学校初中部: 西江社区、昌德社区的新科路以西、永祥社区的新科路以西、崇山、东王界、西王界、红联、江湾、金村、梨头山、上崇山、下柳、新屋、羊角山。
4.稠州中学教育集团城南校区: 江滨社区、向阳社区、下车门社区、通惠社区的北门街以东、绣湖社区的北门街与广场路连线以东、胜利社区的西门街以南。
5.稠州中学教育集团丹溪校区: 南苑社区、商苑社区、江南社区、篁园路以西的临江社区、塔下洲社区、徐江片行政村、黎明湖社区、钓鱼矶社区、望湖社区。
6.宾王学校教育集团宾王校区: 车站社区、雪峰社区、秦塘社区、孝子祠社区、宾王社区、义驾山社区、词林社区、银苑社区、黄庭社区、福田社区、长春社区、银海社区、诚信社区、联港社区、商城社区、通福社区、宗宅社区的宗宅村。
7.新丝路学校初中部: 与宾王中学实行联校划片,学区范围与宾王中学一致。
8.实验学校教育集团鸡鸣山校区初中部: 临江社区的篁园路以东、五爱社区、鸡鸣山社区、盘溪社区。
9.宾王学校教育集团江东校区: 东洲社区、南山社区、商博社区、东苑社区、流赐社区、青口片行政村。
10.北苑中学: 前洪片行政村,柳青社区、爱民社区、凌云社区、望道社区、四季社区、拥军社区、稠山社区(原青溪村)、丹溪社区(丹溪金街、原石桥头村除外)、经发社区(原季宅村除外)以及北苑工业园区内(雪峰路以北)不属绣湖中学教育集团学区的其他区域。
11.爱民中学:2023年学区范围与北苑中学相同,之后以当年公告为准。(暂借北苑中学办学,待学校投用后整体搬迁。)
2023年义乌市小学、初中招生计划如下:
2023年义乌市小学计划招生29061人,其中具有招收外国籍学生资格的小学一年级计划招收外国籍学生70人;2023年义乌市初中计划招生17548人,其中具有招收外籍学生资格的初中七年级计划招收外籍学生40名。
小学招生计划




注:另有星光实验学校小学一年级特教班2个班共20人,由星光实验学校自行组织招生。
初中招生计划


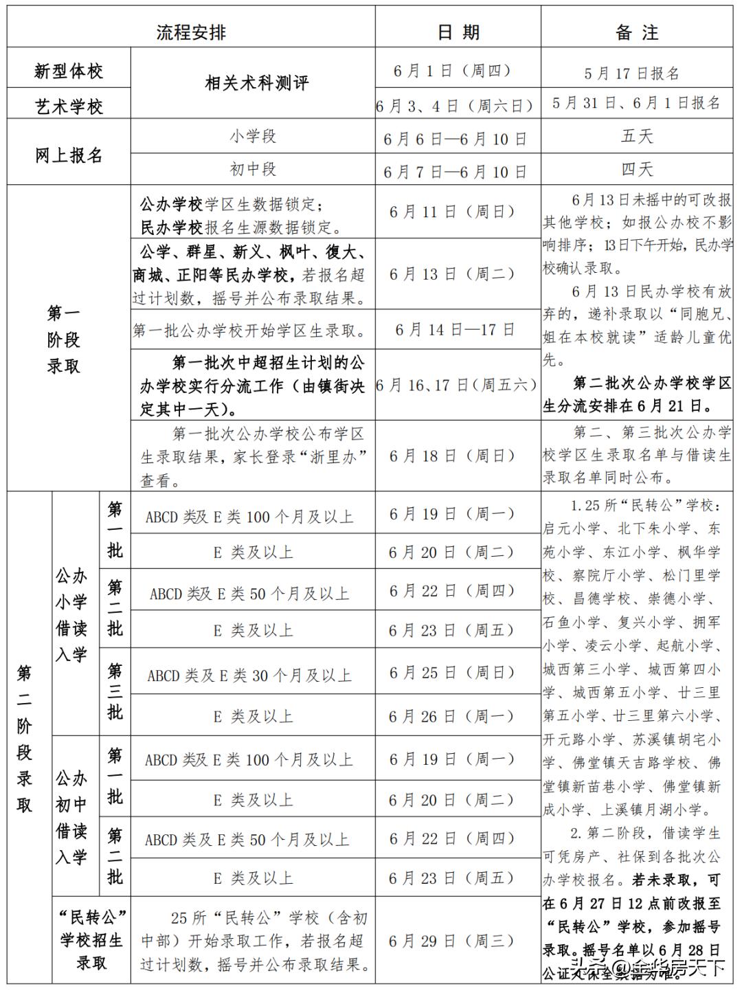
2023年义乌市小学、初中招生时间安排如下:

招生咨询方式如下:

来源:义乌教育之声