猪兼强驾校现状 (深圳猪兼强学车)

猪兼强驾校现状,猪兼强深圳驾校

猪兼强驾校现状,猪兼强深圳驾校

猪兼强驾校现状,猪兼强深圳驾校

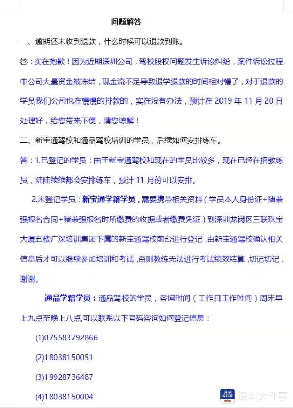
受访者提供的通知内容和“猪兼强”客服提供的问题解答汇总。

猪兼强驾校现状,猪兼强深圳驾校

受访者提供的聊天截图。

南都讯 记者谢萌 今年7月以来,深圳“猪兼强”频遭学员投诉学车安排难、退款难。近日,深圳“猪兼强”学员林女士反映,其今年三月在“猪兼强”报名。近期收到通知,到学籍所在新宝通驾校办理相关事宜,驾校告知学员需要自交考试费。深圳市交通运输局回应,林女士反映的考试、补考、考前模拟费用,属市场经营行为,应按照学员与“猪兼强”、新宝通驾校签订的培训服务合同约定内容执行。

学员反映已在“猪兼强”缴费

近日,市民林女士反映称其在深圳“猪兼强”报民学驾照,今年7月已经通过科目一的考试,后期因“猪兼强”经营原因,林女士的学车安排也收到了影响。近期,她接到通知,可以到其驾照学籍所在驾校新宝通驾校进行相关业务办理。林女士告诉记者,她去办理时了解到,目前新宝通驾校接收的“猪兼强”学员有几千人,需要顺排进行学习。最令林女士不解的,她去新宝通咨询的时候得知,学员的考试费等费用需要后面再自行交费,其认为在和“猪兼强”签订协议的时候已经把费用交全了,后期学习如果还需交费,其认为不合理。

林女士还表示,其还了解到如果“猪兼强”转过去的学员办理新宝通驾校的vip可提前安排学车,“考试的进度不一样,VIP办理的收费也不一样。

9月18日,记者电话咨询新宝通驾校工作人员,其告诉记者目前学员较多,“猪兼强“学员学车需要排号,并明确告知考试费、补考费以及模拟费需自缴,但未主动提及其他内容。

“猪兼强”:相关部分费用已转合作驾校

九月初,“猪兼强”品牌相关负责人回应媒体称,深圳“猪兼强”已暂停招生。“猪兼强”品牌相关负责人表示,今年3月份,因公司控股的驾校股权问题发生诉讼纠纷,大量资金被冻结,导致深圳部分学员出现流水号时间长、陆续退款的情况。原本公司计划在与学员签订《合同解除协议书》次日起的30个工作日内按照合同约定的金额退款,但由于诉讼还未结束,资金紧张,导致部分退款没按照约定时间退回。

近日,记者联系深圳“猪兼强”工作人员,其告知记者目前深圳“猪兼强”未毕业学员6000多人,其中几百位未出流水号的学员正在安排相关退款事宜,已出流水号的都转交给了相关合作驾校,并将相关部分费用转给驾校,其中包括考试费用。目前,深圳“猪兼强”相关工作人员也在了解情况。

深圳市交通运输局:属市场经营行为

深圳市交通运输局回应,“猪兼强”平台在深圳不具备机动车驾驶员培训资质。关于“猪兼强”平台就部分学员与新宝通驾校合作,且已出流水号的后续培训工作,深圳市交通运输局已于9月12日约谈新宝通驾校负责人,要求新宝通驾校负责此项工作。新宝通驾校亦承诺会完成接收学员的后续培训工作。

林女士反映的考试、补考、考前模拟费用,属市场经营行为,应按照学员与“猪兼强”、新宝通驾校签订的培训服务合同约定内容执行。其中,考试、补考费用收取部门为公安交警部门,考前模拟为学员与驾校自行约定的内容,并非强制要求。

林女士反映办理新宝通VIP可提前学车,属驾校针对不同学员群体的不同需求,提供的差异化服务,属市场经营行为。按目前深圳市学员培训考试平均周期,自学员考完科目一后平均11.3个月可完成所有科目培训考试,实际情况受学员学习接受能力、驾校培训安排、考场考试安排、学员考试是否通过等因素影响。

同时,深圳市交通运输局呼吁广大市民通过正规渠道报名学车,市民也可通过关注 “深圳驾培”微信公众号、支付宝生活号,实时查询深圳39家具备驾培许可资质的正规驾校信息,包括诚信评价等级、报名点、教练员、教练场、教练车、合同范本、培训班别及费用等。