
现代管理学之父德鲁克说过,每个企业都是社会的“器官”,用来解决社会问题。
如果说企业是器官,那么连接器官的“血管”就是“产业链网络”。如同血管连接了全身一样,产业链网络则将我们的社会实体紧密相连。通过这条网络,经济“血液”得以流动,时时传输着利益与风险。
可以想见,如果在数据层面打造这样的产业链网络,实体经济中的每个个体均可在数据关系层面互连互通,从而形成模拟实体经济运转规律的数据网络体系。进一步地,在这样的基础上建模,则必将在各行各业创造巨大的应用空间。
但建造又谈何容易,仅仅把上市公司的数据披露做标准化处理、梳理上下游关系,就已经是一个复杂而耗时的浩荡工程。将超过4000万家非上市企业链接到这张产业网上,同时将已标准化处理的供应链、企业图谱、实时新闻资讯、宏观、行业、航运、海关、产销等另类数据根据产业节点组装,形成上下游产业逻辑关系,则更是几乎不可能完成的任务。
然而,有一家企业熬过了这样漫长而艰苦的历程,它首创了SAM产业链图谱,覆盖了从上市公司到非上市公司几乎所有的数据信息及实时资讯,并按照产业节点及上下游逻辑关系组装,形成了完整的产业链数据体系。在经历了10年的砥砺琢磨与积累后,数库科技终于在金融科技及产业数字化浪潮中迎来了“开花结果”的时刻。
如今,各大头部券商、银行,甚至是摩根大通、穆迪这样的国际知名机构,都成为了数库科技的服务对象。同时,数库科技的相关产品还在政府、媒体等各大领域逐一渗透。
那么,是什么样的信念,支撑着数库科技做成了这样的产业链全生态网络?它的未来又将走向何方?
数据科技时代终究来临
信息论告诉我们,IT的本质是“信息传播的技术”,它前所未有地延伸了我们各类感官所触及到的广度和深度,极大地缩短了信息传播时间。过去几十年,IT产业获得了空前发展,诞生了谷歌、亚马逊、IBM等全球大公司。
属于IT的时代还在前进着,但一些变化却促成它发生了演进,逐渐衍化出“DT”的概念。所谓DT(数据科技),就是让机器更进一步,承担思考、决策工作。
信息传播越来越快、越来越高效的当下,信息量早已呈指数级增长,直到发生“信息大爆炸”。试想一下,当你所从事的领域,1秒的信息增量比以往1年的还要多,当这些信息不止以数字,而是以音频、文本、图像等全维度呈现时,你或许很快就会迷失在信息的海洋里,变得力不从心。
举个例子,一个负责给客户提供实时资讯的业务人员,若是仅凭人力,该如何做到海量信息精准推送?如果还是参照IT时代“机器负责传播,人脑负责处理”的思维运作,那么这意味着,以前可以由一个人胜任的信息处理和分析工作,现在可能用10个人都不够。
好在总有人提前洞见了问题所在,及时转变了思维。正如数库科技CEO刘彦所形容的,“在球场上,你不能跟着球跑,而只有提前站在落地点的人,才有可能接到球”,数库科技就是这样的“接球手”。
在企业数据服务领域,从“IT”到“DT”的演进早已开启。以往的几十年,我们都在努力让“流程自动化”。各类ERP、CRM等业务处理软件,归根到底,都是用流程表单、数字表格等形式规范并表达运营流程,让企业参照固定的范式运转,并同步产生运营数据。
而在同期的海外市场,企业早已越过了“流程自动化”,而进化到“决策自动化”。
例如彭博已经能利用自然语言处理、大数据处理等先进技术,分析人流、社交媒体信息表现的“情绪”,并利用这种情绪数据帮助投资者在市场中获得先机。再例如,美国银行已经能从几百万贸易信息中,提取有效信息,并精准推送给用户。这些原本由人脑做的分析和决策工作,现已用机器代劳。
洞察了国外金融机构的发展趋势,数库科技早在10年前就下了赌注。“我们多年投入,赌的就是这样一个从‘IT’到‘DT’,从‘流程自动化’到‘决策自动化’的演变”,刘彦说道。
“一方面,数据是决策的依据,在DT时代,随着各类决策场景的数字化,数据本身的获取成本及质量将直接对决策能力形成制约。再好的决策引擎,没有高质量且成本可控的数据“燃料”,也将难以为继”,
“另一方面,数据行业门槛高、投入大且见效慢,拼的都是基本功。因此,当我们决定将全部的人工智能技术投入数据‘冶炼’的时候,我们就知道迎接我们的将是一段崎岖的旅程,但一旦成功,带给我们的也将是优质的商业模式及突出的商业场景拓展能力。毕竟,决策无处不在,而决策自动化所必须的数据也将无处不在。”等待的过程注定是艰苦的。数库科技的前10年,都在投入研发、磨砺技术,只为日后薄发之时。在无数次翻阅报表、统计数据,无数次从散乱的文本中抓取信息、迭代更新,无数次对着底稿分发-汇总-再分发-再汇总后,数库科技终于在迭代了数个版本后,打造了强大的“产业链网络”。
刘彦向我们现场展示了其产品成果。例如,当我们随便点开一家公司时,其系统不仅能展现此公司多年经营状况,还能将其整条产业链,乃至所有相关联的社会实体经营信息、实时新闻一网打尽。
2018年,当中美贸易战打响,一系列金融开放政策密集出台的时候,数库科技终于等来了属于它的时代。
这时起,大量海外机构涌入,参与国内金融竞争。开放环境下,国内机构迫切需要向“决策自动化”的海外金融公司学习,提高运营效率。一时间,机构对数据分析的能力要求急剧提升,银行、券商等纷纷开启了金融科技改革。
而数库科技早就厉兵秣马、严阵以待。当某头部券商率先在市场寻求技术合作时,数库科技作为唯一一家可以提供成熟产品的科技企业,自然备受青睐。在2019年,数库科技终于迎来了首次业务规模井喷的时刻,1年内业务量增长了5倍!在尚未过去的2020年,数库的业务量又将实现5倍以上的增长,应用场景进一步多元化,印证了各类决策场景对高质量数据服务的强需求。
数据科技的时代终究来临了。在这里等候了多时的数库科技,是如何让机器帮助人们“思考”与“决策”的呢?
SAM产业链将经济一网打尽
IT时代的数据处理工具,虽然能提供统一标准、统一口径的数据,但归根到底却没有解决数据快速量产问题。
当海量信息涌入时,由于匮乏先进的算法技术,传统数据商只能靠人力堆砌,处理信息问题。因此,随着信息量呈指数级增加时,传统数据商的成本也在直线上升。效率,始终是制约传统数据商发展的心头大患。同样是数据供应商,数库科技的玩法却截然不同。

(图:数库科技数据生产引擎系统DAS)
以SAM产业链为例,我们可窥见数库独特的高科技玩法。SAM全称Segment Analysis Mapping,中文释义为“数库产业链数据体系”。其将中国大陆,香港及美国市场全部上市公司业务分布及产品集披露进行标准化,确保上市公司在业务及产品纬度实现高度可比。其中包括A股、港股、美股、新三板、发债企业等累计2.5W+家上市公司;全量工商注册非上市公司累计4000W+家,实现了全领域的企业覆盖。
SAM产业链的每一条产品线与国际标准GICS直接对接,将GICS四层产品分布直接扩充至11层。拥有超过5000+个标准化产品节点,70000+个上下游产业关系,这也是目前国内唯一一个针对全部公司自下而上的产业链架构!目前全球仅彭博,Factset和数库拥有完整产业链数据体系,而其中数库专注于中国市场并提供更丰富的产业节点,拥有极强的市场竞争力!

(图:SAM产业链示例)
“SAM产业链就如同通用数据底座,应用到特定场景时,能如拼乐高积木一般与其他数据接口迅速拼装与搭建”,刘彦如是概括道。
刘彦进一步向我们展示了SAM的应用方法,在这张产业链网络上,你可以找出任意两家企业的关系,而不用担心存在“数据孤岛”的问题。
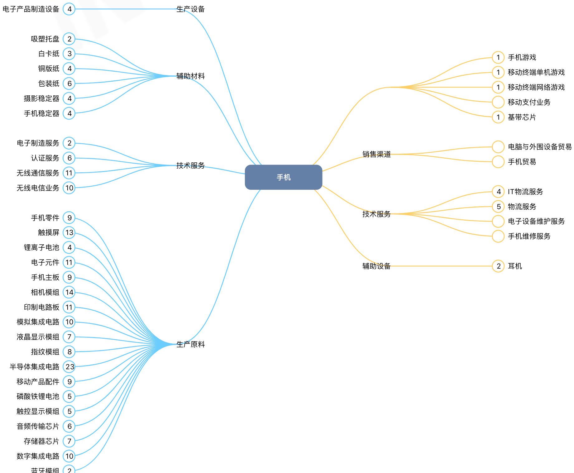
举例来说,某手机公司和某工业品公司,看似毫不相关,但或许它们上游的某个原材料是相同的,又或许它们的股东之间有着千丝万缕的联系,于是风险、利益便可以通过这张产业链网络传递。正如“蝴蝶效应”一般,某个手机公司的小小动态,也可能引起某个工业品公司发生震动。

(图:手机产业链示例)
如此细密的产业链网络,是如何编织而成的呢?
由数库科技自研算法驱动的两大核心技术——数据生产引擎和自然语言处理,一个负责数据快速量产,一个负责数据抓取,两者为其产品提供了强有力的支持。
首先,数库率先基于机器学习技术实现了数据自动化量产,将数据提取、清洗、标准化、质检等流程无缝衔接,形成高度自动化处理能力。数据生产引擎不断从文档中解析并生产高质量精准图谱型数据,这些图谱型数据形成金融知识库,与前端自然语言处理引擎结合,在实时资讯处理层面不断提升解析精准度。而自然语言处理引擎在实时资讯文本中不断抓取到的新概念或新想法又能持续反哺至金融及产业知识库中,反向赋能数据生产引擎并提升其数据生产精准度,从而实现金融及产业知识库的持续自我进化。

(图:后端数据生产与前端资讯采集实现相互反哺及自我进化)
如此循环,数据库便能在无人干预的情况下,让金融及产业知识库如“滚雪球”般越做越大,而其算法也在不断自我迭代中愈加精准。最终,这些富有“意义”的数据,被系统以产业角度编排,更新进入产业链网络。
如是,数库科技基于“产业+企业”的全景画像便形成了。可以想见,其应用场景将十分广阔。
除了为券商做舆情分析、风险控制,数库科技的产品已经扩展到银行、政府、媒体等各类群体中。对银行而言,其产业链网络能揭示潜在的风险传递过程,助其做风险控制;对新闻社、企业来讲,这意味着消息精准推送、产业链精准营销;对政府而言,意味着产业监控、产业政策评估、智慧招商;对于量化投资机构,则意味着更高质量的新闻舆情因子数据,全面提升Alpha收益……

(图:数库科技某政府机构“产业大脑”解决方案)

(图:数库科技某大型央企产业监控平台方案)

(图: JPMorgan基于数库科技新闻数据撰写的量化研究报告,报告获取请访问:https://www.chinascope.com/doc.html)
扎实的数据处理功底及可快速组装的数据及算法模块,构筑了数库的技术护城河,而不断积累进化的金融及产业知识库,则构成了数库的业务护城河。
回头来看,数库当初选择数据‘冶炼’这条道路的执著是正确的。随着金融机构、政府及企业数字化转型步伐加速,深厚的数据功底及核心能力将协助数库加速拓展落地新应用场景,并持续优化成本结构,打造具备长期竞争力的商业模式。
数库相信,以控制为出发点的IT时代,正在走向激活生产力为目的的DT数据时代。 数据与算力的结合,将会成为新时代的第一生产力。
而今,数据科技的时代终于在金融、政务、企业服务等领域迎来爆发。为此等待了10年的数库科技,也终于等到了属于它的时代。前一个十年,数库科技磨出了产业链数据生态网络这把“利剑”,后一个十年,数库科技将披荆斩棘,开辟它的高增长之路!