到了初二下学期,学生们都必须读两本名著,那分别是《傅雷家书》和《钢铁是怎么练成的》,这两本书无论是从文学素养方面还是从精神供养,都可以给学生提供非常多的帮助。
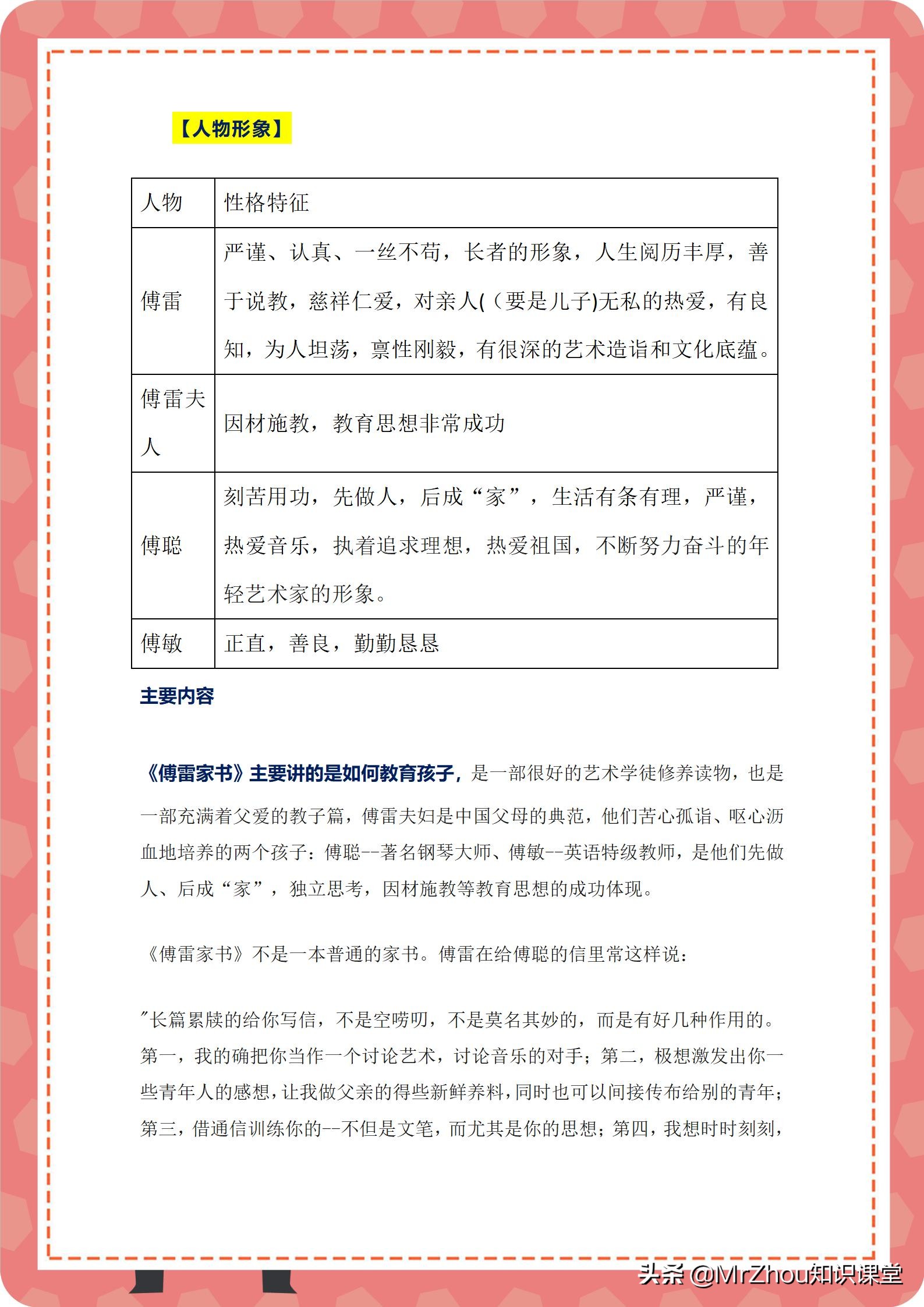
傅雷家书以信件形式的内容体现出来了傅雷生活和艺术上面的追求,以亲身的经历为例,教导儿子要待人谦虚,做人严谨,礼仪要得体。
而艺术方面也是大片,谈了美术音乐表现技巧和艺术涵养,鼓励儿子多从诗歌,戏剧美术等艺术门类中汲取营养,提高自身的艺术修养。
而钢铁是怎么炼成的,则讲述了主人公保尔柯察金的生活经历,展现了苏联广阔的历史画面和人民艰苦卓绝的斗争生活塑造出来了一位无产阶级英雄的形象。
我将这两本名著的核心要点和考点总结出来,按照这些内容认真复习,就可以把两本书快速精读一遍。
完整文档,到文末获得










