年底堆成山的工作终于结束了,一堆的总结和报告都已经上交了,开开心心地过完元旦三天假期,年初应该会轻松一点吧……
少年,如果你是这么想的话,你就太天真了!

2018的年度工作计划交了吗?领导又来催了吧!不夸张的说,这可是直接跟你的这一年的待遇挂钩的啊!去年的业绩已成定局,无法更改,所以一定要在今年的年度计划上下功夫,让老板看到你将为公司创造的价值,你的升职加薪年终奖才可能实现!
PS:免费领取模板方式在文章末尾哦~~~
如何写出让老板满意的年度计划?遵循 年度工作计划四要素!
1、工作内容:做什么(WHAT)工作目标、任务。计划应规定出在一定时间内所完成的目标、任务和应达到要求。任务和要求应该具体明确,有的还要定出数量、质量和时间要求。
2、工作方法:怎么做(HOW)采取措施、策略。要明确何时实现目标和完成任务,就必须制定出相应的措施和办法,这是实现计划的保证。措施和方法主要指达到既定目标需要采取什么手段,动员哪些力量与资源,创造什么条件,排除哪些困难等。总之,要根据客观条件,统筹安排,将“怎么做”写得明确具体,切实可行。特别是针对工作总结中存在问题的分析,拟定解决问题的方法。
3、工作分工:谁来做(WHO)工作负责。这是指执行计划的工作程序和时间安排。每项任务,在完成过程中都有阶段性,而每个阶段又有许多环节,它们之间常常是互相交错的。因此,订计划必须胸有全局,妥善安排,哪些先干,哪些后干,应合理安排。而在实施当中,又有轻重缓急之分,哪是重点,哪是一般,也应该明确。在时间安排上,要有总的时限,又要有每个阶段的时间要求,以及人力、物力的安排。这样,使有关单位和人员知道在一定的时间内,一定的条件下,把工作做到什么程度,以便争取主动,有条不紊地协调进行。
4、工作进度:什么时间做(WHEN)完成期限。
如何快速写出让老板满意的年度计划?用模板!
小e为你精心挑选了各行各业工作计划范文30篇
一键搞定你的2018工作计划!
先放出来几篇让大家看一下
业务人员

人事专员

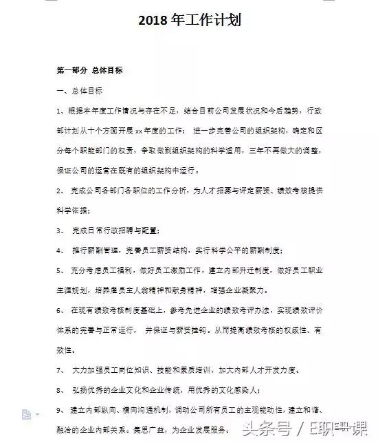
行政人员

公司文员

财务人员

还有


编辑"30计划"发送至后台即可获得整套模板哦~
编辑"30计划"发送至后台即可获得整套模板哦~
编辑"30计划"发送至后台即可获得整套模板哦~

小编们收集资料不易~还请大家多多关注、评论、转发、点赞、收藏哦~
想了解更多的职业攻略,请关注E职一课
带你游戏化养职业
赢在规划,获得开挂的人生