当年卖小四千元的投影仪,闲鱼上收来的,价格不高,算是捡了个漏,有电源适配器及主机,遥控器没有了,淘宝看了下能买得到,而且没遥控也能用。
山水x5有豪华版、豪华蓝牙、商务版、八核版、云投影版,4k版等,硬件上实际上呢就四个版本而已,不带安卓系统的、带低配安卓系统的、带高配安卓系统的,带联发科芯片的接口有缩减的,我捡漏的属于相对不错的带高配安卓系统的版本。
主要是内置电池,亮度还高,IPD1261GL光机,这个是低亮度的型号,不容易出现烧透镜偏色的问题,实际300流明的亮度,白天阴天投50寸晚上关灯100寸效果还是不错的。
本次拆解的是2014年的机器,担心光源的导热硅脂干了,想换下硅脂,但发现边上溢出来的原厂硅脂还是很湿润的,里面的应该不会有问题就没有换。
实测温度也不高,最值得称赞的是关机后光源熄灭,散热扇会继续工作约10秒,这点很多LED投影都没有。
PS:图拍的不是太全,有些有缺失,有几张图是从网上借来的;机器芯片太多,部分芯片没有拍照和分析,只发了主要的芯片部分,像有些电源IC,LED驱动IC,24c系列存储器都省略掉了;有部分芯片的资料采用谷歌翻译,可能会有错误出现;内容较多,整理不易,若有错误和不完善的地方还请理解。
先说下配置:(豪华蓝牙)●物理分辨率:1280*800(0.45寸DMD,菱形像素)●亮度:300LM(真实值,图像亮度,非光源亮度)●喇叭:3w*2(低音振膜*2)●系统:自带媒体*放播**系统,安卓系统(算是双系统吧)●安卓系统参数:RK3188四核CPU四核GPU,2G运存,8G内存,双频WiFi,蓝牙(别看配置还行,实际操作还是比较卡的,原因在文中)●电池:11.1v4000mah(12000mah,说明书中说续航1-2小时,实测省电模式能差不多2小时,影院模式也应该能撑接近1小时吧,电池放了5年多了还能有这续航,很不错了,最亮的办公模式在电池供电下是无法选择的,但说明书上说能选,估计固件版本有不同吧,顺便提下,说明书中还有错字)●梯形校正:垂直±40°自动校正(不支持侧投)●投影尺寸:1米/39寸,2.6米100寸●3D功能:主动式3D(使用需搭配主动式眼镜,不是红蓝的那种3D哦)●体积:210*150*55mm●主机重量:0.83kg(含电池)●供电:19V,3.42A(65W);测试三个亮度模式各相差3w左右功率,实际亮度变化也不是特别明显。
齐全的接口,更多详细内容会边拆解边介绍
外观,接口,标签:



大*参考小**:

投影机镜头:有镜头盖,镜头也没有刮花,好评!


效果图:(投在了壁布上,有花纹及轻微反光,同时手机暗光拍照效果渣渣,实际效果蛮清晰的)此贴主要是拆机,图片量大,使用效果不是主要内容,因此只放一张。

下面开始拆解:(拆螺丝步骤就口述吧:拆掉电池盖,卸下电池,拆掉四角的螺丝和电池仓内的一颗螺丝,就可以打开上盖)

电池如图。三节4000mah电池串联,看起来包装的有些山寨,但质量还是不错的,5年多了没鼓包,还能撑很长时间,充电电流实测1A

打开上盖后可以看到两个黑色喇叭,和两块主板,左边的主板是用于连接外设,电源,输入信号处理,媒体*放播**解码板,右侧的主板是DMD处理板。
有一些空余的接口,用于调试和功能扩展。做工还算可以,没有出现各种的胶带胶布。
左侧解码板和山水X6的机器一样,就是多一个接口少一个接口而已。
整个机器上没有一个电解电容,全都是贴片电容(貌似全贴片电容的成本要高不少吧,寿命应该也能高点吧?)

拆掉左侧主板,看到下面还藏了一块主板,是安卓部分的主板。下面先看下拆下的这块主板。

这是拆下的主板的另一面,主要芯片都在这一面,连接外部设备的接口也在这一面。其中一个白色2P的接口是用于连接电池的。主板上的红色标签不是进水检测的贴纸哦,应该是表示某种信息的标签。
下面具体看下上面的芯片:

ITE IT6613E,联阳半导体的3D信号转HDMI处理芯片:
高性能的HDMI发射器,完全兼容接口的1.3接口,兼容1.4a三维和HD CP1.4遵守并向后兼容接口规格。
it6613支持的颜色深度高达36位(12位/颜色),确保了可靠的高质量传输未压缩的视频内容,以及最先进的压缩和压缩的数字音频内容等

HIMAX HX6A28-A,奇景光电的3D视频处理器:
3D倍频芯片解码方案。找不到详细资料,总之就是和3D显示有关的一颗芯片。

MSTAR MST6E182XDT,晨星半导体的电视芯片方案

TI TPA2017D2,德州仪器的带有SmartGainTM、AGC/DRC的2.8 W/CH立体D类音频放大器


没拍清楚,实在看不出来,也没找到,大概是个声音处理的?这个先这样吧,有机会再补充。

安卓部分的主板,就是一个调整了部分功能的电视盒子。
接口看了下,大概是走的HDMI信号,串口通信用作按键控制和遥控器间的通信,供电(系统不联网的话貌似每次开机时间都是8:00)
还有一点就是,投影开机后不论信号源是不是安卓系统,它都会随投影一同开启(关投影的话安卓部分就是直接断电了,对系统或多或少有影响吧,好处也有,就是切换到安卓系统无需等待)

安卓部分的主板背面
运存芯片是SKhynix H5TQ4G83AFR-PBC*4片
单片参数:海力士ddr3,1.5v,512MB,8位,1600频率,四片组成2GB,32位的内存,参考资料
如下图

存储芯片是SKhynix H27UCG8T2BTR,海力士8GB,MLC闪存,1CE(估计这就是卡顿的元凶了,1ce的闪存,在电视盒子大量缓存文件下,能快到哪里去呢?速度肯定就不如用EMMC闪存的机器快啊,况且现在的EMMC大部分都支持slc模拟,短时间的零散文件读写轻轻松松)


CPU:Rockchip RK3188,瑞芯微的四核处理器,这个不是RK3188-T的阉割版。这个芯片作为电视盒子用,搭配投影已经是完全足够的了。
四核Cortex-A9 1.6GHZ,带有单独的Neor和FPU协处理器;
四核GPU,Mali-400 MP4 GPU, 频率高达600Mhz、支持双屏显示,完美支持2048×1536分辨率;
有线网卡: REALTEK RTL8201F,瑞昱品牌网卡,是单芯片/单端口10/100Mbps以太网PHY收发器
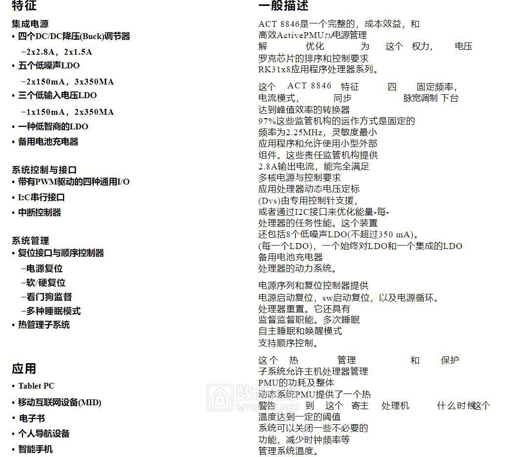
电源IC:ACTIVE 8846QM,美国技领半导体推出的一款性能优异的电源管理芯片


ITE IT66121FN,联阳半导体SDI转HDMI视频解码芯片,其支持HDMI 1.4 3D。
IT66121是一款高性能、低功耗的单通道HDMI发射机,完全符合HDMI 1.3a、HDCP 1.2标准,向后兼容DVI 1.0规范。IT66121还提供HDMI1.4 3D功能,可通过HDMI链路直接显示3D。IT66121 servesto在不影响性能的前提下,为机顶盒、DVD*放播**器和A/V接收器等支持DTV的消费电子产品以及笔记本和台式机等支持DTV的PC产品提供了最具成本效益的HDMI解决方案。

AMPAK AP6330,正基科技网卡模块,双频WiFi+蓝牙。(看电路貌似偷工减料啊!)
AP 6330是一个结合WiFi+BT+FM技术的全面解决方案。该模块符合IEEE802.11 b/g/n标准,可以在802.11n草案中单流实现72.2Mbps的速率,802.11g中指定的54 Mbps,802.11b的11 Mbps连接到无线局域网。集成模块为WiFi提供SDIO接口,为蓝牙FM提供UART/PCM接口。

DMD处理板正面

DMD处理板背面

接口,由上到下分别是ttl视频信号输入,散热扇接口,lvds视频信号接口(未使用,应该是支持lvds信号输入)

DLP DPP6401,德州仪器DLP投影的配套方案的芯片,片内集成64Mb缓存,无需外置缓存


SPANSION S29GL032N90TFI04,飞索半导体的4MB SLC存储芯片(在这里用来存固件的)


MEMSIC D2020U, 美新公司的三轴传感器,用于自动梯形校正(具体资料找不到)
下面是投影光机部分(光机为精密器件,也是整机里最贵的部分,拆解不慎会造成报废,因此未做拆解,图片来自网络中的类似方案机器的拆解)


IPD1261GL,广景的光机模组
DMD显示芯片处有散热片,防止在长时间的大功率光源的照射下积累热量而损坏,(投影图像出现雪花点时,为DMD损坏的表现,不是光路脏造成的,DMD理论寿命很长,但实际使用中会因为散热设计不合理等散热问题,芯片过热而损坏)
光机模组资料如图:


散热器,两个热管,蓝色光源单独一根热管,绿色和红色光源共用另一根。


拆开光路的盖子及led光源,内部的滤镜和透镜等和高亮板是相同的,透镜为树脂材质,不耐高温因此高亮板常会出现偏色,透镜烧焦问题,而这个机器的低亮度的就不会有这些问题。

低亮度版的led光源,是单芯片的,高亮版光机为双芯片(从左到右依次为红,绿,蓝)

光机分解图


这就是DMD芯片了,就是DLP投影的显示核心,光机中最贵的芯片。
该机器使用的芯片型号为1191-403BC,对应官方型号为DLP4500,是912*1140个物理菱形微镜通过抖动方式达到1280*800分辨率的(没错,912对应1280,1140对应800),实际效果比方形像素的1280*800效果要差些,但不看文字的情况下感觉不到多少差别的。


DMD器件是DLP的基础,一个DMD可被简单描述成为一个半导体光开关,50~130万个微镜片聚集在CMOS硅基片上。一片微镜片表示一个像素,变换速率为1000次/秒,或更快。每一镜片的尺寸为14μm×14μm(或16μm×16μm),为便于调节其方向与角度,在其下方均设有类似铰链作用的转动装置。
微镜片的转动受控于来自CMOS RAM的数字驱动信号。当数字信号被写入SRAM时,静电会激活地址电极、镜片和轭板(YOKE)以促使铰链装置转动。一旦接收到相应信号,镜片倾斜10°,并随来自SRAM的数字信号而倾斜+12°;如显微镜片处于非投影状态,则被示为“关”,并倾斜-12°。简而言之,DMD的工作原理就是借助微镜装置反射需要的光,同时通过光吸收器吸收不需要的光来实现影像的投影,而其光照方向则是借助静电作用,通过控制微镜片角度来实现的。
通过对每一个镜片下的存储单元以二进制平面信号进行寻址,DMD阵列上的每个镜片以静电方式倾斜为开或关状态。决定每个镜片倾斜在哪个方向上为多长时间的技术被称为脉冲宽度调制(PWM)。镜片可以在一秒内开关1000多次,在这一点上,DLP成为一个简单的光学系统。
通过聚光透镜以及颜色滤波系统后,来自投影灯的光线被直接照射在DMD上。当镜片在开的位置上时,它们通过投影透镜将光反射到屏幕上形成一个数字的方形像素投影图像。当 DMD 座板、投影灯、色轮和投影镜头协同工作时,这些翻动的镜面就能够一同将图像反射到演示墙面、电影屏幕或电视机屏幕上。
技术优点 1.DMD可以提供1670万种颜色和256段灰度层次,从而确保DLP投影机可投影的活动影像画面色彩艳丽的细腻、自然逼真。
2.DMD最多可内置2048×1152阵列,每个元件约可产生230万个镜面,这种DMD已有能力制成真正的高清晰度电视。
抹去图象中的缺陷
1.DMD微镜器件非凡的快速开关速度与双脉冲宽度调制的一种精确的图像颜色和灰度复制技术相结合,使图像可以随着窗口的刷新而更加清晰,通过增强对比度,描绘边界线以及分离单个颜色而将图像中的缺陷抹去。
“纱门”效应
1.在许多LCD投影图像中,我们会看到当一个图像尺寸增加时,LCD图像中的缝隙将变得更大,而在DLP投影机中则不会出现这样的情况,DMD镜面的大小和形状决定了这一切。每个镜片90%的面积动态地反射光线以生成一个投影图像,由于一个镜头与另一个镜头之间是如此的接近,所以图像看起来没有缝隙。DMD镜片体积微小,每一侧边的长度为16微米,相邻镜头之间的缝隙小于1微米。镜头是方形的,所以每一个镜片显示的内容要比实际图像更多。再加上当分辨率增加时大小及间距仍保持一致,因此无论分辨率如何变化,图像始终能够保持很高的清晰度。
与光亮并存
许多观众经常会希望在观看投影时保持亮度或打开窗帘,与传统投影机相比,DLP投影机将更多的光线打到屏幕上,这也有赖于DLP本身的技术特点。DMD的强反射表面通过消除光路上的障碍以及将更多的光线反射到屏幕上,而最大化地利用了投影机的光源。DLP技术依据图像的内容对图像进行反射,DLP的光源有两种工作方式,或者通过一个透镜打到屏幕上,或者直接进入一个吸光器。更为有利的是,基于DLP技术的投影机的亮度是随着分辨率的增加而增加的。在如XGA和SXGA等更高分辨率的情况下,DMD提供更多的反射面积,如此一来就可以更为有效地利用灯光的亮度。
图像逼真自然
DLP不仅仅是简单地投影图像,它还对它们进行了复制。在它的处理过程中,首先将源图像数字化为8到10位每色的灰度图像。然后,这些二进制图像输入进DMD,在那里它们与来自光源并经过仔细过滤的彩色光相结合。这些图像离开DMD后就成像到屏幕上,保持了源图像所有的光亮和微妙之处。DLP的色彩过滤过程控制了投影图像的色彩纯度,此技术的数字化控制支持无限次的色彩复制,并确保了原始图像栩栩如生地再现。随着其它显示技术及摄影技术的出现,DLP使得那些无生命的图像拥有了逼真的色彩。数字色彩的再现保证了图像与真实物质的还原性,而且没有发亮的斑点或其它投影机典型的冲失现象。
可靠性高
DMD不仅通过了所有的标准半导体资格测试,系统制造非常严格,需要经过一连串的测试,所有元件均经过挑选证实可靠才能用作制造数码电子部分驱动DMD,而且还证明了在模拟操作环境中,它的生命期超过10万个小时。测试证明,DMD可以进行超过1700万亿次循环无故障运行,这相当于投影机的实际使用时间超过1995年。其它测试结果显示,DMD在超过11万个电力周期和11000个温度周期下无故障,以确保在需求较大的应用领域中提供30年以上的可靠运行期。
可移动性
根据一般应用需求来看,一个单片DMD就可以实现大小、重量和亮度的统一,大部分的家用或商用DLP投影机都采用了单片结构,而更高级的三片结构一般只应用在数字影院或高端领域,因此,用户可以得到一个更小、更亮、更易于携带而且足以提供出*图色**像质量的系统DLP技术是全数字底层结构,具有最少的信号噪音。
技术缺点 DLP本身几乎没有什么问题,但是它们比多晶硅面板更贵。当你仔细观察屏幕上移动的点的时候,(尤其是在黑色背景上的白点),你会发现采用逐场过滤方式的图像将会分解为不同的颜色。使用投影机时,电机带动色轮旋转时会发出一定的噪音。
单片式DLP投影机可能会出现“彩虹效应”,具体表现是色彩被简单地分离出明显的红、绿和蓝三种单色,看起来像雨后彩虹一样。这是由于用一个旋转色轮来调制图像色彩而产生的,同时因为有些人的视觉系统特别灵敏,能察觉出一种彩色转换到另一种彩色的过程,而不是像大多数人那样靠视觉暂留现象把几种单色混合成新的色彩。除了某些用户能把色彩分离出来,还有些用户可能因为色彩的迅速变化,而产生眼睛胀痛和头痛的情况。而LCD投影机和三片式DLP投影机都不会有这种现象,它们在物理结构上就是把三个固定的红、绿、蓝图像叠加而成。
这一问题对不同的人,作用是不一样的。某些人能看出彩虹效应,甚至严重到画面几乎不能看。有些人只是偶尔会看到彩虹痕迹,远没到无法欣赏画面的程度。对于后者来说,DLP的这一缺点就没有实用上的影响。更幸运的是大多数人既看不出彩虹痕迹,也不会被眼胀、头痛所困惑。请想想如果人人都能在DLP投影机上看到彩虹效应,DLP投影机也就失去了存在的机会。
但不管怎样彩虹效应总是一个问题。德州仪器公司和用DLP技术制造投影机的厂商还是在尽力解决这一问题。第一代DLP投影机色轮每秒旋转60次,相当于帧频60Hz,或每分钟3600转。在色轮中,红、绿、蓝像素各一段,所以,每种颜色每秒刷新也是60次。这种第一代产品称为“1X”转速。
第一代产品还有少数人能看到彩虹效应,改进的第二代产品的色轮转速上升到2X,即120Hz和7200RPM,能看到彩虹效应的人就更少了。
很多专为家庭影院市场设计的DLP投影机用六段色轮、色轮转一圈出现两次红、绿、蓝,且色轮又以120Hz或7200RPM旋转,这样在商业上就称之为4X转速。不断提高色彩刷新速度,看得出彩虹效应的人数也就愈来愈少。
其他硬件:


两个喇叭,每个喇叭由3w的喇叭+被动低音振膜组成,两个喇叭组成立体声,音质在微投影产品里算中上等的了。


led光源的散热扇,型号DFB502012H,1.8W功率不算低了,使用中只有一个速度,转速高,因此噪声还是有的,不算大,可以接受。全文结束
谢谢观看!
关注数码之家网浏览更多精彩资讯、拆机图文DIY
技术交流请联系原作者
作者:拿糖糖换媳妇
本文来源:数码之家