前段时间家长们一直在问小孙老师:
是不是民办学校都要转为公办了?要是真这样的话可太好了,我家娃也可以享受到XX学校的教育资源了!

家长们想得真的特别美好,可是希望越大失望越大。北师大常附改名字的消息一下子把各位家长拉回现实,这所公参民学校更名为常州市钟楼昕弘实验学校,仍是九年一贯制民办学校。

此时很多家长就会有疑问了:
不是说好了公参民学校都要转为公办的嘛?为什么北师大常附换了个名字却还是民办学校呢?
看来家长们对于政策似乎是有什么误会,小孙老师整理了一下全面规范“公参民”学校指导意见中大家忽视的地方!

说了半天公参民,各位家长真的知道“公参民”学校是怎么定义的吗?
01
什么是“公参民”
- 公办学校单独举办的义务教育学校;
- 公办学校与地方政府及相关机构(含具有财政经常性经费关系的其他单位、政府国有投资平台、政府发起设立的基金会、国有企业等,下同)合作举办的义务教育学校;
- 公办学校与其他社会组织、个人合作举办(含公办学校以品牌、管理等无形资产参与办学)的义务教育学校。
接着我们要了解一下家长们所认为的公参民学校转为公办是在哪些情况下才会发生的。
01
“公参民”学校可转为公办学校的四种情形
- 公办学校单独举办或者公办学校与其他公有主体合作举办的“公参民”学校,应转为公办学校
- 公办学校与其他社会组织、个人合作举办的“公参民”学校,经协商一致且条件成熟的,可以转为公办学校
- 既有居住社区配套建设的“公参民”学校,在条件允许的情况下转为公办学校,也可通过政府购买服务方式提供学位、继续办学
- 公办学校与其他社会组织、个人合作举办的“公参民”学校,不符合 “六独立” 要求且难以整改到位的,可视情况转为公办学校或终止办学
那为什么北师大常附改个名字之后就能继续民办办学呢?看完下面几种情况,家长们欲哭无泪。
02
“公参民”学校可继续办民办学校的两种情形
- 由公办学校与其他社会组织、个人合作举办的“公参民”学校,办学条件符合 “六独立” 要求,可继续办民办学校
- 办学条件不符合 “六独立” 要求,但限期可整改到位的,也可继续办民办学校
细心的家长肯定会问,上面频繁提到的 “六独立” 到底是什么,看来“公参民”转公办的关键就在这里!
什么是民办学校“六独立”
六独立指:教师独立、财务独立、招生独立、办学独立、教学独立以及行政独立。
- 教师独立: 公办学校和私立学校不得共用教师,如果私立学校的在职教师同时是公办学校的老师,那么就判定为违规。如某些由公立学校投资创办的“复读学校”,在被取缔的范围内。
- 财务独立: 公办学校的资本不能参与到私立学校中去,私立学校要自筹资金,做到财务独立。
- 招生独立: 私立学校不得借用公办学校的名义和渠道去招生,不能让学生和家长对你的公私性质产生混淆。
- 办学独立: 实力学校要自主办学,公立学校不得参与进来。
- 行政独立: 就是说学校的管理人员以及管理模式需要独立,不能通过公立学校去管理私立学校。如某个知名高中,在其他各地开办的私立学校,这样的学校也在整改范围内。
- 教学独立: 私立学校自主的教学与研究。
其实,全国各地有很多公参民学校掀起了改名热潮,不懂的人还在期待这些学校转为公办;行家已经在研究摇号中签率了!
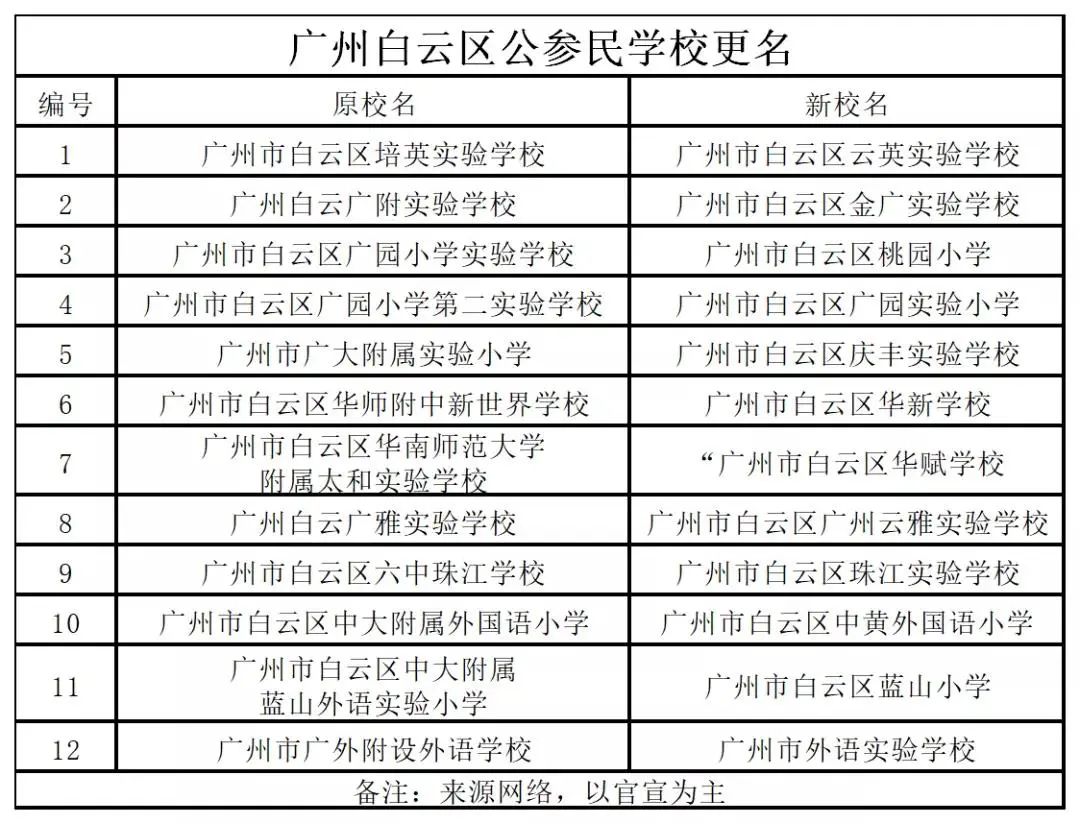
广州白云区12所公参民学校更名

西安、咸阳部分学校已经开始调整
1、西工大启迪中学改名为咸阳启迪中学

2、陕师大金泰丝路花城学校改名为秦都区丝路花城小学

3、陕西科技大学强华学校更名为咸阳强华学校

成都一所学校更改校名,改为纯民办

声明:以上消息均来源于网络,如有不实请联系删除
就目前而言,民校都是改名为主,还没有出现有学校转为公办、以及学校的办学理念、师资力量等改变的情况,另外家长们比较关心的成员校的身份也还没有发生变化,具体之后会不会变,只有静观其变。