
人无信不可立, 企业无信该如何生存?
郑州楼市遇冷
近两年,关于全国楼市的宏观调控政策较为频繁,在“房子是用来住的,不是用来炒的”的主题定调下,郑州的房地产市场出现明显降温,并迎来阵痛期。
据郑州市房管局数据显示,10月份全市商品住宅销售13926套,环比下降26%,同比去年10月下降49%,新房销量遭遇断崖式下跌。另据相关平台监测数据,自9月份以来,郑州商品房、二手房周成交套数整体呈现下滑趋势。

房企降价促销逐渐常态化,购房者蠢蠢欲动却又不敢越雷池一步!
然而,近来郑州市关于房地产楼市方面的消息频出,对郑州楼市的刺激利好不断。
先是,12月4日公布:郑州将调整公积金住房*款贷**政策,*款贷**额度从原来最高60万元,调整至80万元,并在2020年1月1日起正式实施。
随后,12月11日公布:自即日起,郑州放宽落户条件,在2017年户籍制度改革的基础上,在郑州市中心城区持居住证满1年、参加城镇社会保险满6个月或者租赁住房满1年的均可在郑州落户!而此前的限制条件:在城镇就业居住5年以上、参加城镇保险满2年且中间中断时间不超过6个月。
以上两项政策的确为郑州市住房刚需者、广大职工提供了购房福利,不过这也从侧面说明郑州楼市低迷、处于“寒冬期”的现状,那么,这两项政策的出台能否提振郑州楼市并带来“小阳春”呢?
未必。
一方面是郑州楼市“房多人少”的寒冬,另方一面是大大小小的房企们对社会契约精神的*渎亵**与漠视,置法律法规于不顾,违约失信,玩弄购房者于股掌之间,让业主欲哭无泪甚至“无家可归”,却又不能够偿还业主们应有的公道!那么,又有谁来可为他们做主呢?
郑州融创城“无底线”营销
12月10日晚,即郑州放宽落户条件前一天晚上。一条爆炸性消息让整个郑州楼市沸腾起来。郑州融创城新推房源预期开盘价10000+的消息在朋友圈迅速扩散,与周边项目15000的均价形成的巨大价差。瞬间抽走了管南乃至整个南区的买房客群。
霎时间,各大媒体纷纷报道,融创城售楼部更是人满为患,更有人在那顾不上吃饭、凌晨排队购房。
而紧接着,一张微信群聊截图,更将融创推向舆论高潮,引来广大人士口诛笔讨,行业一片谩骂。

12月11日,融创中原微信号虽然发布了“澄清声明”,但融创“无底线”营销的声誉已深入人心,一部分人并不买账,融创的作为不仅是对购房者的不负责、地域性歧视,更是恶劣卑鄙的营销手段!

如果说“无底线”营销令人发指,那么下面这家房企将挑战忍耐的极限!
郑州众安置业:违规违约,让业主买单
根据几天前,河南都市频道在媒体公布视频,郑州众安置业(原开元盛世)业主说:“说涨价就涨价,没有理由没有原因。(开发商)我们就要毁约,我们不给你们了。2014年时没有限购,现在这点钱又该到哪里去买房子呢?”


另一业主表示:“2014年交了十万,一共是十一万。当时是3890元/平方米,现在给我涨到8000元/平方米,不装修是6980元/平方米。说是2016年交房,到2016年却不交房。”
还有业主表示:“不但不包赔我们损失,现在还给我们涨价。”
而郑州众安置业却以成本上涨搪塞其没有按期交房的事实,狡辩之前销售不是同一地块,更是明目张胆声称在没有预售之前是违规的。正如记者反问“把法律当作儿戏了”!


业主2014年购房,本该在2016年交房,众安置业却没有兑现,这是违约;成本上涨是现在的事情,而购房合同签订则是在几年前,两者毫无牵涉,这么不合乎逻辑的荒唐借口某企竟然也能想得出来!
郑州楼市失信乱象
河南宏光房地产于2007年开发郑东新区龙湖地区奥林匹克公园项目以不到3800元/平方米的价格预售房款超1亿,拖了12年却未交房,现以20000元/平方米的价格涨价超5倍,令业主苦不堪言!
至今处于烂尾状态的豫森城,2014年就无证预售,自2015年以来多次被列为失信人,无证不全,资金断裂,迟迟不能交房,让数百家业主“无家可归”!
郑州盛世港湾开发商破产,建筑商封楼3年,业主拿不到房又该何去何从?
今年4月份,郑州祝福红城四期16号楼的业主反映,房子本该在2018年6月30日交房。可延期了三次后,最终,开发商承诺,这栋楼将会在2019年5月31日交房,延期交房时间达11个月。而开发商只赔付了业主们前4个月的违约金,就没再赔付。

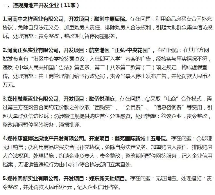
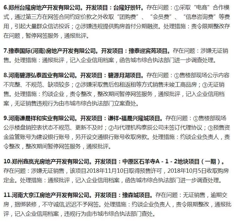
除以上房产企业违约失信乱象之外,郑州房管局此前还公布了部分违规房企:


郑州市房管局公布
目前来看,郑州乃至整个河南省的房地产市场调控大多为限购、限贷、限价等临时政策,并未形成切实可行的长效机制,“因城施策、一城一策”的方针并未有效落实。
其实,不仅仅在河南郑州存在违约失信、漠视社会契约精神的房产企业,全国范围内的房企均有此类现象。
在社会经济趋缓、融资杠杆不断收紧的大背景下,不可忽视的事实是,遭遇资金和债务问题、融资困难的房地产企业,正在面临着一轮巨大的洗牌潮,越来越多的房企可能在这一轮洗牌中淘汰出局。房地产行业的马太效应越来越强。
据人民法院公告网显示,自2019年1月1日至12月9日,房地产开放商的破产数量已经高达480家,平均每天就有1.4家房地产企业倒地破产,可窥见房产行业洗牌的“残酷程度”。
在前天结束的中央经济工作会议,再次强调了“坚持房子是用来住的、不是用来炒的定位”。如今已是第四次重申!有专家指出在“稳地价、稳房价、稳预期”要求下,明年政策不会刺激房地产。
目前河南已有20多家房企宣告破产,那么接下来会是谁呢?违背社会契约精神而幸存的房企们又能撑多久?走多远呢?

声明:本文内容和图片来源于网络,仅供分享,不作商业用途。如有侵权,请联系及时删除。
撰文/编辑:木易