又有两种处方药被要求修订说明书!

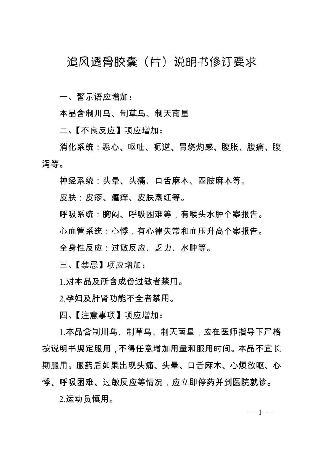
10月29日,国家药监局发布公告称,根据药品不良反应评估结果,为进一步保障公众用药安全,决定对追风透骨制剂(胶囊剂、片剂、丸剂)和蒲地蓝消炎制剂(片剂、胶囊剂、口服液)处方药说明书增加警示语,并对【不良反应】、【禁忌】和【注意事项】项进行修订。
公告要求,所有追风透骨制剂和蒲地蓝消炎制剂处方药生产企业均应依据《药品注册管理办法》等有关规定,按照相应说明书修订要求,提出修订说明书的补充申请,于2018年12月31日前报省级药品监管部门备案。
修订内容涉及药品标签的,应当一并进行修订;说明书及标签其他内容应当与原批准内容一致。在补充申请备案后6个月内对已出厂的药品说明书及标签予以更换。
临床医师应当仔细阅读上述药品说明书的修订内容,在选择用药时,应当根据新修订说明书进行充分的效益/风险分析。
上述药品为处方药,患者应严格遵医嘱用药,用药前应当仔细阅读上述药品说明书。

蒲地蓝孕妇慎用
资料显示,蒲地蓝具有清热解毒、抗炎消肿及抗菌、抗病毒的作用,临床上主要用于疖肿、腮腺炎、咽炎、扁桃体炎等。
其主要成分是蒲公英、板蓝根、苦地丁、黄芩等。蒲地蓝消炎制剂包括片剂、口服液、胶囊等。
据CFDA南方医药经济研究所的临床用药监测报告,蒲地蓝消炎通用名产品在2016年全国公立医院清热解毒中成药市场占有率为8.40%,排名第四。
此前,蒲地蓝消炎制剂的不良反应一栏为:“尚不明确”。
此次修订要求,蒲地蓝消炎制剂不良反应项应包括:恶心、呕吐、腹胀、腹痛、腹泻、乏力、头晕等;皮疹、瘙痒等过敏反应。

追风透骨胶囊(片)运动员慎用
资料显示,追风透骨胶囊具有通经络,祛风湿,镇痛祛寒之功效,临床上主要用于风寒湿痹,四肢痹痛,神经麻痹,手足麻木。
其主要成分是制川乌、香附(制)、川芎、麻黄、制草乌、秦艽、当归、赤小豆、羌活、赤芍、细辛等24味。
此前,追风透骨胶囊的不良反应一栏为:“尚不明确”。
此次修订要求,追风透骨胶囊的不良反应项,应增加恶心、呕吐、头晕、头痛等诸多项不良反应。
此次修订指出,本品含制川乌、制草乌、制天南星,应在医师指导下严格按说明书规定服用,不得任意增加用量和服用时间。本品不宜长期服用。服药后如果出现头痛、头晕、口舌麻木、心烦欲呕、心悸、呼吸困难、过敏反应等情况,应立即停药并到医院就诊。
此次修订强调,运动员应慎用追风透骨胶囊(片)。

追风透骨丸肝肾功能不全者慎用
资料显示,追风透骨丸具有祛风除湿,通经活络,散寒止痛之功效,临床上主要用于风寒湿痹,肢节疼痛,肢体麻木。
其主要成分是制川乌,白芷,制草乌,香附(制),甘草,白术(炒),没药(制),麻黄,川芎,乳香(制),秦艽,地龙,当归,茯苓,赤小豆,羌活,天麻,赤芍,细辛,防风,天南星(制),桂枝,甘松。
此前,追风透骨丸的不良反应一栏为:“尚不明确”。
此次修订要求,追风透骨丸的不良反应项,应增加恶心、呕吐、头晕、头痛等诸多项不良反应。
此次修订指出,本品含制川乌、制草乌、制天南星,应在医师指导下严格按说明书规定服用,不得任意增加用量和服用时间。本品不宜长期服用。服药后如果出现头痛、头晕、口舌麻木、心烦欲呕、心悸、呼吸困难、过敏反应等情况,应立即停药并到医院就诊。
此次修订强调,肝肾功能不全者慎用追风透骨丸。
附:
蒲地蓝消炎制剂处方药说明书修订要求:

追风透骨胶囊(片)说明书修订要求:

追风透骨丸说明书修订要求:
