贵州国企招聘网(gz.jinrongren.net/yhzp/)为考生整理国企招聘备考策略,帮助考生及时了解校招,及时备考!贵州国企交流裙734511674,考生可关注贵州国企招聘考试(gzgqzpks),随时掌握招聘动态及备考干货!

华润水泥控股有限公司(香港联合交易所股份代码:1313.HK)成立于2003年,为华润(集团)有限公司的全资子公司,是国家重点支持的大型水泥企业集团之一。
截至2016年,华润水泥业务覆盖广东、广西、福建、海南、山西、云南、贵州、内蒙古及港澳等地区,公司透过控股及参股企业, 在全国的熟料、水泥及商品混凝土年产能分别达到7290万吨、10060万吨及3850万立方米,水泥、商品混凝土产能位居全国前列。
华润水泥(安顺)有限公司
华润水泥(安顺)有限公司成立于2013年4月, 公司位于安顺市西秀区轿子山镇袁家屯村,距安轿公路800m,距高速公路进口约8km,距离安顺市区12km,交通优越,运输便捷。
公司规划建设一条日产4500吨熟料生产线、年产200万吨水泥磨。熟料生产线预计于2018年底点火,设计年产熟料150万吨;配套建设一组9兆瓦纯低温余热发电机组。
公司目前正处于建设阶段,能为各专业人才提供较好的发展空间。
顽石百炼,终成青泥之色,加入我们,让我们一起见证华润的壮大与发展,让我们与您携手,共创未来。
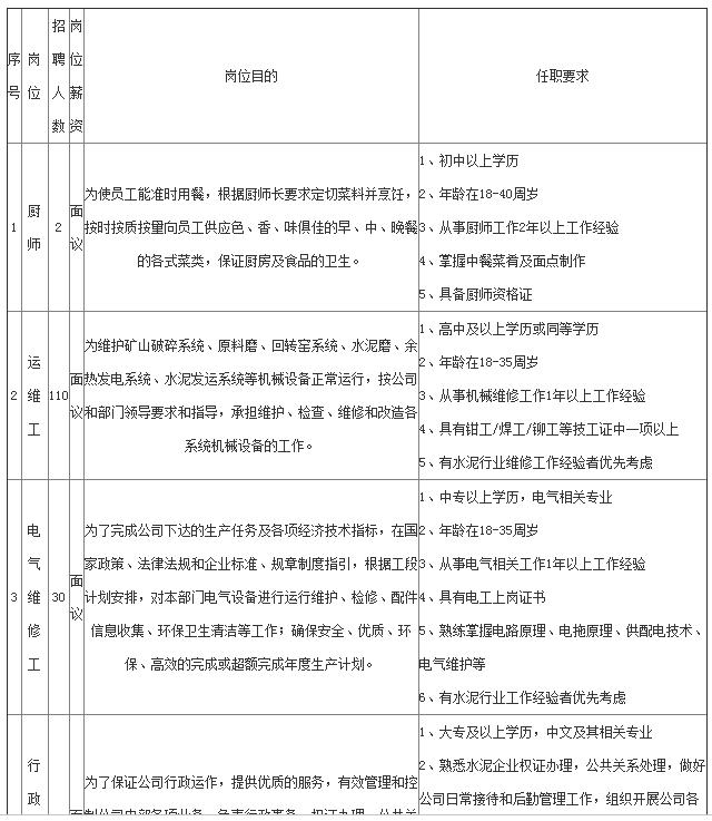
华润水泥(安顺)有限公司2017-18年招聘需求计划

部分岗位截图
想要报名的童鞋可以关注:gzgqzpks,每天发布新公告!
声明:文章来源于网络,仅供个人研究学习,不涉及商业盈利目的,如有侵权请及时联系删除,观点仅代表作者本人,不代表贵州中公金融人立场。