前YY主播白浩跳槽到*牙虎**,算是走了一步“大错特错”的棋。
车子房子都没了,还花掉800多万,如今因违约还身负数百万赔偿金外债。

从他“交错朋友”再到违约官司停播多次,以及“好兄弟”赵佳俊又对他发难,白浩在*牙虎**的直播之路可以说走得一点都不平坦。

白浩之所以去*牙虎**,不少粉丝也是心知肚明,并不是他有“多强大”,而是“拉”了混不下去了。
如今 白浩因为和YY的违约官司,要赔付巨额赔偿金 。
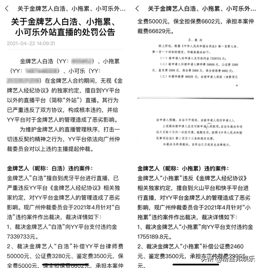
4月22日,YY直播平台发布关于金牌艺人白浩、小拖累、小可乐外站直播的处罚公告。

其中,金牌艺人”白浩“擅自到*牙虎**平台进行直播,已严重违反YY平台《金牌艺人经纪协议》相关独家约定。
广州仲裁委员会于2021年4月针对“白浩”违约案件作出裁决。

“白浩”向YY平台支付 违约金7339733元 ,补偿YY平台律师费50000元、公证费3280元、鉴定费3500元,保全费5000元,保全担保费6602元,承担本案仲裁费66629元。
白浩赔付共计约750万,并且要求在裁决书送达之日, 十日内一次性付清 。

今年2月,白浩在直播间痛哭流涕,因为违约官司停播许久的他,事情终于让青蛙哥给解决了。
他还兴高采烈地在直播间放了烟花,庆祝“白子活过来了”。
之后举办了一场隆重的生日会庆典,透露自己的官司应该没啥大问题,他和沈曼都能大概率地留在*牙虎**。

谁知,之后 沈曼和YY的违约官司一审判决下来了,高达9850万的违约金 。
合同是自己签的,不履行合同赔偿也是顺理成章的事情。

近日白浩去广州见了青蛙哥谈违约官司的事情之后,回来把“锅”甩给了一位女运营。
本以为 青蛙哥能帮白浩解决官司问题,法院裁决结果下来也是直接打脸了 。
白浩表示该女运营当初“忽悠”他来*牙虎**,说什么最多300万违约赔偿,如今新的仲裁结果下来了,自己赔偿YY的违约金被“超级加倍”。

白浩明确表态,官司继续打接着上诉。
就算自己卖掉酒吧、门市等固定资产也要把官司打到底,打到倾家荡产也在所不惜。
除此之外,白浩还对YY的违约金算法极为不满,还扬言要联系媒体曝光。
违约在先,法院都已经判决,白浩犯错在先,找任何人应该都没啥用了 。
许多网友说白浩不但交错朋友,还交错“运营”。

他认为自己来*牙虎**后面对这样的境遇,完全是因为轻信了这位女运营人员的话。
在白浩“甩锅”女运营之后,前华星公会女运营(已离职)在朋友圈回应了此事。

该前华星运营人员主要回应了几个事情:
1、华星当时已支付100万签约费并无拖欠
2、公会和*牙虎**谈的300万流水兜底,并没有达标
3、白浩被冻结后台无法提现,是在自己离职之后
4、白浩官司赔偿比预期大,之前*牙虎**和公会都做过预估赔付( 除了华星给的100万,剩下的650万都要自己掏 )
5、任职期间, 并无任何故意欺瞒主播行为

除此之外,该女运营表示在职期间任何人找她帮忙都会热心帮助,还帮过赵佳俊3次。
小象赵佳俊之前也因为违约YY的官司停播,估计也是几百万少不了。
很多主播跳槽责怪平台,并不从自己身上找原因。
目前还坚守在YY的一些大主播,小洲、李先生、毕加索、阿哲、文儿等,谁不是一个月几百万的净收入。

其实像白浩这种跳槽去外站的主播,想要平台“兜底”也是有条件的。
真能兜底的也是极个别主播, *牙虎**也不会亏钱给不挣钱的主播兜底 。
要么是直播礼物流水要么是人气,不管白浩是不是被“忽悠”他这步棋还是得不偿失。
看来,不尊重合约契约精神的代价还是挺大的!