前两天,因为我妈发烧,没办法在家帮我带娃,所以请了两天年假,自己回家带娃。
然后吧,在这2天中,我不仅觉得带娃很累、很烦人,而且还感觉是生了一个碎钞机,从出生起,每天都得花钱,各种花钱......
比如,出生前,你得准备各种东西:待产包,小孩衣服,纸尿裤等等。
出生后呢,我们家小孩因为是早产,然后一生下来就住保温箱,一天1300元左右,住了10天,13000元就没了,还报销不了!(因为我们不是广州户口)。

| 医院的保温箱
出院后,什么包布呀、衣服裤子呀、各种玩具呀、婴儿专用洗澡盆、学坐立的凳子、推车、帽子、婴儿床,各种补钙补维生素的药,擦脸擦身子的膏呀,反正啥都要买,哪哪儿都是钱......
关键是这还没开始上学呢,等长大一点,到了上学的年纪后,估计更是花钱的兜兜(四川话)。

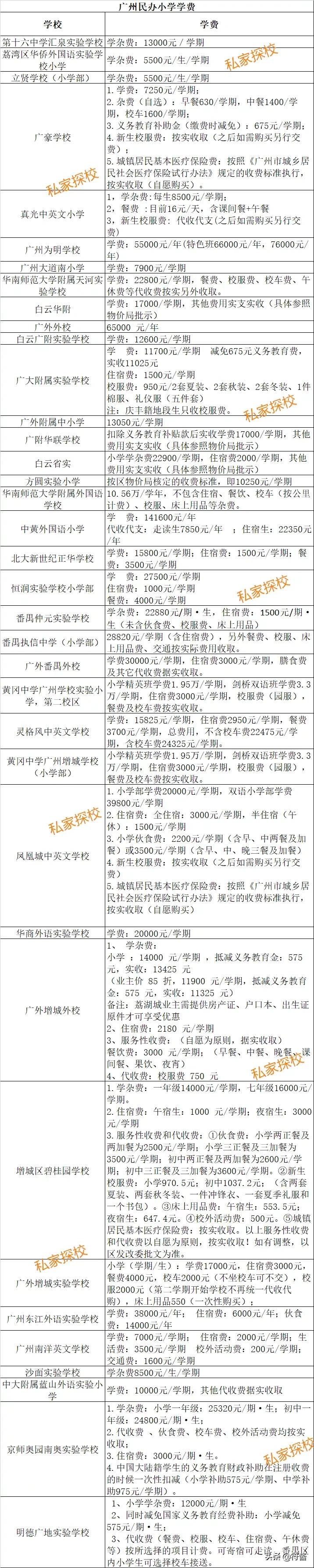
尤其是近两天,当我看到@私家探校和@广州幼升小百科整理的广州各大学校学费榜单后,更是吓得头发掉了不少。原本我这人吧,头发就没有几根,看样子再过两年,怕是稀疏到每根头发都能叫上名字啊?

话不多说,我们一起来看看,广州各大民办小学和初中,一年学费到底要收多少钱。
广州21所民办小学学费一览
注:以下收费信息均来自2020年校方招生简章,如有错误,欢迎留言指出~素材整合于公众号:广州幼升小百科。
华南理工大学附属实验学校:17910元/年
华南理工大学在职在编教职工(含新机制、聘用制)子女免收学费;其他校服费、午餐费等代收费。
在册教职工(含离退休)的孙辈、合同工子女学费标准:17910元/年,其他校服费、午餐费等代收费。
番禺执信中小学:28820元/学期
根据广州市番禺区番发改价格函[2018]122号文件收费规定,经学校研究:小学每学期28820元(含住宿费)。另外餐费、校服、床上用品费、交通按实际费用收取。
番禺仲元实验:22880元/学期
小学一年级学杂费:22880元/期·生,住宿费:1500元/期·生(未含伙食费、校服费、床上用品费)。
注:义务教育财政补助在注册收费的时候一次性扣减。
广外附设番禺外国语学校:30000元/学期
学费30000元/学期,住宿费3000元/学期,膳食费及其他代收费据时收取。
番禺区北大新世纪正华学校:15800元/学期
学费:15800元(已扣除义务教育补贴)
住宿费:1500元(走读生午休500元)
餐费:3500元
其他费用:校服费、研学费、校园卡工本费等代收费据实收取。
广外外校:65000元/年
广外附小:13050元/学期
白云华附:17000元/学期
小学学费17000元/学期,其他费用实支实收(具体参照物价局批示)
广州市白云区龙兴小学:9800元/学期
学费:9800元/学期,其他费用(校服、餐费、床上用品费、交通费)实支实收(具体参照物价局批示)
广外增城外校:14000元/学期
学杂费:
小学 :14000元/学期 ,抵减义务教育金:575元,实收:13425元
(业主价85折,11900元/学期,抵减义务教育金:575元,实收:11325元)
备注:荔湖城业主需提供房产证、户口本、出生证原件才可享受优惠
住宿费:2180元/学期
服务性收费:(自愿为原则,据实收取)
餐饮费:3000元/学期;(早餐、中餐、晚餐、课间餐、果饮、夜宵)
代收费:校服费 750元
恒润实验学校:27500元/学期
学费:27500元
住宿费:1000元
餐费:4000元
其他费用:校服费、春秋游费、校讯通费等代收费按实收取。
华南师范大学附属天河实验学校:22800元/学期
学费:22800元/学期,餐费、校服费、校车费、午休费等代收费按实另外收取。
荔湾区华侨外国语实验学校:5500元/学期
按广州市发展改革委审核标准收费:学杂费5500元/生/学期。(如有变动,以物价部门核定的标准收取)
广州大道南小学:7990元/学期
学费每生每学期7990元(另减免义务教育补助675元/每学期);代收费和服务性收费,参照执行公办学校有关管理规定。
凤凰城中英文学校:20000-39800元/学期
小学部学费20000元/学期,双语小学部学费39800元/学期
住宿费:全住宿:3000元/学期,半住宿(午休):1500元/学期
小学伙食费:2200元/学期(含早、中两餐及加餐)或3500元/学期(含早、中、晚三餐及加餐)
新生校服费:按实收取(之后如需购买另行交费)
城镇居民基本医疗保险费:按照《广州市城乡居民社会医疗保险试行办法》规定的收费标准执行,按实收取(自愿购买)
广州华联外语实验学校:17000元/学期
扣除义务教育补贴款后实收学费17000元/学期,其他费用实支实收(具体参照物价局批示)
真光中英文小学:8500元/学期
学杂费:每生8500元/学期
餐费:目前16元/天,含课间餐和午餐
新生校服费:代收代支(之后如需购买另行交费)
广豪学校:7250元/学期
学费:7250元/学期;
杂费(自选):早餐630/学期,中餐1400/学期,校车1600/学期;
义务教育补助金(缴费时减免):675元/学期;
新生校服费:按实收取(之后如需购买另行交费);
城镇居民基本医疗保险费:按照《广州市城乡居民社会医疗保险试行办法》规定的收费标准执行,按实收取(自愿购买)。
广大附属实验学校:11700元/学期
学费:11700元/学期(减免675元义务教育费,实收11025元)
住宿费:1500元/学期
校服费:950元/2套夏装、2套秋装、2套冬装、1件棉衣、礼仪服(五件套)
庆丰籍地段生只收校服费
中黄外国语小学:141600元/年
学杂费:141600元/年
代收代支:7850元(走读生)/22350元(住宿生)
广外增城实验学校:17000元/学期
学费17000元,住宿费3000元,餐费:4000元,校车2000元(不坐校车可不交),校服2000元(第二学期开始学校不再统一代收代购),床上用品550元(一次性购买)
广州37所民办小学学费一览
注:以下信息均来自校方招生简章,如有错误,欢迎留言指出~素材整合于公众号:私家探校。以下37所民办小学名单和上面21所学校名单,有部分重合。

广州48所民办初中学费一览
注:以下信息除省实天河来自媒体报道,其它来自学校的招生指引或招生简章。如有变化,以学校为准,素材整合于公众号:私家探校,下图为转载内容。

怎么样,看完后你还敢生娃吗?是不是觉得养大一个孩子,实在太难了?