1月7日上午
在龙华区成立三周年之际
一批重大民生、重点产业项目也传来
集中开工的好消息!


1月7日上午,龙华区2020年第一批重大民生、重点产业项目集中开工仪式在龙华街道正通汽车创新服务产业园项目现场举行。

龙华区委书记杜玲出席开工仪式并宣布项目开工,区委副书记、区长王卫,区人大常委会主任谢晓东,区领导张纳沙、马里、韩荡、杨东辉出席活动。

△开工仪式现场
王卫在致辞中表示,龙华区委区政府始终坚持以大投入带动大开发、以大项目推动大发展,三年来集中开工10批次共265个重大项目,总投资超1350亿元,有力撬动全社会固定资产投资超2240亿元,为龙华经济社会发展注入了生机活力和强劲动力。今天集中开工的项目既有科技含量高的产业项目,也有事关长远发展的基础设施项目,还有回应人民群众期盼的民生项目,对进一步优化产业结构、提升城市品质、增进民生福祉具有重要意义。

龙华区2020年第一批集中开工项目
本次集中开工是行政区成立以来投资规模最大的一次项目共30个总投资375亿元2020年计划投资约60亿元包括基础设施类项目21个总投资36.8亿元产业发展类项目6个总投资65.1亿元城市更新类项目3个总投资273亿元
接下来
一起来了解其中的部分项目吧
看看哪个是你最期待的?
产业发展类项目
1、深圳正通汽车创新服务产业园

项目位于龙华街道和平路联创工业园南侧,总用地面积31260平方米,总建筑面积213700平方米,其中:研发用房109500平方米,厂房28000平方米,宿舍19400平方米,食堂1000平方米,商业1000平方米,文化活动室1000平方米,公交首末站1800平方米。项目将打造集汽车车身电子、车载网络、动力控制系统、车载娱乐系统、汽车传感器、自动诊断系统等设备产品技术研发、应用服务解决方案设计与实施为一体的汽车创新服务产业研发基地。
2、深圳永丰源观澜瓷谷创意产业园

项目位于观湖街道,地块西临水丰路,北侧及东侧为丰合路,南侧为现状厂房区域,总用地面积28873平方米,总建筑面积154371平方米,容积率为4.0,其中:厂房面积97884平方米,宿舍面积15553平方米,商业面积1000平方米,公共配套设施面积820平方米。
3、龙华设计产业园(一期)

项目位于民治街道留仙大道与致远北路交界处东北侧,总用地面积约25524平方米,总建筑面积约136807平方米,其中:地下室建筑面积约53607平方米,地上建筑面积83200平方米。主要建设内容包括:5栋产业大楼(A栋16层,B栋14层,C栋14层,D栋6层,会议中心2层)。
4、核电工业园北区新建项目工程

项目位于福城街道福前路核电工业园,分两期开发,一期开发用地面积25349平方米,建设两栋50米高高标准厂房,总建筑面积131200平方米,计容面积66864平方米,地上核增面积4937平方米,地下核增面积59400平方米,停车位650个。
5、大浪商业中心市级夜间经济示范点项目

项目位于大浪街道同胜社区同富裕工业园,总用地面积42436平方米,总建筑面积77012平方米,其中:钢结构面积18574平方米,空中连廊面积9314平方米。包括品牌购物中心、文化综合体、创意街区、儿童城、酒吧街、灯光夜市等复合多元生态。
教育设施类项目
1、长湖学校

项目位于福城街道碧澜路西南侧、规划长湖东路北侧、规划武馆路西侧,总用地面积19995平方米,总建筑面积46778平方米,办学规模为45班/2100学位的九年一贯制学校,其中:小学30班/1350学位,中学15班/750学位。主要建设内容包括:地下室、小学教学楼、中学学楼、实验楼、宿舍楼等。
2、龙翔小学

项目位于民治街道布龙路南侧、民祥路西侧、民安路北侧、金地梅陇镇小区东侧民治中心片区01-03地块,总用地面积21166平方米,总建筑面积44659平方米,规划建设小学48班/2160学位。主要建设内容包括:土方工程、基坑支护工程、主体工程、装饰工程、停车划线及标识标牌工程、电气工程、消防工程、给排水工程、暖通工程、室外工程。
3、龙胜学校

项目位于大浪街道龙胜社区龙胜旧村片区城市更新单元内彭氏祠堂东南侧地块,总用地面积13500平方米,总建筑面积33361平方米,办学规模为36班/1680学位的九年一贯制学校,其中:小学24班/1080学位,中学12班/600学位。主要建设内容包括:综合楼、地下室及操场等。
4、龙华区职业技术学校项目

项目位于观澜街道观光路东侧、观澜高尔夫球会入场道路南侧、观澜高尔夫球会西侧、新城大道北侧地块,总用地面积23200平方米,总建筑面积56330平方米,办学规模为40个班/2000个学位的职业技术学校。主要建设内容包括:综合楼、教学实训楼、学生及教职工宿舍等。
公共安全类项目
1、上塘派出所

项目位于民治街道民塘路与上芬小学路交汇处西北侧,总用地面积3651平方米,总建筑面积24896平方米,其中:地下建筑面积5628平方米,地上建筑面积19269平方米。主要建设内容包括:地下室、办公室、宿舍等。
道路交通类项目
1、龙华大道(观光路-黎泰路)改造工程

项目位于观澜街道,呈南北走向,南起于观光路,北至规划黎泰路,沿线依次与桂香路、樟桂路、桂月路、外环高速、黎光工业路等道路相交,全长约4.1公里,宽45.5-60米,为城市主干道。主要建设内容包括:道路、桥梁、交通、电气、绿化、河道改造、给排水、燃气、综合管廊、管线迁改、水土保持等工程。
产业配套类项目
1、横坑水库西侧产业园场平工程

项目位于观湖街道梅观高速东侧、横坑水库西面、人民路以南、求知东路以北,总占地面积为13.87万平方米,开挖土方1651172立方米,回填土方23541立方米。主要建设内容包括:土石方工程、边坡工程、*破爆**工程、水土保持工程、电力迁改工程等。
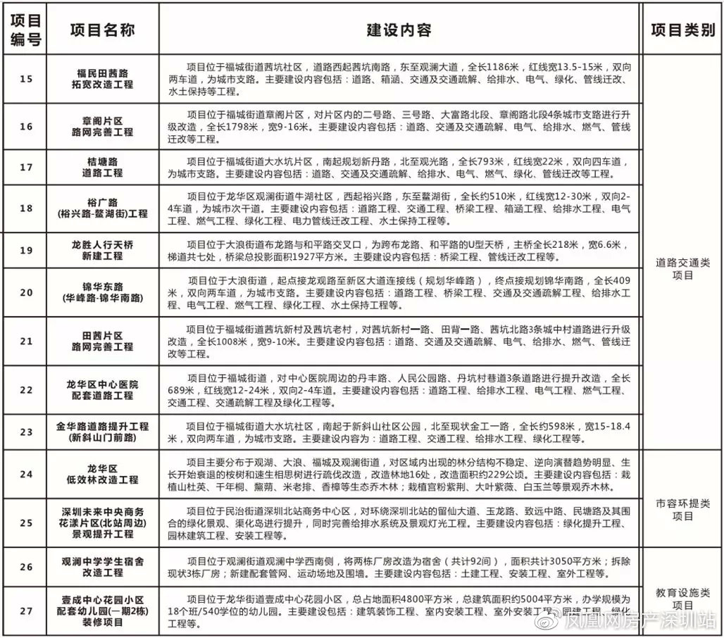
道路交通、市容环提以及教育设施类项目

(点击图片放大查看)
城市更新类项目
1、岳盟工业区城市更新项目

项目位于民治街道建设东路与民塘路交界处东侧,拆除用地面积64974平方米,开发建设用地面积34940平方米,计容积率建筑面积396450平方米,其中住宅196010平方米(含保障性住房68630平方米),商业、办公合计188290平方米,公共配套设施12950平方米(含12班幼儿园3900平方米、公交首末站3300平方米,社区健康服务中心1000平方米,老年人日间照料中心750平方米,文化活动室1000平方米,社区管理用300平方米,社区便民服务站400平方米,增设社区级公共配套用房1500平方米),另配建地下公共充电站700平方米,地下垃圾收集点100平方米。
2、长湖头村城市更新项目

项目位于福城街道观澜大道与碧澜路交汇处西北侧,拆除用地面积71678平方米,开发建设用地面积42342平方米,计容积率建筑面积220090平方米,其中住宅190300平方米(含保障性住房22700平方米),商业24440平方米,公共配套设施5350平方米(9班幼儿园2400平方米、社区居委会150平方米、文化室1500平方米、社区警务室50平方米、社区健康服务中心800平方米、老人日间照料中心450平方米、有线电视分中心80平方米、公共充电站700平方米)。
三年来
龙华区一批批涵盖各领域的大项目开工建设
深刻地改变着龙华区的城市面貌
营商环境与人居幸福指数
让我们拭目以待吧!
希望这些项目能早日建成完工
带给我们生活更多改变~
来源:深圳龙华融媒发布