日前,一家名为“北京汽车制造厂(BAW)”的企业71周年庆典引发关注。在官方宣传中,虽然没有明确其与北京汽车集团的关系,但言语之间都有意地关联北汽集团,蹭北京越野、BJ212的热度。
李代桃僵、移花接木的文字游戏可以说是玩得十分熟练。那么,北京汽车制造厂(BAW))与北京汽车集团之间,到底有什么关系呢?

有渊源,但止于2016年
说起来,北京汽车制造厂(BAW)和北汽集团,还是有着一定渊源的,但这也仅仅限于历史层面。更确切地说,两者的关联止于2016年。现在的二者,已经没有任何关系。

北京汽车制造厂(BAW)与北汽集团都将其历史的开端指向了1958年。这一年,北京汽车制造厂正式诞生,它由当时的北京第一汽车附件厂更名而来。刚成立的北京汽车制造厂就接受国家研制军车的任务,经过努力,成功地打造出日后大名鼎鼎的BJ 212,并在1965年开始生产。可以说,在1973年之前,北京汽车制造厂(BAW)与北汽集团实际上是同一家企业。
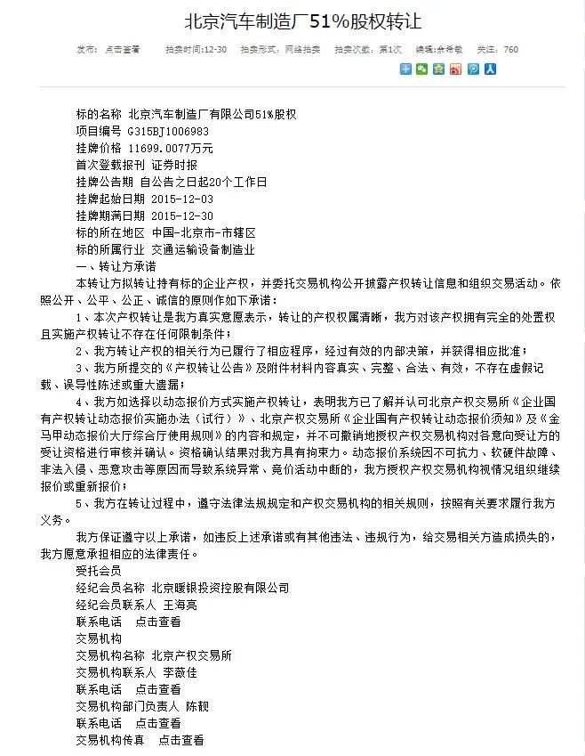
1973年,北京市汽车工业公司(北汽集团前身)成立,两者的关系变为上下级关系。尔后,经过合并重组,2001年,北京汽车制造厂有限公司(简称“北汽有限公司”,BAW)成立。改制后,北京汽车制造厂成为了北汽集团的子公司,北汽集团持有北京汽车制造厂51%的股权。2013年,北京汽车制造厂从北京迁到河北沧州黄骅市。
2015年,应北京国资委的要求,北汽集团将自己所持的北京汽车制造厂股权全部挂牌转让。民营企业北京汽车装配厂全盘接手,它是当时北京汽车制造厂另一个股东。2016年完成工商变更后,北京汽车制造厂彻底脱离北汽集团,成为一家民营企业。

2020年,在经过新一轮股权变更后,低速电动车生产企业山东富路集团控股北京汽车制造厂,拿到一块金字招牌,北京汽车装配厂完全退出。北京汽车制造厂总部也从河北黄骅迁到了山东青岛。至此,北京汽车制造厂彻彻底底地已经成为一家地方私营低速电动车生产企业的下属品牌。
好好造车,文字游戏就别玩了
北京汽车制造厂(BAW)的产品中,BJ212是唯一叫得响的产品。这款车可谓是国内越野车的鼻祖,其列装部队后,累计生产超过200万辆。而这样的光荣其实与现在的北京汽车制造厂没有多大的关系。BJ212根正苗红的归属是北京越野,以及它背后的北汽集团。

1987年,当时的北京汽车制造厂与Jeep品牌母公司ACM成立合资公司北京吉普(后更名为北京越野)。BJ212同时在北京汽车制造厂与北京吉普生产。而后,当北京汽车制造厂脱离北汽集团后,也带上了这款车的生产资质。于是,也就有了之后的事情。

在71周年庆典上,如今的北京汽车制造厂宣布BJ212车型将再次回归市场。事实上,BJ212自1965年推出后,并没有更新换代,2021年就宣布停产。从国企变身为地方私企的北京汽车制造厂没有足够的体系支持与技术基础,更是无力推进产品革新。因此,这款车更大意义上仅是一款靠情怀来支撑的产品,有人甚至将其形容为“工业垃圾”。
北京汽车制造厂(BAW)虽然技术不行,但是营销中的文字游戏还是玩得有模有样,在宣传中有意无意地与北汽集团产生关联。如此一来,很容易让一些消费者产生误会,形成错误理解。可以说,北京汽车制造厂(BAW)近期系列行为已经涉嫌侵权,于本身发展和行业氛围都是一种伤害。据悉,北汽集团对北京汽车制造厂(BAW)已经启动了相关法律程序。

当下的北京汽车制造厂(BAW)与北汽集团可谓是风马牛不相及,北京汽车制造厂(BAW)近年来的很多产品和营销行为都强行与北京越野系列产品*绑捆**,为北汽集团、北京越野增加了不少负面因素。炒作BJ212回归,只会增加新的误解。与其挖空心思地做这些表面功夫,还不如踏踏实实在造车上多花一些功夫。有多少追求走捷径,赚快钱,山寨他人的自主品牌最后都灰飞烟灭。
当然,最后也希望消费者们能够擦亮眼睛,北京汽车制造厂(BAW)≠北汽集团。