
今天,菏泽市人民政府发布了
《中央第三生态环境保护督察组
向菏泽交办群众*访信**举报件
及边督边改公开情况一览表(第二十一期)》
共涉及以下四类问题
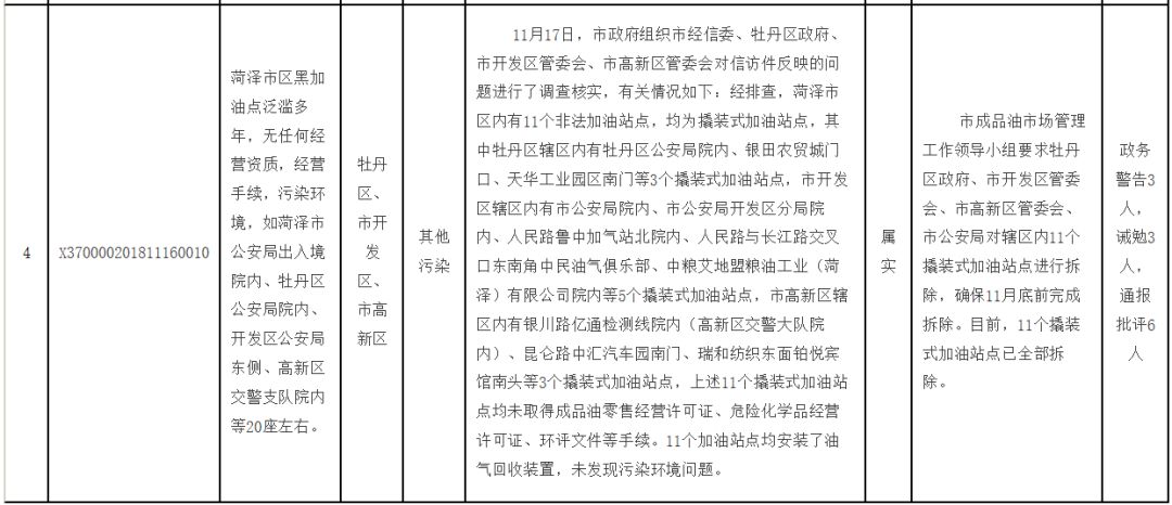
其中,菏泽市区11处非法加油站点已拆除
政务警告3人、诫勉3人、通报批评6人
具体内容如下:

截至12月5日,收到中央生态环境保护督察“回头看”转办件共计66件(来电44件、来信22件),其中,标“*”问题14件。我市高度重视,及时组织查处。转办的66件举报材料已办结54件,正在办理12件。其中,确认属实的43件,不属实11件,责令改正45家,立案处罚8家,罚款137万元。第二十一批办结的4件具体办理情况见下表。
环保督察转办件边督边改
公开情况一览表
(第二十一批 2018年12月5日)

菏泽市区已拆除的11处非法加油站点分别是
牡丹区辖区内(3个)
牡丹区公安局院内
银田农贸城门口
天华工业园区南门
开发区辖区内(5个)
市公安局院内
市公安局开发区分局院内
人民路鲁中加气站北院内
人民路与长江路交叉口东南角中民油气俱乐部
中粮艾地盟粮油工业(菏泽)有限公司院内
高新区辖区内(3个)
银川路亿通检测线院内(高新区交警大队院内)
昆仑路中汇汽车园南门
瑞和纺织东面铂悦宾馆南头
除此之外
巨野县、曹县、成武县也存在
各类污染问题
巨野

曹 县

成武县
