
君龙人寿龙抬头2.0养老年金是在3.0定价利率下设计的产品。
那么这款产品有哪些亮点呢?
作为君龙人寿龙抬头2.0养老年金的承保公司的——君龙人寿保险公司可靠吗?
今天我们就一起去看看。
01
君龙人寿龙抬头2.0养老年金有哪些优势?
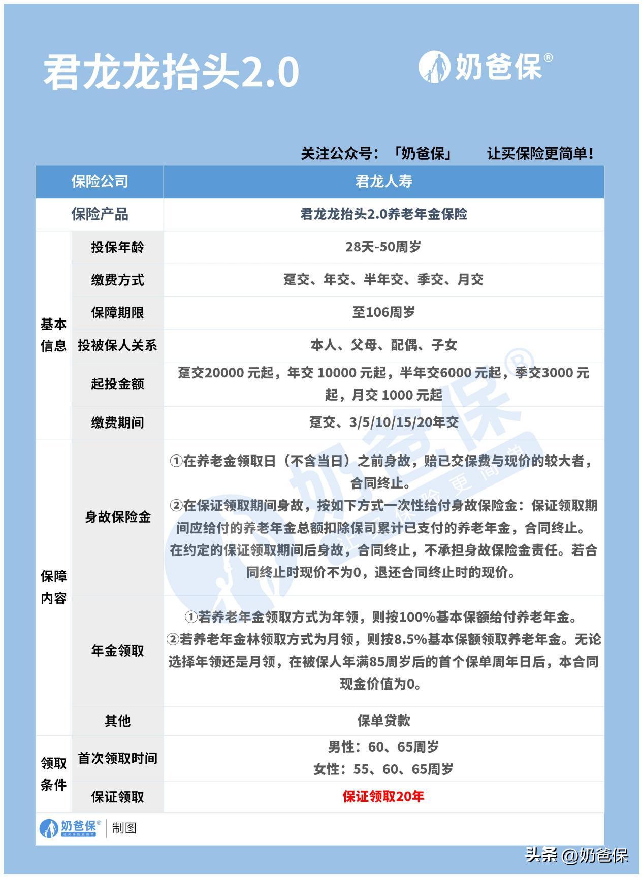
为了让大家可以更好地了解君龙人寿龙抬头2.0养老年金,奶爸还是按照老规矩,将它的主要内容集中在一张表格当中,如下:

表格中展示了君龙人寿龙抬头2.0养老年金的主要内容。
这款产品可以为50周岁以下人群提供保障,趸交20000元起;年交10000元;半年交6000元起。
除此之外还有季交和月交,具体金额要求大家可以看表格内容。
因为奶爸之前已经对君龙人寿龙抬头2.0养老年金做了详细测评,所以这里不再多各项保障进行分析。
接下来奶爸将直接为大家盘点这款产品的优势所在:
1. 保证领取时间长
君龙人寿龙抬头2.0养老年金的保证领取期限为20年,能够为被保险人在退休后的长期养老提供稳定的经济支持。
2. 收益稳定
前面提到这款产品的年金保证领取20年,无论被保险人在领取年金期间是否存活,约定年限内的收益都能得到保障。
3. 多种缴费方式
龙抬头2.0养老年金保险提供多种缴费方式,包括趸交、年交、半年交、季交和月交,可以根据个人经济状况和偏好选择最适合自己的缴费方式。
4. 起投金额灵活
该产品的起投金额根据缴费方式不同而有所不同,选择多样,适应不同人群的需求。
5. 年金领取方式灵活
君龙人寿龙抬头2.0的年金领取方式可根据个人选择年领或者月领,灵活方便。
6. 提供保单*款贷**服务
该产品提供保单*款贷**服务,可在紧急情况下,为权益人提供一笔资金,减轻资金压力。
整体而言,君龙人寿龙抬头2.0养老年金的优势还是比较多的,那么它的承保公司是否靠谱呢?我们接着往下分析。
02
君龙人寿怎么样?
通过上面的分析,相信大家对君龙人寿龙抬头2.0养老年金的优点已经了解,那么君龙人寿是否可靠呢?
下面我们一起去认识一下君龙人寿的情况。
君龙人寿成立于2008年11月,注册资本金为21亿元,目前保险公司的经营范围跟主流保险公司基本一致。
不过上面的信息只是君龙人寿的“过去”,想要更好地知道君龙人寿的情况,我们不妨通过具体的监管指标来看。
首先是君龙人寿的偿付能力情况:

图表中展示了君龙人寿最新的偿付能力,从中可以看到,它的核心偿付能力充足率为175.60%;综合偿付能力充足率为201.65%。
这两项指标都是满足监管的要求,证明保险公司经营稳定。
然后我们再来看看君龙人寿的风险评级情况:

这家保险公司最新的风险综合评级为BB类,也是满足不低于B类的标准,证明保司即使遭遇极端风险也有能力承担理赔责任。
总而言之,君龙人寿各项指标都满足监管要求,是值得信赖的,若是你想要投保君龙人寿龙抬头2.0养老年金,可以放心投保。
而且现在由于3.5%定价利率调整,目前能选的理财险相对有限,若是你有疑问,可以微信搜一搜关注“奶爸保”咨询。
03
奶爸总结
整体而言,君龙人寿龙抬头2.0养老年金优势明显且保险公司各项指标也是符合监管标准的。
若是你想要了解君龙人寿龙抬头2.0养老年金具体能提供的年金保障情况,可以直接找奶爸咨询。
有任何投保疑问,可 以点击这里,帮你免费I对1做方案。