

创业板1.12上会通过:(通用设备制造业)成都瑞迪智驱科技股份有限公司
全文共 8929 字,时长 17 分钟
参考说明:
注1:以上数字以及相关信息均来自 成都瑞迪智驱科技股份有限公司 最新的招股说明书(上会稿)和最新的问询与回复文件
本文是吾攀升为您分享原创IPO的第487篇
吾点说
1.卢晓蓉与王晓夫妇合计持有公司总股本的73.47%股权,二人为公司的实际控制人。
2.卢晓蓉,1958 年出生,本科学历;历任四川省机械设备进出口公司进出口部经理;任东莞西德大陆传动件有限公司成都办事处总经理;任上海西德大陆传动件有限公司成都办事处总经理;任成都市成华区一通机械厂厂长;任瑞迪实业执行董事、总经理等。王晓,1960 年出生,博士学历;历任西北工业大学助教、讲师;任日本琦玉大学机械工程系助手;任日本村上开明堂技术开发部工程师;任日本鸟取大学机械工程系副教授;任ANSYS 日本技术本部总经理;任 FLUENT 大中国区(ANSYS)总经理等。
3.公司是国家高新技术企业,设有四川省企业技术中心、成都市企业技术中心,公司自主研发的机器人用超薄伺服制动器在服务机器人、协作机器人等精密小空间的自动控制领域中得以广泛应用,同时由公司自主研发适用于电梯曳引机的电磁制动器已通过 UL 认证、CE 认证、ROHS 认证和国家电梯质量监督检验中心 NETEC 特种设备型式试验,并凭借低噪音技术获得国家发明专利,成为国外电梯曳引机公司在中国使用的主流制动器品牌之一。
4.报告期内公司资产负债率较高在47%左右;研发投入在4%左右。
5.报告期内公司经营活动产生的现金流量净额持续为正。
关键信息速览
1.1公司摘要与上市信息
瑞迪智驱 是一家致力于自动化设备传动与制动系统关键零部件研发、生产与销售的高新技术企业。公司产品包括精密传动件、电磁制动器和谐波减速机等,广泛应用于数控机床、机器人、电梯等领域。
本次发行概况
本次瑞迪智驱发行不超过1,378万股,不低于发行后总股本的25%;2021年公司主营业务收入54,448.66万元;2021年净利润6,954.20万元;预计使用募集资金35,720.67万元。
发行保荐人(亦为主承销商):国金证券股份有限公司;律师事务所:北京市金杜律师事务所;会计师事务所:信永中和会计师事务所(特殊普通合伙)
1.2收入与销售渠道
报告期内,公司主营业务收入构成如下:

报告期内,发行人内销前五大客户销售收入及占主营业务收入的比例情况如下:

报告期内,发行人外销前五大客户销售收入及占主营业务收入比例情况如下:

1.3募集资金用途

上述 项目总投资额35,720.67万元,预计使用募集资金35,720.67万元。 在募集资金到位前,公司可使用自筹资金先期投入,待募集资金到位后予以置换。如果本次发行实际募集资金量不能满足上述项目资金需求,不足部分由公司自筹解决。若本次发行的实际募集资金超过上述项目的需求,超出部分将用于补充公司营运资金或根据监管机构的有关规定使用。本次募集资金投资项目的投资方向为公司主营业务,项目建成后,将扩大公司现有业务规模,提升公司产品的技术水平,实现公司业务的跨跃式发展。
1.4主要财务指标

1.5吾分析
- 报告期内,发行人主要财务数据比较情况如下:


公司2019年-2021年,归属于母公司所有者的净利润 分别为2,638.42万元,4,700.89万元和6,499.30万元,2019年-2021年归属于母公司所有者的净利润逐年增长;增长率分别为 78.17% 和 38.26% 。
公司2019年-2021年 扣除非经常损益后归属于母公司所有者净利润 分别为 2,267.33万 元, 3,310.75万元和6,114.41元;2019年-2021年扣除非经常损益后归属于母公司所有者净利润逐年增长;增长率分别为 46.20% 和 84.68% 。
公司2019年-2021年 资产负债率 分别为53.97%,47.60%和45.80%,2019年-2021年公司资产负债率逐年下降;下降率分别为 11.80% 和 3.78% 。
公司20120年-2020年 加权平均净资产收益率 分别为16.37%,23.98%和25.70%,2019年-2021年加权平均净资产收益率逐年增长;增长率分别为 46.49% 和 7.17% 。
公司2019年-2021年 营业收入 分别为37,184.22万元、40,975.26万元和56,680.54万元;2019年-2021年公司营业收入逐年增长;增长率分别为 10.19% 和 38.33% 。
- 报告期内,公司营运能力情况如下:

2019年-2021年公司 应收账款周转率 分别为4.52次/年、4.62次/年和5.12次/年,(即平均77天收回应收账款)公司应收账款周转次数持续增加。
2019年-2021年 存货周转率 分别为2.65次/年、2.68次/年和2.95次/年(即从取得存货到销售为止平均133天)公司存货周转次数持续增加。
科创亮点
2.1企业科创地位
公司是行业中少有的同时拥有产品设计、制造与测试验证为一体的精密传动件、电磁制动器和谐波减速机生产商。公司自主研发的机器人用超薄伺服制动器在服务机器人、协作机器人等精密小空间的自动控制领域中得以广泛应用。公司自主研发的应用于电梯的电磁制动器已通过 UL认证、CE 认证、RoHS 认证和国家电梯质量监督检验中心 NETEC 特种设备型式试验,并凭借低噪音技术获得国家发明专利。
公司精密传动件、电磁制动器和谐波减速机等产品在技术、品牌、质量等方面具备较强的市场竞争力,产品取得客户的认可。公司客户主要为下游领域的全球或国内知名企业,包括国内工业自动化龙头汇川技术,全球电梯著名生产商日立电梯、奥的斯电梯和东芝电梯,国际知名传动件企业德国灵飞达、日本椿本机械及美国芬纳传动等。
2.2企业科创投入
公司一直重视研发团队的建设和研发人员的培养工作,公司在研发设计方面拥有机械、电气、材料等多个领域的专业研发团队。截至报告期末,公司拥有118名研发人员,占公司员工人数的11.29%。
公司研发费用主要由职工薪酬、材料费用、折旧费和测试及加工费等构成。报告期内,公司研发费用分别为1,568.61万元、1,553.55万元、2,147.95万元和1,222.69万元。研发费用占营业收入的比例分别为 4.22%、3.79%、3.79%和4.07%,整体占比较为稳定。
2.3科创标准分析
发行人选择的上市标准:
公司根据《深圳证券交易所创业板股票发行上市审核规则》,选择第二十二条规定的第一套标准:“(一) 最近两年净利润均为正,且累计净利润不低于人民币 5000 万元” 。
2.4盈利模式
公司主要通过销售精密传动件、电磁制动器和谐波减速机等产品取得营业收入,扣除相关成本、费用等后形成利润。报告期内,公司营业收入能够覆盖各类成本费用支出,公司盈利情况良好、盈利模式稳健。
问询与回复
3.1上市进程

3.2问询
关于行业成长性及技术先进性
申请文件及首轮问询回复显示:(1)发行人主要产品包括精密传动件、电磁制动器和谐波减速机,主要产品指标与国内外竞争对手比较情况显示,发行人产品相关参数仅保持与国内外竞争对手持平甚至略有差异情况;发行人称目前电磁制动器、精密传动件及谐波减速机市占率均较小,未来发展空间巨大。(2)成都晖光萤火科技有限公司出具的《科技成果评价报告》对公司研发的机器人用超薄伺服制动器评价达到国内领先水平;公开信息显示,成都晖光萤火科技有限公司经营范围未包含相关技术评估内容。
请发行人说明:结合产品核心技术参数对比、产品市场占有率情况,进一步说明发行人主要产品具有一定先进性及竞争力的合理性及依据,产品先进性及竞争力的可持续性,未来进一步获取客户及拓宽销售、提高市场占有率的计划。
一、说明发行人主要产品具有一定先进性及竞争力的合理性及依据
(一)公司专注于细分产品的中高端领域,核心指标与竞争对手相比不存在较大差异,产品具有一定的先进性
1、电磁制动器
衡量电磁制动器的核心技术指标包括制动器总厚度、扭矩、噪音及寿命,该等指标与竞争对手的比较情况如下:

2、精密传动件
公司精密传动件主要包括胀套、柔性联轴器和同步轮。代表产品关键技术指标与竞争对手的比较情况如下:

3、谐波减速机
衡量谐波减速机的核心技术指标包括传动误差、空程误差、背向间隙、传动效率、噪音、运行温升、设计使用寿命等。公司谐波减速机关键技术指标与竞争对手的比较情况如下:

上表显示,公司谐波减速机总体指标略低于竞争对手,这与公司所处发展阶段相吻合,电磁制动器和精密传动件的技术指标与竞争对手指标相当,公司核心产品技术具有一定的先进性和竞争力。
(二)公司产品定制化特征明显,通过技术研发和工艺创新,公司产品技术参数满足重点客户需求
作为自动化设备的配套零部件,公司产品需要严格按照主机相关参数或应用领域的工况进行定制化生产。过高的技术参数不会增加公司的竞争力,反而增加公司的生产难度和生产成本,过低的技术参数无法满足客户的需要。公司经过多年的摸索,在技术与经济之间寻找到适合自身发展的途径,围绕重点领域重点客户的需求,通过技术创新、工艺创新和产品创新,保证产品先进性。公司的技术创新、工艺创新和产品创新特点及优势参见本题“(4)结合发行人的创新特征,以案例及量化数据形式说明在技术创新、工艺创新、产品创新上的特点与优势”
(三)公司客户优势较为明显,优质客户稳定的合作是公司产品竞争力的体现
公司成立至今,凭借产品和技术优势逐步积累并扩大了客户数量。报告期内,公司主要客户的行业地位较高,合作较为稳定。优质客户持续不断的订单是公司产品竞争力的体现。
报告期内,公司销售收入主要来源于原有客户,2020 年、2021 年及 2022 年1-6 月原有客户销售收入占比分别为 91.90%、94.89%和 98.48%,客户结构具有较强的稳定性。
(四)公司产品市场占有率较低的原因分析
2019 年度-2021 年度公司精密传动件和电磁制动器的市场占有率情况如下:

公司产品市场占有率较低,主要是以下方面的原因导致:
第一,从行业竞争格局来看,国外品牌商占据着主要细分市场。目前精密传动件中高端市场供应仍以国外品牌为主;电磁制动器市场,欧美等发达国家对电磁制动器的研发工作开展得非常深入,国外知名品牌拥有较高的市场占有率。
第二,与国内外知名企业和上市公司相比,公司自身规模尚小,资金实力和产能存在较大差距,在技术研发、生产设备采购、市场开拓等方面都受到一定程度的限制。
第三,公司传动和制动零部件属于自动化设备产业链的较小细分领域,缺乏权威统计数据,计算市场规模时,公司只能采用能查到的大的行业统计数据进行测算,导致除包含公司传动与制动产品外,还包括其他同类型的相关产品。例如精密传动件市场规模计算是以单独报验的带齿的轮、链轮及其他传动元件和离合器及联轴器(包括万向节)的海关出口数据为基础,除了公司的精密传动件外,还包括齿轮、链轮、离合器等其他一般传动件;电磁制动器的市场规模计算则是以工业电机整体市场规模为基础,除公司的弹簧加压式电磁制动器外,还包括永磁式和电涡流式电磁制动器。
报告期内,随着公司技术的提升和产品的开发,公司的销售规模和市场占有率逐年增加。未来上市募集资金后,公司知名度和资金实力会有所增强,公司产品的市场占有率将有望进一步提高。
二、产品先进性及竞争力的可持续性
(一)公司研发模式和体系建设是保证公司产品先进性的基础
在技术研发方面,公司坚持以客户需求为导向,根据不同的应用场景、技术指标要求等进行产品、技术和工艺的详细设计和开发,对产品开发的过程进行全程控制,以满足客户的个性化需求。同时公司一直密切关注行业内技术和产品发展最新动态,及时与客户沟通行业内的先进技术,提高客户黏度。
在研发体系建设方面,公司制定完善的内部管理制度,对新产品、新技术的研发项目进行全流程管控,确保产品能满足客户的需求和期望及有关法律法规的要求;公司制定符合公司情况的人才引进、培养和激励机制,保障公司科研能力及创新活力。
(二)公司研发投入和技术储备是提高产品市场竞争力的手段
为维持并不断提升竞争优势,公司一直积极进行研发投入,报告期内研发费用稳中有增,分别为 1,568.61 万元、1,553.55 万元、2,147.95 万元和 1,222.69 万元,占营业收入的比例分别为 4.22%、3.79%、3.79%和 4.07%。
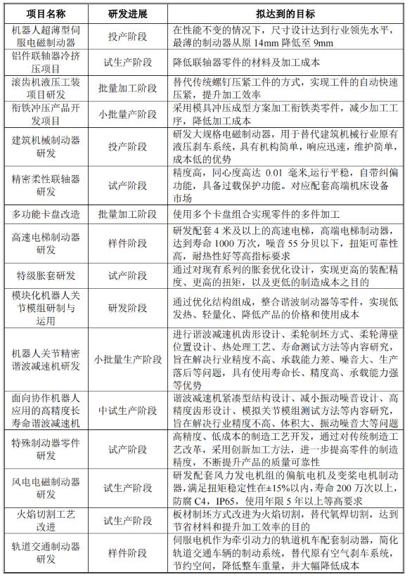
截至本回复出具日,发行人主要从事的研发项目情况如下:

三、未来进一步获取客户及拓宽销售、提高市场占有率的计划
随着公司传动与制动产品应用领域的不断扩大,公司结合所处行业的竞争格局以及发展阶段,制定了“两翼平稳+核心升级”的经营策略。公司后续主要围绕重点客户的开发,在现有应用领域对产品进行优化升级,同时不断开发新产品,进入新的应用领域,并凭借客户优势和质量优势,通过 OEM/ODM 稳步提升在海外精密传动件的市场份额,凭借研发优势和品牌优势,拓展国内电磁制动器和谐波减速机的市场份额,以实现进一步获取客户及拓宽销售、提高市场占有率,具体情况如下:
(一)在现有应用领域对产品进行优化升级
1、精密传动件领域
公司凭借多年在精密传动件领域形成的精密机械加工技术以及质量控制体系,不断拓展海外客户,对新拓展的俄罗斯 Technobearing Ltd.,CO.、美国 PhoenixSokoh Couplings, LLC、丹麦 Acton A/S 等传动件客户已实现批量供货。
2、电磁制动器领域
伺服领域:公司通过加强技术研发与产品质量测试综合性能的提升,解决了电磁制动器在伺服领域应用中出现的高温下扭矩值稳定、噪音和空载磨损的多项技术痛点,得到伺服领域多个知名客户的认可,由此 2022 年开始已取得日本松下电器、德国西门子等知名客户的批量采购订单。
电梯领域:公司通过提升原有产品性能,提高产品质量稳定性,已向三菱电梯、永大电梯、Samil Eltec Co., Ltd、Hyundai Elevator Co., Ltd.等电梯知名客户送样测试,争取扩大在电梯领域的市场份额。
3、谐波减速机领域
公司作为谐波减速机行业后进入者,相较于绿的谐波在国内工业机器人的市场知名度,存在一定的差距,为避其锋芒,公司采取差异化竞争策略,以与协作机器人同步发展为向导,占据细分应用领域的市场份额。公司目前已与协作机器人领域的达闼机器人股份有限公司、上海新松机器人有限公司、敬科(深圳)机器人科技有限公司等行业知名客户建立合作关系,并保持持续供货。
(二)不断开发新产品,进入新的应用领域
风电领域,为解决风电偏航与变桨机组应对极端气候条件下的扭矩稳定性,长时间使用的耐磨损等问题,公司已成功研制风电制动器,与国外制动器企业在市场展开竞争。已实现了对银川威马电机有限责任公司、江西江特电机有限公司等行业知名客户的批量供应,同时与汇川技术的风电制动器合作已进入样品测试阶段;
高空作业平台车领域:高空作业平台车作为起升装备用于日常检修、清洁等场景,其传动与制动原理与电梯、起重机、塔吊等相似,市场份额长期由国外品牌占据,公司凭借在电梯制动器领域丰富技术储备,进行自主研制,取得了安徽皖南新维电机有限公司、海阳市长川电机有限公司、常州市裕成富通电机有限公司、佛山市顺德区金泰德胜电机有限公司等多家客户的认可,后续将持续扩大供应;
汽车电动门领域:为解决汽车电动门在实际应用工况中出现噪音、震动等问题,公司基于失电制动器相通的技术原理,自主研制的得电制动器,可大幅减少电动门运行噪音,提高车辆使用舒适度,实现轿车电动侧门智能开闭,避障悬停,远程控制等功能。随着电动侧门安全及舒适度等高配要求的普及,得电制动器在汽车领域的市场需求将快速成倍增长。目前公司已开始向市场主流汽车配件生产商进行送样测试,如广东东箭汽车科技股份有限公司、瑞昂汽车部件(苏州)有限公司、爱德夏汽车零部件(昆山)有限公司、上海恩井汽车科技有限公司、法国 G2096 ID moteur 等;
行星减速机领域:公司基于谐波减速机的相关核心技术及生产制造能力,对行星减速机展开研制,现已与广东天太机器人有限公司、库卡机器人(广东)有限公司、杭州程天科技发展有限公司等下游客户展开一系列的技术交流与样品测试合作。
(三)进一步提升技术研发实力和生产管理能力
产品技术先进性、质量稳定性和一致性是公司获得并维持客户的重要手段。公司将继续加大研发投入、积极参与客户的产品同步开发、加强与客户的技术交流确保公司的研发实力和产品的先进性;继续提升生产管理能力、加大产品质量管控力度等,提高生产效率、产品质量和稳定性,从而进一步提升公司产品竞争实力和市场占有率。
多年来,公司在传动与制动领域的深耕细作,积累了大量下游领域特殊工况下的应用经验,公司通过将谐波传动技术与电磁制动技术进行有机结合,成功研制出新一代一体化产品“制动谐波”以满足客户定制化需求。在实现机器人关节模组轻量化、小型化的同时,大幅提升传动与制动的协作效率和运行稳定性。
关于收入
申请文件及首轮问询回复显示:(1)报告期内,受电梯厂商采购需求调整,电梯制动器实现的销售收入合计为 10,294.16 万元、9,886.96 万元和 7,563.55 万元,存在一定波动。(2)由于产品呈现多品种、多规格的特点,定制化程度高,所以公司与同行业可比公司之间没有完全相同的产品可以进行价格比较。(3)发行人认为,其精密传动件、电磁制动器和谐波减速机等产品,在技术、品牌、质量等方面具备较强的市场竞争力,产品取得客户的高度认可;公司在部分产品领域参与国际竞争,逐渐提升市场占有率。
请发行人:说明“电梯厂商采购需求调整”的具体含义、是否具有持续性影响,电梯制动器销售收入未来是否可能持续下滑。
一、电梯厂商采购需求调整的具体含义
电梯厂商采购需求调整,主要是指日立电梯从其自身经营需要,对装配产线进行了自动化改造,将电梯制动器由整件采购调整为零件采购。
电梯制动器主要由定子、摩擦组件、微动开关、防护罩、扭矩弹簧等多个零部件构成,其中定子涉及精密机械的多孔加工、专用设备灌封以及专业人员的绕线加工等生产要求,具有一定的专业性。在日立电梯采购模式调整之前,公司主要以整件组装交付为主,即公司独立完成对定子的生产,同时配套采购其他零部件,完成整件组装并检测后向电梯厂商销售;在日立电梯采购模式调整之后,公司主要以零件成品交付为主,即公司向日立电梯提供定子,其余零件由日立电梯自行采购并完成装配。
二、电梯厂商采购需求调整的持续性影响
(一)电梯厂商采购需求调整主要是日立电梯
报告期内,公司的电梯制动器以整件组装交付为主,零件成品交付的销售收入占比由 2020 年度的 7.49%上升至 21.29%,主要是日立电梯的采购模式调整所致。
报告期内,公司电梯制动器的整件组装交付与零件成品交付构成情况如下:

上表显示,报告期内,除日立电梯进行了采购模式调整以外,其他主要电梯制动器客户如奥的斯电梯、株式会社东芝等并未进行调整。
(二)日立电梯采购模式调整是导致电梯制动器销售收入下滑的主要原因
报告期内,2019 年度到 2021 年度电梯制动器收入分别为 10,294.16 万元、9,886.96 万元和 7,563.55 万元,呈持续下降趋势,主要原因是受日立电梯采购模式的调整影响。报告期内,日立电梯销售收入期初全部是整件组装交付,销售额较大,占比较高,随着采购模式调整,销售收入持续下降,具体分析如下:
报告期内,电磁制动器日立电梯与其他客户的销售收入变动情况如下:

上表显示,报告期内,日立电梯期初销售收入较高,随着采购模式调整,销售收入持续下降,是导致电梯制动器销售收入下滑的主要原因。除日立电梯外,其余客户报告期内的销售收入并未出现大幅下降。
报告期内,日立电梯的销售收入、销售数量的变动情况如下:

由于一套制动器整件均需配备一个定子,整件套数和定子个数具有完全一一对应的关系,所以上表销量统计均按照定子个数进行计算,可以忽略采购模式差异,更清晰的反映业务的变化。从上表可以看出,日立电梯自 2020 年采购模式进行调整以来,销售收入下降比例较大,但销量的下降幅度并不像销售额那么明显,也证明了日立电梯销售收入下降的主要因素是采购模式调整。
综上,日立电梯采购模式调整是导致电梯制动器销售收入下滑的主要原因,日立电梯采购模式的持续调整,对公司未来电梯制动器业务存在一定的持续性影响。除日立电梯外,其余客户报告期内的销售收入并未出现大幅下降。
三、电梯制动器销售收入未来是否可能持续下滑
电梯是电磁制动器应用较为成熟的领域,当前电磁制动器已成为电梯设备不可或缺的零部件,属于刚需品。电梯行业与下游房地产存在一定的关联度,在受到下游地产调控降温、疫情管控、原材料价格大幅上涨等因素影响下,电梯行业整体增速放缓,公司电梯制动器亦将面临着一定的压力,未来销售收入可能受到一定程度的影响。为此,公司将从以下两个方面予以应对:
(一)加强与现有客户交流,保持稳定的合作关系
公司凭借突出的技术研发优势、产品质量优势和快速响应的服务优势,获得了日立电梯、奥的斯电梯和东芝电梯等全球电梯著名生产商的认可,并保持持续稳定的合作关系。公司将通过持续提高产品质量、提升快速响应服务,加强与现有客户技术交流等措施,加强与现有客户保持稳定的合作关系。
(二)争取与更多实力较强的电梯企业开展合作
随着国产制动器品牌企业的逐步发展和进步,原来由外资品牌主导的市场有望逐步得到改变,国产品牌制动器企业的市场占有率有望逐步提升。特别是受到2021 年下半年地产行业调控收紧等因素影响,更多电梯企业出于资金成本、供应链稳定性、服务便利度等因素考虑,更加愿意选择性价比更高、服务更贴近的国产品牌制动器产品,更加愿意与优秀国产品牌制动器企业开展合作。
同时,随着以国内大循环为主体、国内国际双循环相互促进的新发展格局的形成,以及国际冲突和各国博弈进一步加剧,国内优秀国产品牌制动器企业有更多机会抓住机遇抢占原本由外资品牌占据的庞大市场。公司在电梯制动器领域不断开发优质客户,正持续开拓三菱电梯、永大电梯、Samil Eltec Co., Ltd、HyundaiElevator Co., Ltd.等知名企业。
(关注我们,后台回复“瑞迪智驱”获取该公司最新招股书)
如果您的公司符合或近似符合相同特质,欢迎您向我司咨询财税规划及上市财务体系规范服务。
推荐阅读:(我们是谁?)
中国高级财务专家智库——吾攀升
吾攀升团队介绍
