拆开看看吧


线很硬很粗,不吸

扒掉固定圈

撬透镜太费力了,都破了

卡扣是这样的

透镜看起很炫目

内容

灯板

1W的3528灯珠,应该是3核心的

万年不变的美的连接座

里面

引出线采用卡勾固定,用撬片搞定

上次球泡没拆出驱动来,这次就拍详细点
正面

当保险的10欧电阻

还有压敏,470V的

没Y电容,X还是有的
还有EMI的电感

电感,非隔离的

背面

小小的全桥

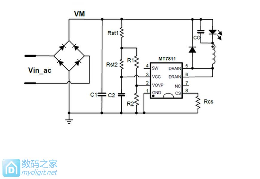
MT7811,貌似美的喜欢用

全家福

装好点亮看看,太亮了
灯板测光才能看清灯珠

单灯珠端电压,由此可见是3核心的
测完,眼前一片白晃晃,好惨

这样能点亮说明偶的接线板N、L搞反了


好处是顺便可以看核心分布

MT7811是一款工作于零电流导通,峰值电流关断的临界导通模式高精度LED恒流控制芯片,主要应用于非隔离降压型LED电源系统。
其工作电压宽,适合全范围交流输入电压或是10V—400V直流电压输入。
而且同时实现了各种保护功能,包括逐周期过流保护(OCP)、LED短路保护(SCP)、LED开路保护(OVP)和过热保护(OTP)等,以确保系统可靠地工作。
附应用电路图:
