原创 文:熊猫君
2021年“高新区小一入学登记范围”已出,熊猫君带大家看看新增了哪些学校?哪些没变化,哪些变化大。
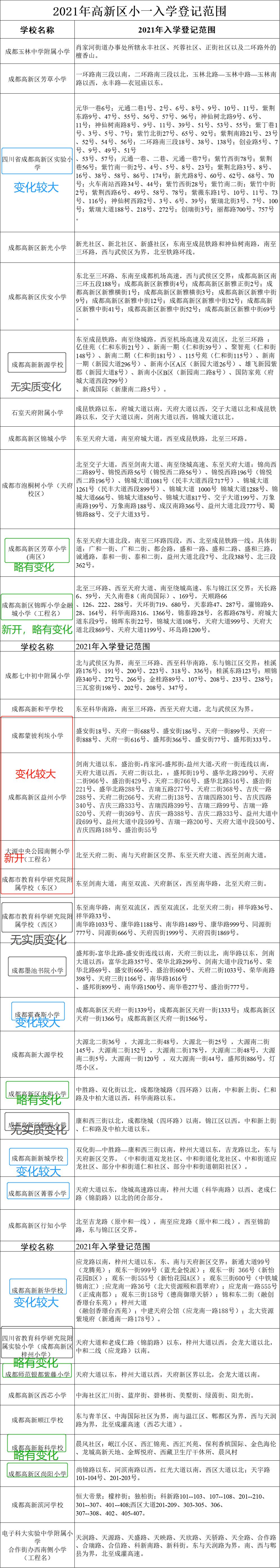
上2021年高新区小学登记范围图之前,先打个总结:
① 今年高新区共有 35所小学 招收小一新生,其中 新开办小学有2所 ,分别为锦晖小学金融城小学(工程名)、大源中央公园南侧小学(工程名)。
② 变化互有关联的有4所,变化比较大的有5所,略有变化的有6所,无实质性变化的有5所。完全没有任何变化的有15所。

【一】变化大且相互有关的:
这几所学校的范围变动,主要是益州小学爆仓,与蒙小范围较小的矛盾,和新建小学带来的。
1.成都蒙彼利埃小学
由于益州小学的爆仓问题,给划片范围小得多的蒙小分流了一些划片过去。
蒙小今年的登记范围增加了:盛邦街366号(天合凯旋城)、盛安街77号(汇锦城)、盛邦街333号(中海兰庭)。
熊猫君一个朋友(真的,其实熊猫君朋友莫得好多)正好是中海兰庭的,老大已经在读二年级了,但是他家二宝应该就去读蒙小了,他告诉熊猫君他们业主普遍反应是克制的喜悦。
2.成都高新区益州小学
今年除了划入蒙小的几个地点,还有天府二街到天府三街的一部分划给了新开办的大源公园南侧小学。东、西范围没变。
今年的具体登记范围见图表。
3.大源中央公园南侧小学(工程名)
今年新开新招生,主要吸纳了益州小学和教科院附小(东区)的部分划片范围。
登记范围为:
北至天府二街、南与天府新区交界、东至天府大道、西至剑南大道。
4.成都市教育科学研究院附属学校(东区)
登记范围为:
东至剑南大道 ,南至双流、天府新区,西至南华路,北至天府三街。
由去年的“东至益州大道”,改为了“东至剑南大道”。
【二】登记范围变化较大的5所:
1.霍森斯小学
由去年的范围描述,具体为:成都高新区天府一街1339号(凯德世纪名邸)、1333号、1366号(万科公园5号)、1566号(中国铁建西派澜岸)。
2.高新区实验小学
去掉了:元华二巷
“元通一巷”改为:元通一巷7号
增加了:元通一巷、二巷。元通二巷6、10、11号。紫荆东路56、57号。紫荆西路78号。紫荆北路3、16号。神仙树北路6号。神仙树南路39号。神仙树西路3号。紫丁巷7号。紫竹北街92号。紫竹南街2、4、5、8号。紫竹西街28、78号。紫竹南二街。创业路49、51号。新光路70号。火车南站西路34、44号。紫薇东路116号。紫瑞北街3、7号。紫瑞大道272号。创瑞街3号。丽都路700、757号。
3.高新新城学校
范围描述改为:双化街—中胜路—康和西三街以南,梓州大道以东,吉龙路以北,东与天府新区交界。
增加了:部分中和街道朝阳社区
4.高新区菁蓉小学
范围描述改为:天府大道以东,绕城高速路以南,梓州大道(科华南路)以西、老成仁路(锦韵路)以北的闭合部分。
5.高新新华学校
范围描述改为:应龙路以南,梓州大道以东,东、南与天府新区交界。具体地址详见上表。
【三】登记范围略有变化的6所
1.高新区芳草小学(南区)
增加了:益州大道北段7号(熊猫君查了下地图,叫“江南岸”)
2.高新区锦晖小学金融城小学(工程名)
这是锦晖小学的新校区,划片范围与锦晖小学一致。
今年锦晖小学本部不招小一新生,新生在金融城小学(工程名)入学。
范围中将天泰路265号改为287号(熊猫君查了下,其实还是华敏·世家花园)
增加了:天久南巷8(南尚国际);天府大道北段869号;环岛路1200号(这个地址是复地·金融岛)
3.高新区中和小学
范围描述中由“锦江以东”,改为“科华南路以东”。
4.成都师范银都紫藤小学
范围描述中由“天府大道南延线以东”,改为“天府大道以东”。
5.成都高新新科学校
去年的“晨风村社区”改为“晨风社区”,增加了晨风村。
6.成都高新区尚阳小学
范围描述中“老成灌路以南”改为“红光大道以南”。
【四】无实质变化的5所
1.由去年工程名改为正式名称的2所小学
① 成都高新区朝阳小学 ,去年叫“朝阳小学(工程名)”。
② 四川省教育科学研究院附属实验小学(成都高新区梓州小学) ,去年叫“祥明一路小学(工程名)”。
2.登记范围实质无变化,给到地址更具体的3所小学
① 成都高新新源学校
较去年增加了具体地址,详见上表。
② 成都市教育科学研究院附属学校(西区)
较去年增加了具体地址,详见上表。
③ 成都墨池书院小学
增加了范围表述:盛邦街-富华北路-盛安街连线以南,天府三街以北,南华路以东,剑南大道以西 , 具体地址未变。
最后附上一张2020年高新区小一入学划片范围表对比。

正式划片范围出来可能会和先出的登记范围略有差异,以正式的为准,熊猫君会及时关注更新的。由于人工对比,可能有错漏,欢迎大家发现、指正,在评论区告诉熊猫君哈。
熊猫君将带来更多2021年小一入学划片范围新资讯、新变动,请持续关注!