
文:陈茜
ID:BMR2004
“别再买假学历!北京有种本科学历叫一年学完,国家承认!”
对于需要提升学历的人来说,看到这样的广告一定会心动。如果加上打出这个广告的机构是赴美上市的“成人教育第一股”尚德机构(纽交所:STG),又多了几分信任。当你冲动点击进去后,会发现这不过是机构为吸引学员,不惜夸大宣传的幌子,因为一年拿到国家承认的本科学位证是无法实现的。
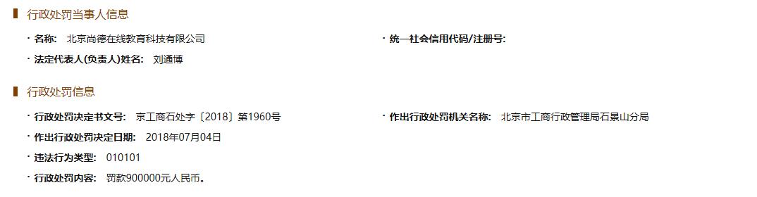
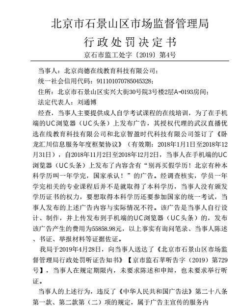
今年6月,据《中国消费者报》报道,5月16日,根据北京市石景山区市场监管局行政处罚决定书显示,尚德在线教育科技公司(以下简称尚德机构)因虚假广告被罚近28万元。

起因则是,尚德机构自2018年11月2日至2018年12月2日,在手机端的UC浏览器(UC头条)上发布了上述招生广告,广告费用为5万多元。
但经市场监管局调查核实,学员一年学完相关的专业课程后并不是就取得了本科学历,尚德教育没有颁发学历证书的权力,要想取得本科学历还要参加国家的统一考试,其发布的上述广告内容与实际情况不符。
这是尚德机构继2018年7月因虚假广告问题被罚90万元后,再次因虚假广告被罚。

一边要为虚假广告的罚金买单,一边尚德还要积极缩减营销成本,试图堵住亏损的窟窿,但是,营收增速却下滑。
一边砸钱推广宣传,一边依赖营销亏损中
尚德机构成立于2003年,此前主要做自考专业的面授课程。2014年6月,从线下模式转到在线,采用“大班直播课+班主任”的教*运学**营模式。
2018年尚德机构在纽交所“流血”上市,开盘破发,目前依然在亏损中。
转型在线教育后,尚德机构依靠营销驱动的特点更加明显。
2017年,销售及营销开支达到13.5亿元,占总支出的78.2%。2018年,营业费用为26.72亿元,较2017年增长54.7%。
大笔投入营销背后是高毛利的支撑。根据尚德机构公告,公司2016年、2017年的毛利润率分别为83.1%、82.5%。
根据招股书显示,平均客单价上来看,尚德机构2017年的客单价为6140.5元,比2015年的2489.9元翻两倍多。
即使如此,依然难掩亏损现实。2017年,尚德机构的净亏损为9.2亿元,净亏损率达到94.7%,到了 2018年,净亏损依然在9.27亿元左右,只是净亏损率有所下降为47%。
根据2019财年第一季度数据,净亏损额下降到1.129亿元,去年同期为2.452亿元人民币,净亏损率从去年同期的60.3%下降为20%。
净亏损额降低,与营销费用减少有关。
根据2019财年第一季度财报显示,尚德机构销售和营销费用为4.973亿元人民币,环比上一季度的5.3亿元人民币下降。尚德机构表示,其主要原因是通过科技手段提升了品牌营销、广告投放效率,降低了成本。
不过,缩小营销投入也影响到营收增速。据财报显示,2018年第四季度,尚德机构的营收为5.68亿元,同比增速65%,而2019年第一季度营收为5.642亿元,同比增速只有38.8%,环比下滑更甚。
也正是因为如此依赖营销,尚德才会大力投入极具煽动性的广告,诸如此前的——“仅需2980元,0基础也能轻松上名校本科,工资低?学费高?怕被骗?来尚德,2980元修正规本科学历。” “不过退费,不满意退款”等。这些承诺往往有诸多限制条件,一旦消费者没有完全了解清楚,就有可能陷入维权困局。
根据中国裁判文书网显示,2017年4月,刘某娟因看到上述广告,以及“北大人力最后招生,今日报名优惠1000元”等宣传花费1.48万元报名北京大学人力资源专业本科课程,但是,报名后不久就被通知拿不到北大毕业证书,于是申请退费,却一直没有收到退款。在起诉尚德后,尚德辩称,原告报名的培训课程仅为“北京人力专本连读”课程,并非“北大人力专本连读”;以及考试政策变更属于不可抗力范畴等内容。最终,法院驳回了起诉。
如果说政策变动是不可抗力,那么,在售前夸大宣传,隐瞒一些重要信息则更多是故意而为之。
“退款难”广被投诉,自考要做“臭”?
据查在黑猫投诉平台上,尚德机构的投诉量约上千件,关于“尚德退款”的投诉高达三百多起。
这些学员的投诉有着类似经历。尚德机构销售人员在招生时,弱化自考难度,承诺学员可随时退费,后期学员因各种原因申请退款时,尚德则往往采用拖延战术,并且称协议中已经注明,超时退款要扣除25%的注册费云云。而这些协议条款内容,销售人员在此前并未告知学员。
在长期拉锯战中,退款无果。甚至有些学员因前期在销售人员诱导下,采用分期付款的方式支付学费,退款尚未解决,还一直被“债务”所压。于是,学员发起投诉,甚至直呼“尚德*子骗**”。
据查,尚德机构因虚假宣传多次被行政处罚。在21CN聚投诉平台上,2018年全年共受理教育培训行业的有效投诉4748件,其中尚德机构以高达2442件投诉位居年度行业投诉排行榜榜首。
2019年4月9日,媒体曝光了尚德教育拖延应退学员费用,对消费者协议中存在霸王条款等问题。2019年4月18日,北京市市场监管局联合北京市教委约谈尚德教育的主要管理人员,要求该公司拿出切实可行的整改方案。
不过,从黑猫投诉上看,4月以来的相关投诉依然在不断增加,6月以来主要涉及的依然是退费问题。
退费问题成灾,也为尚德品牌蒙上一层阴影。对于有自考意愿的人,看到诸多退款投诉,难免增加不信任感。而从投诉内容看,也有已经报名的学员,在体验过一两次课程后,心生退意。
对于有自考需求的社会人员来说,往往学习时间和学习精力有限,但是,在希望快速提升学历的急切需求驱动下,加之尚德的学历规划师们的营销话术,很容易忽略“现实困难”,而只求走捷径,拿结果。
在实际学习中,有的人发现自己时间不允许,上课体验不佳,或者专业不合适。这时申请退款往往会被机构以各种理由拖延,或者以售前自己曾忽视的“协议”条款来设置障碍等。无论退款结果如何,消费者的这种失望感会蔓延至整个行业。
尚德存在的虚假宣传、退费难问题显性化,也影响到行业。
从事成人学历教育的王娜在接受《商学院》记者采访时说到,“行业内都知道,尚德把‘自考’都做臭了。”
在虚假宣传问题上,尚德机构屡次踩雷,这一问题是否是学历教育行业的“顽疾”?退款问题也被相关部门要求整改,那么尚德机构的退费率是多少?主要原因集中产生在哪些分歧?退款流程整改进行如何?受到虚假宣传、退费难等问题影响,以及在线获客成本增高,尚德将通过哪些方式,如利用科技手段,收窄亏损?
针对上述问题《商学院》记者向尚德机构发去了采访提纲,截止发稿尚未得到回复。由尚德机构规划师提供的品牌公关部也电话一直无人接听。
帮学员“走捷径”的模式没有捷径可走
与K12教育培训提升成绩的目标不同,针对成人的学历教育,功利性更加明显。提升学历的主要目标在于就业、职称、落户等。所以,提高学习能力和考试成绩并非主要目的,能在最快时间拿到证件是主要诉求。
这也催生了学历教育咨询和培训机构帮助学员“走捷径”的商业模式。
7月4日,尚德APP上一场关于自考知识的公开课上,尚德老师称,自考是国家认证的考试中考试难度最低的考试,“相当于小学6年级小考的难度,稍微用心就能过。”
按照尚德老师的说法,虽然考试难度低,但是法律效力相当强。自考生通过全部考试,完成毕业论文后,可以拿到毕业证和学位证,学历可以在学信网查询,且后续能够考研、考公务员、评职称、积分落户、出国留学等。所以,自考被认为是含金量最高的成人教育学历。
与成人高考相比,自考是“宽进严出”,报名不需要需要考试,但是要拿到毕业证需要完成多个科目考试,也就是“严出”。并且自考对考生的学历起点要求较低,其中自考专科,只要年满16周岁,甚至小学、初中学历即可报名。
这样一个学历上升通道,吸引众人趋之若鹜。据统计,2018年,全国自考报名考生人数达到了975万。
但是,要考完所有考试科目也并不容易。自考考生拿证时间与所选专业的考试科目数量,所在省份考期,及考试成绩有关。
据尚德机构平台上的介绍,大多省份一年有2次考试,分别是4月和10月,而广东、江苏为3次,上海、北京则是4次。一般自考专业的考试科目大都在12个科目以上,即使考生准备充分,一次考试报到上限4科左右,加上申请毕业的时间,最快需要一年半至两年时间考完拿证。
即使在北京,一年考完所有课程也无法当年就拿到证书。尚德的广告做过了。
夸大宣传其实是搬起石头,砸自己脚。不但需要付出罚款的代价,广告营造出的简单快捷拿学历的广告,也会让“自考”含金量缩水。由此营造出的社会认知,对以自考培训为主要业务的尚德来说也有不利之处。
只有行业从业者共同遵守规则,保护好自考的含金量,市场才能规范,大家才都有生意可做。
行业乱象
由于,自考政策不同省份不同学校的政策各不相同,不同专业的难易程度也各有差别。这也为做自考咨询服务和培训的机构提供了“商机”。
正如尚德机构曾公开提出,在多年办学过程中,发现成人学习最大的门槛不是学习效率,而是学习时间。尚德机构提出了“学习效果=学习时长×学习效率”的成人教育公式,因此采用了以专业学历咨询服务为主的销售模式。
而尚德的售前销售也被冠以“学历规划师”的称谓。根据学员的具体情况和诉求,提供相应的学校和专业建议。
在如何简单快速拿到想要专业学历的目标导向下,增加了投机性,而非培训质量。以单纯以取证为目的的机构不在少数。
《商学院》记者联系了做自考教育的某机构负责人张丰。与尚德以培训为主不同,张丰所在的小机构主要是以取证为主,通过合作考试院校的加分和*考免**政策,帮助学员*速拿快证**,提供辅助服务。而这些学校资源也是从代理那里获得,不用自己去跑。
当问及为何发布招生信息时从不显示跟公司相关的品牌信息时,他直言,“要低调,树大招风。”在他看来,这样一份工作其实是游走在灰色地带。
“北京学校比较少,考生得需要配合考试,其它地方考试比较简单,人去参加考试填满就行或者有两三科自己背背题,一共十多科,一些科目还可以*考免**或加分。”张丰说。
即使有相应的合作院校,但是张丰也不敢承诺学生一定*过保**。“如果承诺的做不到,学生会找事,影响心情还得退费,白折腾,如果服务好,还能介绍其他朋友来在你这报名。”张丰说,“你要是搞不好,人家一一个帖子,你就不行了。” 这类自考服务的收费标准也在万元以上。
作为上市企业,尚德的学历规划师不可能低调。为了能实现招生目的,在前期招生时,夸大宣传,后期涉及维权时,设置霸王条款。当政府监管部门开始介入调查,要求整改或罚款,对于尚德来说,则不能简单以“树大招风”来规避责任。
针对虚假宣传的罚款,在王娜看来,对于尚德只是“九牛一毛”。针对退费难问题,王娜表示,这也与一些自考学员并不具备维权意识有关,甚至连合同都没有看,只是听信一些口头承诺。
张丰直言,这个行业很乱,有很多公司办一半跑路。
截至7月5日,尚德机构的股价跌至2.4美元,比起刚上市时股价峰值14.08美元,下跌了83%。
不确定性带来的风险
除了行业自身存在良莠不齐的经营内幕,张丰向《商学院》记者表示,自考政策的不确定性是学历教育的主要风险。
据查,5月28日,北京自考办发布公告称,由于办学目标调整,北京师范大学将不再承担高等教育自学考试的主考工作,相关专业的主考单位变更为中国传媒大学等其他学校。
而早在一年前,2018年1月,北京大学也宣布退出自学主考工作,其中人力资源管理专业(专科)等7个专业改为北京理工大学主考,停考日语专业(专科)、(本科)等4个专业。
据北京佰加佰教育的学历规划师张芳介绍,北京大学的人力资源管理专业前两年非常火,甚至可以一年拿证。去年北大取消该专业的自考后,有一些差一门英语没过的学生将无法在过渡期限内申请北京大学毕业证书和学位证书。
上述案件中的刘某娟也是受到该政策的影响。
头部985院校纷纷退出自考阵营,对于希望通过自考跻身名校的考生来是一个坏消息。
同时,政策的不确定性也让提供自考服务的平台承担诸多经营风险。
2017年年底,浙江省自考委员会宣布停考社会需求量小、报考人数持续较少的15个专业,包括房地产经营与管理、汉语言文学教育等。到今年已经停考暂未发毕业证的专业已经达到56个。对于停考专业,会设置2—3年过渡期。过渡期,不允许新生报考,已经报考的老生在过渡期内可正常考试,申请该专业毕业。
据张丰介绍,今年北京理工大学和中国石油大学都取消了网络教育。现在国家对于自考的管理越来越规范化,现在很多学校的考试都增加了人脸识别等。
据了解,大部分省份的自考政策是允许跨省选院校,但是,从2016年起,平均每年都有1-2起户籍限制方面的政策改革。
据尚德学习规划师“金冠”发布的招生广告可以看到,北京、江西、吉林、浙江(杭州、萧山、绍兴)、宁夏(固原)等地已经对考生限制户籍,或社保限制,比如申请北京院校的考生需要具有北京户籍或北京居住证。
虽然,北京的一些名牌学校在关闭自考大门,但是,提升学历的刚需依然饥渴。
王娜向《商学院》记者介绍,北京很多学校没有成人高考计划,并且要求非常严格,但是在全国其他省份相当繁荣。“希望提升学历的成人还是非常多,找工作、评职称都需要看学历。”
据张娜介绍,北京交通大学在海南设有分校,通过走海南省自考办的政策,可以获得带有“北京”两字的名校毕业证。
难题难解
目前,尚德推出了和中国人保合作的保险项目中,因政策变动,可获得100%赔付等。除此以外,考试不通过,可获得最大100%额度赔付,2-30天对课程不满意,课获得100%赔付。
在打出无息的分期付款服务后,又祭出与保险公司合作的赔付条款,尚德能挽回消费者的信心?在消除学员疑虑,获客成功后,又能否按照承诺履行,消费者要为此付出怎样的代价?这些都需要后续验证。
与保险公司合作是否就能否解决退费难问题,张丰对此并不乐观,“退款很困难,因为它会找各种各样理由,不是很容易退。”
6月20日,尚德机构发布公告,新东方教育文化产业基金总经理赵征替代俞敏洪出任尚德机构独立董事,俞敏洪仍将担任公司特别顾问。
2015年,新东方曾以数千万元人民币入股尚德机构。在2018年,尚德上市后,俞敏洪曾表示,尚德是在为中国一批最需要帮助的人,提供实实在在的帮助和服务,并且这个服务未来能扩展到成人教育的各个领域中去。
当自考政策越来越严,其实有助于提高自考含金量。
在这一前提下,尚德机构能否在罚款风波过后,少一些套路,找到那些实实在在希望通过自考提升学历的人,并且提供实实在在的服务,考验仍将继续。

(版权声明:“商学院”所推送的文章,除非确实无法确认,我们都会注明作者和来源。部分文章推送时未能与原作者取得联系。若涉及版权问题,烦请原作者联系我们,与您共同协商解决。联系方式:15210618901,商务合作请加 微信 15210618901。)
《商学院》已经入驻以下平台
