
想专接本却不知道接什么专业?专接本究竟怎么选专业?哪个专业好考?
中华民族素来以悠久的历史、灿烂的文化著称,历史传承也是一个民族生生不息的生命体现,古人言“以铜为镜,可以正衣冠;以古为镜,可以知兴替;以人为镜,可以明得失”。由此可见历史在人类发展史上起着重大的学习和借鉴作用。
但历史学专业在大家眼里,尤其是家长眼里,大概是“万万报不得”的冷门专业,但我估计还是有很多人或醉心于历史情怀,或沉浸于历史故事,对这个专业抱有一些幻想。确实,历史系毕业生的出路相比之下窄很多,不选择“板凳一坐十年冷”的学术生涯,也可能面临读研读博的漫长路途。
今天冠人教育杉杉学姐就给学弟学妹们分析解读下这个被误解得很深的专业——历史学~

1、专业介绍
历史学
本专业主要研习马克思主义基本原理、历史学、古文字学、历史地理学等方面的基本理论和知识,涉及中外通史和断代史、中西史学史、中外历史文献选读等,对先人遗留下来的古籍、文献、历法、制度进行研究分析,从而为当今的社会生活所借鉴。

2、就业方向
历史学就业方向
历史学是一门基础学科,与专业对口的职业相对需求较少。就业方向相当广泛,毕业生可适应策划、咨询、管理和教学、研究等方面工作对高层次人才的需求。
就业方向职业的岗位职责
大部分毕业生在各类学校、文博科研单位、*党**政机关、新闻出版部门、著名企业就业,有将近一半的本科生通过考研继续深造。

3、考试内容
*考试科目:
公共课:政治(100分)+英语(100分)
专业课:中国近现代史(150分)+世界近现代史(150分)
总分:500分
*考试形式与试卷结构:
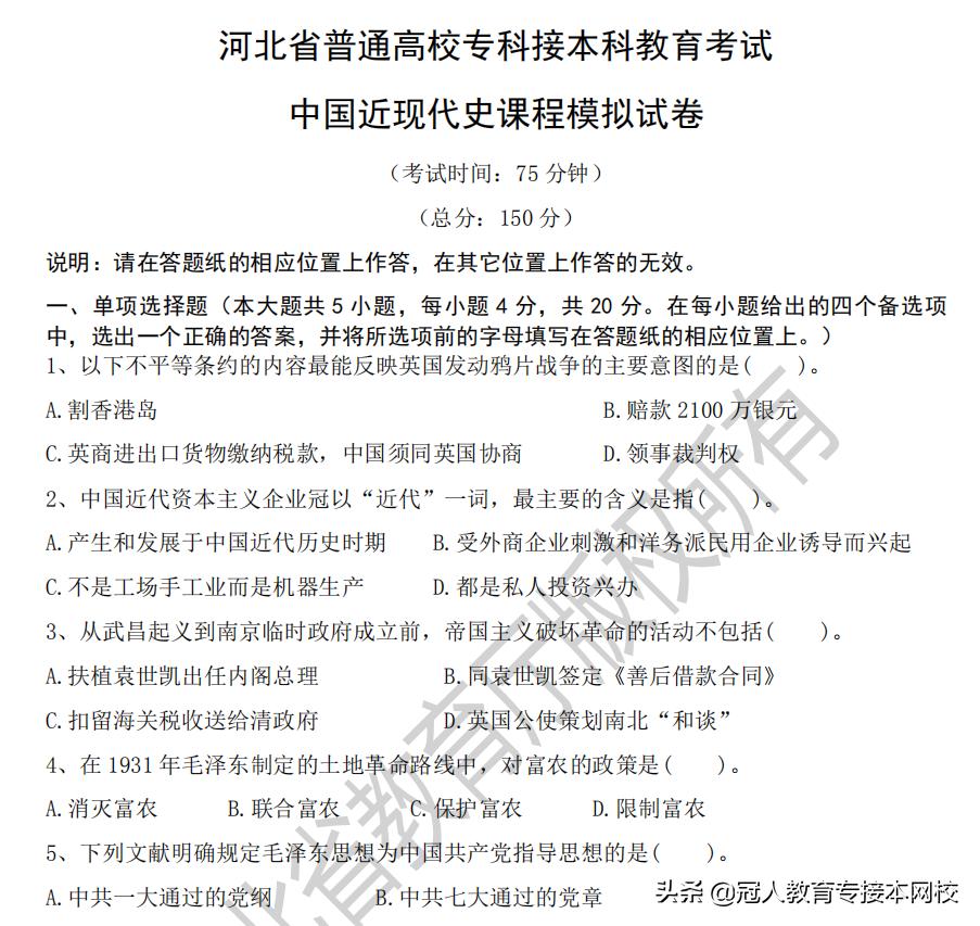
《中国近现代史》
考试采用闭卷笔试方式,考试时间为 75 分钟,全卷满分为 150 分。
试卷中各部分的占分比例是:上(1840 年-1919 年)占 50%,下(1919 年-1949 年)占 50%。
试题对不同能力层次要求的分数比例,一般了解占 20%,理解占 40%,掌握占 40%。
试题难易占分比例是:易约占 30%,中约占 50%,难约占 20%。
考试的题型有:单项或多项选择题、名词解释题、简答题、材料分析题、论述题等。根据考核要求,适当安排各种题型数量的比例,以测试考生对知识点的了解、理解、 掌握的水平和能力。

《世界近现代史》
考试采用闭卷笔试方式,考试时间为 75 分钟,全卷满分为 150 分。
试卷中各部分的占分比例是:上(1500 年-1900 年)占 50%,下(1900 年-1945 年)占 50%。
试题对不同能力层次要求的分数比例,一般了解占 20%,理解占 40%,掌握占 40%。
试题难易占分比例是:易约占 30%,中约占 50%,难约占 20%。
考试的题型有:单项或多项选择题、名词解释题、简答题、材料分析题、论述题等。根据考核要求,适当安排各种题型数量的比例,以测试考生对知识点的了解、理解、 掌握的水平和能力。

4、参考教材

在此杉杉学姐要特别强调一下:
河北专接本政策变革已落地多年,从2017年起河北省教育厅针对专接本考试就只发布考试大纲,不再指定任何教材!
但是考试大纲的内容并不全面,复习大纲无法准确、详尽、充分的进行有效复习,所以我校围绕专接本最新考试大纲并结合多年接本教学经验精心编订了专接本各专业参考教材,以供备考专接本的同学们复习参考。
5、历年招生院校及人数

从历史学历年的招生计划来看,招生量不多,但招生院校都是公办。填报志愿就简单了,按照自己对招生院校的喜爱程度填志愿即可。
要注意的是,2020年人文教育专业已停招。
单看招生计划数据,分析不出什么来,咱们主要看下它的报考人数、分数线、录取率数据。
6、历年分数线及录取率

看完以上数据,相信你们跟杉杉学姐会有同样的疑问——历史学专业的招生量300人以内,并不多,但为什么报这个专业的考生会破千呢?
哈,还不就是因为它好学嘛!从初中咱们就开始接触历史,知识点要求掌握的背下来就好了,对理解能力要求不高,所以备考起来相对容易。这就是为什么有那么多考生(男生居多)选择接历史学,而且大部分都是跨专业选择。这下明白了吧!但实际上专接本历史学真的像初中时候背背就完了吗?这个答案就要由你们自己揭晓了。
当然也正是因为招生人数与报考人数不成正比,所以历史学专业的录取率才有下降的趋势。想要历史学接本上岸,竞争压力还是很大的。
2021年想要稳稳上岸,杉杉学姐建议你们奔着270分考。

杉杉学姐有话说
以上便是杉杉学姐为同学们整理的历史学专业的解读分析,如果你们还有其他疑问,可在文末留言区留言。
很多人选择专业的时候要考虑它的前景、社会热度、工作去向,以及赚钱多少。诚然这是最功利也是最重要的方面,但是退一步想,专业和工作未必就一定是对口的,实际上决定一个人发展的还是他自己的努力。
主动选择历史学专业的人,基本上都是凭兴趣。然而本科的历史学可能与高中时接触的历史并不一样,只爱听历史故事的人恐怕会失望。本科阶段历史系培养一种研究型人才,训练学术思维,最重要的便是对史料的分析。
在本科阶段,除了要写一些论文进行学术规范训练以外,基本还达不到研究的水平和深度,要做到的是博闻强识,因此也就要看大量的书。平时几乎不会有作业,更不会有高数一类折磨人的公共课出现,所做的基本就是在看书。把看书当兴趣、当学业、当生活。
从专业对口方面来说,历史学职业需求相对较少,最为人所熟知的就是从事教师工作,或者向历史学研究方向发展。而现在毕业生就业是双向选择或多向选择,不必将职业局限在狭窄的领域,这样来看,历史学专业就业范围还是比较宽泛的。
如影视、动漫、游戏业,需要内容健康向上、富有创意的优秀原创影视、动漫产品的创作、生产、传播和消费,与之匹配的策划、编剧类职位就是历史学专业毕业生可以尝试的选择;在当前“互联网+”的环境下,在精通本专业的基础上再学习一些计算机方面的知识,会进一步拓宽自己的就业渠道。
杉杉学姐给你们提供的这些宝贵建议,一定要记进脑子、听进心里~
