
资本玩家朱吉满今年的运气不太好,旗下上市公司波折不断。
公开资料显示,朱吉满现任A股上市公司誉衡药业(SZ:002437)董事长,誉衡投资董事长,誉衡国际执行董事。2015年、2017年先后两次进入福布斯华人富豪榜和胡润百富榜。
旗下誉衡药业今天推迟了深交所年报问询函的回复。公告内容显示,延期是由于问询函涉及到的内容过多,需要进一步补充和完善,同时部分内容需公司年审会计师发表核查意见。
最新年报显示,誉衡药业去年营收30.42亿,净利3.09亿,分季度看,营收分别为 6.00 亿、6.65亿、7.24 亿和10.53 亿元,净利分别为 1.21 亿、0.98 亿、0.68 亿和0.23亿元。营收和净利变动幅度并不匹配,因此引来了深交所的质疑。
誉衡药业从2月至今已经停牌超过3个月了。
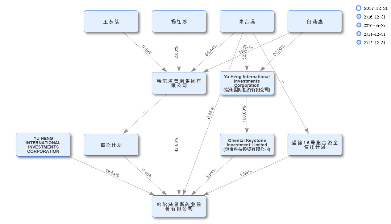
2月8日,誉衡药业公告,誉衡集团及一致行动人誉衡国际的部分股票已触及平仓线,存在平仓风险,申请停牌,时间不超过5个交易日。当时,誉衡集团持有誉衡药业9.37亿股,占总股本的42.63%。誉衡国际持有4.3亿股,占总股本19.54%。
誉衡药业的股权存在大量质押。其中誉衡集团累计质押9.31亿股,占所持股份的99.35%;誉衡国际累计质押4.28亿股,占所持股份99.55。平仓线分别为5.69元-7. 2元和5.83元-6.26元。
2月5日至2月7日期间,誉衡药业连续大跌,股价最低时达到5.58元,导致誉衡集团、誉衡国际质押的6.04亿股已触及平仓线,可能存在平仓风险。
同一日公告的还有,誉衡药业十大股东之一云南国际信托-盛锦16号集合资金信托计划已经被动减持。根据公告内容,朱吉满减持前通过盛锦16号持有3362.8万股,占总股本的1.53%。
2月6日,朱吉满接到云南国际信托关于盛锦16号的口头补仓通知,表示有充分能力补仓,同时告知不可随意减持。但2月7日开盘后,尽管朱吉满已开始现金补足,云南国际信托仍直接进行了减持。
减持后,朱吉满通过誉衡集团、一致行动人YU HENG INTERNATIONAL INVESTMENTS CORPORATION、ORIENTAL KEYSTONE INVESTMENT LIMITED及直接持股等方式,持有誉衡药业65.03%股权,仍为公司实控人。

停牌到期的2月22日,誉衡药业再发公告,筹划重大资产重组停牌,拟以不超过55亿出售全资子公司上海华拓、*藏西**誉衡阳光、山西普德药业全部股权,交易对手是力鼎投资或其管理的基金。
从主营业务来看,力鼎投资与标的并不具有相关性,接盘原因不详,坊间传闻,誉衡高管团队和力鼎投资吴朝阳之间的南开校友情谊发挥了重要作用。
值得注意的是,3家标的公司都是誉衡药业的优质资产。截至2017年底,标的公司占到誉衡药业总资产的36%,营业收入的57%。若扣除相关盈利,誉衡药业去年会亏损超过3亿。
公告还提到,誉衡药业控股股东誉衡集团与中健投签署了《合作框架协议》。中健投拟以预计高于39.40亿的对价受让誉衡集团持有的誉衡药业不低于35%的股权。一旦收购完成,中建投将持有股份将超过誉衡集团,誉衡药业的控股权将发生变更。
此后,誉衡集团将原本质押给浦东发展银行的誉衡药业4450万股解除了质押,重新质押给了中健投。
公开资料显示,中健投注册在杭州,实控人为廖杰远。廖杰远同时是医疗平台“微医”的创始人。微医的前身是挂号网,为医院提供预约挂号等就医流程优化服务,号称中国最大的预约挂号平台。

微医此前已完成5轮融资,投资方包括腾讯、国开金融、复星医药等知名机构,融资总额超5亿美元。目前微医已进入上市进程,预计年底冲击恒指。
先是剥离子公司,然后又想转让控股权给“求壳”企业,朱吉满的这番资本运作,是在自救还是在玩什么把戏?
资本玩家朱吉满
朱吉满第一次出现在资本市场就是誉衡药业上市。公开资料显示,1988年至1992年,朱吉满曾是西安本地的一名眼科医生,后辞职下海销售药品。2000年,朱吉满用做医药代理商所赚的钱买下了一家已濒临破产的小企业,并改制为誉衡药业。

经过10年经营,誉衡药业2010年在A股上市,而朱吉满从此也走上了资本玩家道路,以外延式并购迅速扩张,利用资本市场平台,先后收购了哈尔滨蒲公英药业、澳诺制药、上海华拓、南京万川、普德药业等公司。其中,收购上海华拓的第一年,誉衡药业就实现净利润4.4亿,同比增幅高达95.72%。
2015年7月,朱吉满首次以举牌者的身份亮相资本市场,大手笔增持了山东药玻(SH:600529)和广济药业(SZ:000952)两家上市公司。
一年之后,朱吉满就退出了山东药玻控制权竞争,减持55.78万股,在举牌以下。而在同年广济药业的股东大会上,朱吉满却还想在控制权上努力,明确反对了针对大股东的定增计划。
从目前的股权来看,朱吉满的名字已经不在两家公司的十大股东名单里,值得注意的是,与誉衡有融资纠纷的“武汉信用系”武汉信用资本却出现在了广济药业的股东名单中,持股数量与朱吉满此前一致。
与武汉信用的融资纠纷正是誉衡资金链断裂的开始。去年12月20日,誉衡集团将所持誉衡药业8600万股质押给武汉信用小额*款贷**,融资4亿,今年3月20日到期。但是截至到期日,誉衡集团共计偿还4000万,剩余3.6亿*款贷**则需要展期完成。武汉信用小额*款贷**考虑资金风险,对朱吉满及誉衡集团持有的誉衡药业股票、誉衡集团和*藏西**誉曦持有的信邦制药股票实施了司法冻结。
4月12日,誉衡药业公告称,朱吉满及誉衡集团持有的公司9.47亿股,占总股本43.08%股份被司法冻结。一同被冻结的,还有誉衡集团及一致行动人*藏西**誉曦合计持有的信邦制药3.69亿股,占总股本22.15%。
后经法院调解,截至4月24日,誉衡集团共偿还9000万,剩余3.1亿债务也与武汉信用小额*款贷**达成和解。誉衡集团所持誉衡药业8.51亿股、*藏西**誉曦所持信邦制药3.59亿股司法冻结解除,但仍有部分誉衡药业、信邦制药股份被冻结。
誉衡药业去年底还公布了收购瑾呈集团70%股权计划,交易对价16亿,并因此引发深交所问询。
公开资料显示,瑾呈集团是第三方收单外包机构,从事支付领域的市场端服务业务,为第三方支付机构进行商户拓展并销售 POS 终端设备,由此获得收单平台服务费的分润。誉衡药业在2月的问询回复中称,瑾呈集团已同意收购计划,仍处于尽调阶段。
随后,誉衡药业的资产重组计划集中在3家子公司业务剥离上,截至目前,瑾呈集团收购计划并没有进一步信息。
-END-