上周做了一个小调查,某平台结果如下:

在我给的关于运营商套餐的三个选择中,选择无限量卡的只有刚刚超过10%,也就是说,近九成的用户的消费水平并不会选择价格价高的月无限量套餐,而是选择“日租卡”或“月租卡”。而每月10元1G滚动的“月租卡”,比6元+每日1元500M滚动的“日租卡”更受网友欢迎。
10元1GB的资费远高于1元500M,为什么会有很多人选择“月租卡”呢?这部分网友的选择是否不明智呢?其实,并不是如此。工信部最新公布的数据显示,2017年9月,我国手机用户的月户均流量达到了2007M,同比增长了140%。也就是说,大部分的用户月使用流量还在2G(=2024M)以下,平均每天约67M,这时“日租卡”每天需1元,每月就是36元(为简化起见,本文每月按30天计),远超过了10元1GB的“月租卡”。因为“月租卡”只需20~30元。也就是说,月使用流量在3GB以下时,“月租卡”是更好的选择。
在调查中的“日租卡”/“月租卡”/“月无限量”,在实际运营商推出的套餐中都是有原型的(虽然资费有差异)。
三大运营商都推出了无限量套餐(部分省市的中国移动用户还只能选择正对新用户的188、288元“任我用”套餐和针对老用户的238元“任我用”套餐)。
“月租卡”的中国联通和工商银行联合推出的“梦想e卡”,19元包含2G全国流量,工行指定APP专属流量免费(不清楚这个“指定”是什么意思,所以算不清有多大的优惠),如果一个月只用2007M,也就是19元,在加上每分钟1毛的国内语音。

(只有两档,从19元直接跳到89元,不知道怎么想的,相信很少人会选89元的那档,其他套餐的设计也如此,如果两档套餐差价超过200%,之间的相关性已很弱,瞄准的根本就不是一个用户群体)
日租卡的代表就更多了,三大运营商自己也都有推出,如中国移动的8元“超级日租卡”:

而最典型的是中国联通和腾讯联合推出的“大王卡”,现在多种促销,实际已面向所有用户提供全国1元500M流量(运营商自己还限制本省流量的“日租卡”用户是不是觉得很冤?)

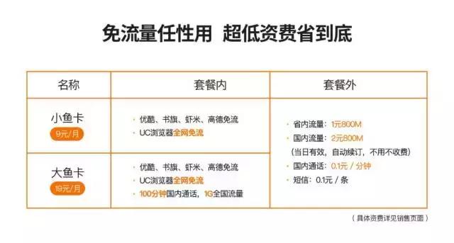
中国电信和阿里娱乐联合推出的“大鱼卡”则结合了“梦想e卡”和“腾讯王卡”的优势,19元含1G全国流量和100分钟语音,套餐外流量则达到了日1元800M(还没有省内流量升级国内流量的政策)。

(套餐中UC浏览器全网免流,我不知道是怎么想的,是不是通过浏览器在WAP页面或电脑网页观看其他网站的视频也免费啊?)
当然,“日租卡”和“月租卡”究竟谁更合适,实际是个伪命题,还得看具体套餐内容以及用户的使用情况。选择哪一个套餐,还需要根据用户自己的使用情况,每天使用多少流量,省外流量多不多以及流量的内容构成(例如微博CEO用微博免流的卡肯定合适)。另外合约周期也很重要,目前流量资费整体仍处于快速下降通道中,六个月以上不可转套餐的约定,就会越用越像一个“圈套”。
还有一个问题,每天1元和每月10元的跳动幅度,是否合适。由于运营商的基本流量资费明显偏高,实际用户看到的结果就是日消费金额1元1元、月消费10元10元“往上跳”,如月套餐从20元到30元,对于有的用户来说,这种跳动幅度偏大。
需澄清的误区:
免流是合作套餐必须的,很多用户也是冲着免费流量去的。其实,从联通合作的不少互联网套餐,如果免流范围不包括视频流量或微信、微博这样的长时间在线大消耗的互联网应用,免流意义不大,1天用不了几M,1个月用不了100M,其实不免流的话,所增加的流量也不高,对话费的影响可能更小。