笑死,羊的美女朋友上个月去杭州培训了一个月,回来竟然跟羊说…

为啥自卑?
因为女生们都太太太太太卷啦!
按照朋友的说法,杭州女人简直就是铁打的,就算前一天集体加班到凌晨,第二天全组依然光彩照人,趁得她这个来自北京的社畜暗淡无光

虽然说法有点夸张了,但说真的杭州女生确实挺卷。
从学历到工作到薪资再到外貌,羊接触过的很多杭州女生都有一个特点:不允许自己不完美。
杭州女生的卷是全方位的,首先,咱先谈谈颜值

杭州,颜值内卷的王者之城
关于杭州女生的颜值内卷,可不仅仅是羊一个人这么认为。
随便去网上一刷,都能发现很多相同的观点——
比如,大街上一眼望去全是美女

比如,不洗头都不敢出门

图源网络
而杭州著名的搞笑
民生节目《1818黄金眼》,虽然打着“民生”的旗号,实则有点像选美大赛

不管是天生丽质还是后天弥补,乍一看都挺让人眼前一亮。
女生组是这样的



男生组是这样的



说真的,羊印象里的民生类节目主角一般都是朴素的叔叔阿姨们,但杭州台真是让羊开了眼,虽然他们和娱乐圈的美女帅哥比不了,但放在素人中其实也算错。
而就算不谈整体颜值,节目里的很多调解内容其实也是和“美”挂钩。
比如最出名的小吴就是因为做发际线和修眉被理发店坑了,所以上电视台来告状

有为了投诉整容机构现场卸妆的

还有做脸部手术后呼吸不畅的

虽然来维权的人多到已经把黄金眼变成了机构拔草类节目,但也充分说明一个事实: 杭州人真的很爱美!!!
而江浙其实自古以来都是中国最爱出美女的地区之一。
“自古江南出美女”——
大乔,小乔,西施,郑旦这些古代大美人都来自江浙。

大家有没有发现,浙江籍的女明星淡颜系居多?
相比起北方的大气明艳,江浙美人的整体气质比较低调。
像汤唯、江一燕、周韵、周迅其实都不是那种一打眼就能把人震住的美貌,但她们的共同点是耐看有灵气,还有一种若即若离的清冷感。
汤唯就是凭借这种气质狠狠抓住了韩国人的心。
以前韩国人夸人漂亮说“你长得很王祖贤”,现在韩国人夸人漂亮说“你长得很汤唯”

图源@扒爹
这种气质也跟江浙一带的地域特质有关。
亚热带季风气候的多雨水塑造了那里湿润温和的气候特色,空气中产生的大量负氧离子能在一定程度上修复夏季高温对皮肤的伤害。
因此,江浙人的皮肤无需太粗的毛孔来散热,再加上江浙地区辐射不强,色素不易沉着,所以江浙姑娘的皮肤普遍细腻白皙,具备了清冷美人所需要的肤质特点。

图源@UG你大哥-
另外,江浙女生圆短脸及方脸居多,就算有尖下巴,也较少见北方那种非常瘦长的瓜子脸。
比如叶璇、袁立、俞飞鸿等江浙美女,年轻时都是典型的下颌骨存在感较强的偏方脸,端庄中带着俏丽。
而因为气候和地理环境都相对温和,江浙女生的五官也较小巧温柔,通常都比较有钝感,比如之前的美女翻译官张京

张京是典型的杭州女孩,鼻头虽圆钝但眼睛尖长。
这种精明感中和了原本温润的气质,再加上职业带来的气场buff,清冷感一下拉满


江浙女生的颜值底色本就优越,总体特质是 小巧婉约又不失距离感。
而到了最近十年,江浙的代表城市杭州一下子成为了美女聚集地,打开视频网站随便一搜,杭州的美女街拍巨巨巨巨巨多

图源@街拍摄影师Rita
杭州女生的穿搭特色就四个字:张弛有度。
除了一些固定搭配以外,她们一般不会全身宽松或全身紧绷,而是松紧搭配,比如上半身收紧,下半身就会相对宽松,性感又休闲

图源@街拍摄影师Rita
就连在杭州的外国人也会在潜意识中选择这种搭配

图源@街拍摄影师Rita
而除了这种较为普遍的穿搭以外,杭州给人的整体感觉就是潮得五花八门。
休闲风,精巧风,商务风

图源@In街拍
走在杭州的街上, 洛丽塔、汉服、辣妹装 这种惹眼服饰也是随处可见。
而在妆容选择上,杭州女生比较喜欢追求底妆轻薄的雾面感妆容,同时腮红也必不可少,少女的娇羞感完全拉满


图源@辣椒鲨鱼

杭州如何成为颜值内卷之城?
那么杭州女生到底是怎么卷起来的?
首先,杭州拥有颜值内卷的先天条件。
自古以来浙江就有经商传统 ,唐*开代**始,江浙逐渐成为中国经济最发达的地区之一,而商品交换的买卖形式也诞生了资本主义萌芽市场。
到了近代,浙商甚至有了“东方犹太人”的称谓,在2016年的胡润富豪榜上,生于浙江的商人数量最多。

会经商,就意味着有赚钱头脑。
浙江人自古以来灵活的商业头脑使他们获得大量的财富积累,整体富裕程度较高。
而人在满足了基本的物质需求外就会追求精神享受,女孩子把更多的时间花在外形上也并不稀奇。
近年来驻扎在杭州的医美机构越来越多,根据天猫和阿里健康联合推出的《2019暑期医美数据》显示,早在几年前,杭州人最热衷的医美就是抗衰项目。
爱做抗衰项目意味着啥?
意味着人们不光爱美,同时经济条件较好。

而杭州的颜值内卷还有另外两个原因。
我们每次谈到江浙沪的时候都说他们是“包邮区”,实际上是因为江浙沪地区发达的物流还有便利的先天条件——
毕竟, 很多服装货源本就是从杭州进的。
杭州的四季青服装批发市场是中国最具有影响力的服装一级批发与流通市场之一,也被叫做“华东第一大服装批发市场”。

四季青虽然有男装女装童装中老年装以及鞋袜箱包, 但其实主打的还是杭州女装。
这里几乎是第一手货源,大部分供货商有自己的工厂,某宝很多货源其实就是从这里拿的,买的人多了自然也就成了爆款。
而杭州女生购买渠道便利且价格便宜,虽然这些衣服比不是明星们穿的高级大牌,但对于普通女生来说也已足够。

图源@街拍摄影师Rita
接着,羊来说最最最最最重点的一点!那就是杭州的 电商产业 实在是太强了…
电商的发达又会顺势带动网红产业的兴起:带货主播,服饰街拍,穿搭博主。
而网红风或多或少会带动杭州女生的穿搭及造型选择。
当然,这里的“网红感”不是贬义哈,宝子们也可以理解为 电商带起来的一种新型“杭化”。
比如时尚发色及蓬松感十足的造型

图源@Giky
再比如紧致内搭配宽松外套的经典搭配

图源@EZ14的沙雕日常
或许有人会说这种风格过于网红,丧失了个人特色。
但大家也要搞清楚,我们普通人并不是大明星。
在没有专业造型师及足够的条件去cover高级大牌的时候,借鉴一种看上去还算不错且适合自己的风格,其实也算一种成功。

北上广深?北上广深杭!
而电商的发达除了带动网红产业还能带动什么?
经济。
羊已经不止一次听到有人说杭州才是中国的“内卷之城”了。
据2021年的统计数据显示,除了有“加州”之称的深圳以外,杭州已经成为了中国加班情况最严重的城市

为什么会出现这种情况?
因为杭州 互联网公司密集

而电商又恰巧是互联网行业里加班情况较为严重的领域之一。
除了上班内卷外,这类行业通常对人才的需求量大且薪资较高,这就导致杭州成为了除北上广深外的人才聚集地——
她们不仅有着干练精致的外形条件,还有着非常强的工作能力。
据去年的数据显示, 杭州职场女性人才平均年薪为16.76万元 ,平均算一下一个月能赚14000元。

蓬勃的电商产业及发达便利的物流交通,使杭州成为了区域发展潜力最高的城市之一:很多女性愿意在这里寻找机会并努力奋斗。
此外大公司的带头作用也极其重要。
没错,羊说的就是你,阿里巴巴


华为受到西方*压打**后,深圳龙岗区的GDP去年就下降了7%左右,从而可以看出大公司对区域经济的影响。
但深圳不止有华为,还有腾讯等大型企业,可是提起杭州,大家差不多只能想到阿里巴巴。
阿里巴巴不仅为杭州财政做出了超强贡献,更因为线上交易的运作迅速为杭州吸引了一批卖家及带货电商,使杭州变成了 “直播第一城”。

直播截图
因为大厂的带动,很多公司也纷纷入驻形成了城市电商圈, 城市鲜活度极高。
这导致杭州对人才的渴求程度并不比北上广深低,像是产品、运营等互联网岗位的需求量很大。

图源网络
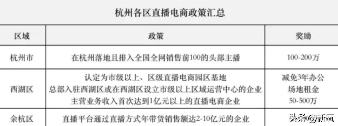
而杭州政府之前就有对直播电商等行业进行补贴扶持,为的就是留住人才和吸引人才——
罗永浩就把自己的MCN机构从北京迁到了杭州,杨天真也在杭州开展自己的“大码女装”事业。

而直播等电商岗位通常是 女生居多 ,相较于男生,女生也更容易对美妆、服装等审美相关的工作更感兴趣,杭州也自然而然成为很多女生的工作候选地。
羊在上段解释过,在杭州这种电商属性极强的地方外貌内卷是不可避免的,如果你恰巧还从事电商相关工作的话,那极有可能成为“卷中卷”。

图源@UG你大哥-
最近十年,不少杭州女生就是在这样一种社会环境中生活的——
互联网带动下超强超快的职场节奏,网红文化影响下越来越卷的流行审美。
基于以上两点,她们外在与内在兼修,成为全中国女性最卷的城市之一。
比如四季青服装市场,凌晨四点就能看到很多努力的姑娘

图源@开开的扫街日记
而除了做普通打工人外,不少女性都把杭州当成了创业平台,浓郁的电商氛围和已经成熟的产业结构, 使她们能凭借自己的本领吃到互联网红利。
虽然如今“网红”这个词儿已经开始趋于贬义,但你不得不承认的是,这确实是一个崛起中的经济ip。
而杭州就是那个造梦的地方。

图源@辣椒鲨鱼
当然,羊这篇所写肯定不代表全部的杭州女生,只是羊凭借自己的亲身体验及网上的大众看法对杭州女生做出的一点小判断。
不管这个判断是否准确,杭州女生在羊心里都是“漂亮且牛X”。
上有天堂,下有苏杭。
谁能不爱又会工作又会生活的美人呢?