好消息!这些小区即将升级为名校学区房!
- 南京市游府西街小学浦口分校(暂定名)学区划分草案出炉!范围涉及颐和九里、江山荟、力标赞城,学校将于今年建成。
- 南京审计大学实验学校(暂定名)学区划分草案出炉!范围涉及明发香山郡、华府国际、万科璞悦山、万科金色半山等小区。
- 金陵中学浦口分校(暂定名)学区划分草案出炉!范围涉及金地格林格林、中交锦兰荟,预计今年6月30日建成招生。
01
南京市游府西街浦口小学来了!区域内有江山荟、颐和九里...
刚刚,南京市浦口区人民政府发布《公告》(草案),南京市游府西街小学在浦口高新区合作开办分校。

草案:

拟划分学区范围:海峡大道(东侧)至宁合高速(南侧)至浦乌路(西北侧)以内区域。

周边小区:江山荟、颐和九里、力标赞城等。

游府西街小学浦口分校位于南京海峡科工园内,属于五桥板块,是一所公办学校,占地面积约5.41万方,原身为南京海峡两岸科工园海桥路配件学校,由幼儿园、小学和中学组成。目前小学已经封顶,根据计划将于今年正式招生。

海桥路配建幼儿园:主入口将设在海桥路上,里面将配套建设3栋多功能活动室、4个室外活动场地、1个植物园地、1个厨房等,总占地面积约为1.55万㎡,总建筑面积为0.74万㎡。
海桥路配建小学:占地面积约5.41万㎡,总建筑面积约3.61万㎡,将在海桥路上设出入口。建设内容将包括5栋教学楼、1栋报告厅、1栋风雨操场及食堂、1栋综合楼、1栋行政楼、1座标准环形跑道等内容。
海桥路配建中学:包含风雨操场(含变电所)、食堂及综合楼,教学楼,行政楼、报告厅,总建筑面积34000㎡。
02
南京审计大学实验学校来了!涉及小区有明发香山郡、华府国际、万科金色半山等
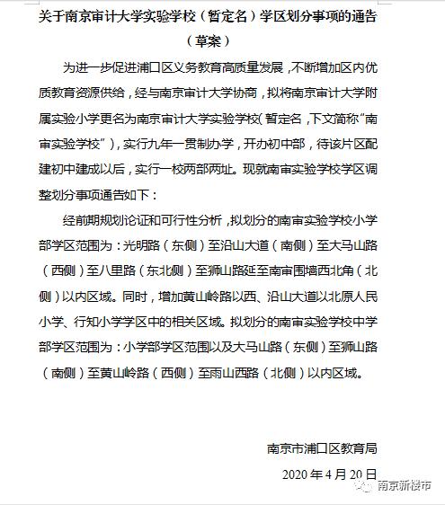
南京审计大学实验学校学区划分草案公布,明发香山郡、华府国际、万科璞悦山、万科金色半山业主有福了!

草案:

拟划分学区范围:小学部学区范围以及大马山路(东侧)至狮山路(南侧)至黄山岭路(西侧)至雨山西路(北侧)以内区域。

周边小区:明发香山郡、华府国际、万科璞悦山、万科金色半山

南审实验学校中学部位于江北老山板块,是一所公办学校。学校小学部是南审附小,已经办学三年。目前学校正在与南京几所知名大学和凤凰智库等教育专家开展全方位合作交流和顶层设计。学校立志将在五年内打造成省市知名学校。
03
金陵中学浦口分校来了,中交锦兰荟、金地格林格林等小区涵盖在内
南京市浦口区人民政府发布《公告》(草案),金陵中学即将在浦口高新区合作开办分校!

草案:

拟划分学区范围:海峡大道(东侧)至沿山大道(南侧)至光明路(西侧)至浦乌路至宁合高速(北侧)以内区域。

周边小区:金地格林格林、中交锦兰荟

金陵中学浦口分校是一所公办学校,位于浦口高新区(科工园)内,东临五华路,西临义林路,南临卓溪路,北临新北路。学校总用地面积超6.04万方,小学有13轨78班,预计将在今年6月30日建成招生。

配建的幼儿园、小学、中学具体建设情况如下:
幼儿园:3轨9班,用地面积为0.53万㎡,容积率≤0.7,绿化率≥35%,建筑高度≤24米,建筑密度≤30%;
小学:13轨78班,用地面积为6.04万㎡,容积率≤0.8,绿化率≥35%,建筑高度≤15米,建筑密度≤30%;
中学:12轨36班,用地面积为5.59万㎡,容积率≤1,绿化率≥35%,建筑高度≤24米,建筑密度≤30%。
未来等浦口这三所名校学区划分事项敲定,周边一批楼盘将摇身一变为学区房,对于这个学区划分你怎么看?
本文部分素材来源于安家江北