功率放大电路是一种输出功率大,带载能力强的常见放大电路,应用场合极为广泛!功率放大电路也分为分立式和集成式,我们在书上学的基本上都是由分立元件(主要是晶体管)构成的电路,而集成式功放电路在应用中更为常见。常见的功放集成芯片有TDA2030,LM1875,LM3886等,相对于其他的芯片,TDA2030绝对称得上是老大哥了。今天,我们就一起来探索音频功率放大器TDA2030的奥秘!
TDA2030是将分立式功率放大电路集成到芯片里的音频放大器,它有效地解决了分立式功率放大电路常见的一些问题。例如:上下桥臂不对称,静态工作点前后相互影响等。
TDA2030的特点

1.电源供电:最大±18V(既可单电源供电也可双电源供电)
2.峰值输出电流:3.5A
3.差分输入电压:±15V
4.封装:TO-220
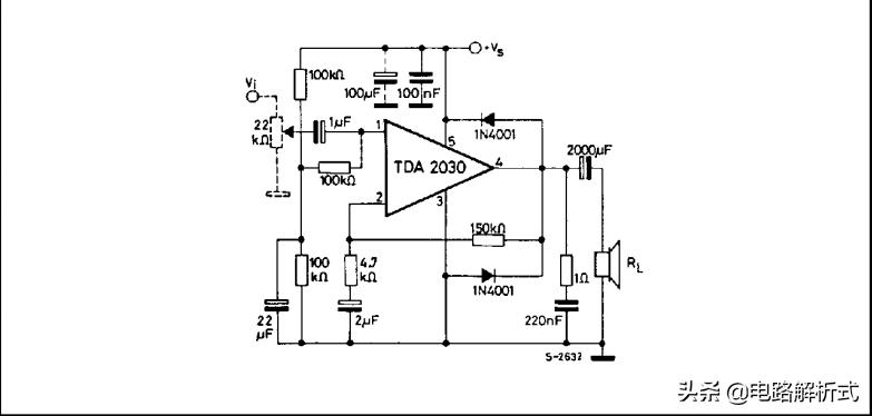
参考原理图

没错,TDA2030实际上就是一个运放,但它能够为我们提供一定的驱动电流。我们现在来一一分析一下这个电路!
首先我们得明确电路的输入端与输出端在哪。Vi是输入端,也就是音频输入端口,RL(喇叭)是输出端。
1.电源的去耦电容
+VS端的100uf和100nf电容称为去耦电容,目的是去除电源端带来的干扰和稳定电源。去耦电容的原理和取值我在上一篇文章中已经分析过了,有兴趣的朋友可以去看看!电源端为什么要接个电容到地?电容的取值该如何选择?
2.减小自激振荡部分
RL旁边的1Ω电阻与220nf电容串联组成消振电路,称为RC消振(减小自激振荡)。
3.钳位电路
作用:将输出电压钳制在电源电压的范围内,以免对元器件造成损坏!
4.直流偏置电路
+VS经过100K欧姆(R3)、100K欧姆电阻(R4)和22uf电容并联到GND构成了偏置电路。直流电源通过100K欧姆的电阻(R5)进入运放的输入端。22uf电容与100K欧姆电阻并联的作用是为了防止干扰。重点来了!仔细看清楚,这个电路图是单电源供电(GND—+VS),而我们的输入音频信号是一个交流信号,有正有负。我们怎么样才能让电路将音频信号的负半边也无损输出呢?加直流偏置电路!其实就相当于用直流电压将信号的负半周期给抬上去(相当于一个加法运算电路),抬到GND上面去,这样我们的信号就可以正常地经过运放了。
我们最终需要的是正负半个周期都有的信号,但你为了让负半周期信号通过由单电源供电的运放,把信号都抬到正半周期了,那我的目的不就达不到了嘛?能把你抬上去,就自然有办法把你再拉下来。我们在信号出TDA2030运放后,在信号的通过的路上加一道关卡——隔直电容(2000uf),将直流给阻挡掉,我们最终就可以得到放大后的交流音频信号!
关于直流偏置电路元件参数该如何取值的问题!偏置电路可以简化成R3与R4串联的形式,而运放需要的就是R4的电压。根据你设计时所需要的偏置电压(你需要多大的直流电压才能把你的交流信号负半周期抬上去),在根据分压公式,就可以算出电阻的取值。那100K欧姆R5该怎么取值呢?直流偏置电路实际上会有一部分电流流向R5,这是我们不希望的,这样会造成我们计算的R3、R4误差很大。所以我们可以通过增大R5的阻值来尽可能减小进入R5的电流。
5.电路主干部分——负反馈电路

音频信号从Vi进来,经过22KΩ电阻(调节输入音频信号的大小),这个电阻的作用类似与手机的音量调节键,通过一个1uf的电容以交流耦合的方式接入TDA2030的同相输入端(1),这个电容的作用是为了避免我们的音频信号影响到直流偏置电路(通俗一点讲,就是泾渭分明,井水不犯河水),为了让交流与直流互不影响,我们就需要电容来将他们隔开。我们看向TDA2030的反相输入(2),2uf电容、4.7KΩ(R2)、150KΩ(R1)电阻构成负反馈回路,我们可以写出增益A(电压放大倍数)的表达式:增益A= 1 + R1 / R2 (R2=4.7KΩ,R1=150KΩ)
交流信号通过时,由于电容对交流相当于短路,所以此时的交流信号放大倍数A ≈33倍。但对于直流信号,电容相当于断路,所以直流信号经过运放的增益是1(相当于R2=∞,增益A =1),电路的直流增益A是1。这样,运放就会全心全意地去处理交流信号了,而不会去放大偏置电路提供的直流电源了(直流电源的目的:抬升电压)。
最终,经过TDA2030出来的信号就可以有一定的功率去驱动负载RL(喇叭)去工作了!TDA2030能提供的最大电流是有限的,它的能力不能满足任意负载,它的带载能力是有限的。其实,这样又引出了一个很重要的问题:什么是驱动负载?什么是带载能力?
闲语:这篇文章写了很久,不知道该怎么用文字去解释才能让大部分人都能够明白。最终的成品就是这样,希望大家可以提提建议!