
文:东滩智库
先看一下数据,2019年全国健康服务业总规模为70148亿元,比2018年增长12.4%,占GDP比重为7.08%。在健康中国战略的引领下,大健康产业进入快速发展和迭代升级阶段,受消费观念、政策引导、技术进步、模式创新等多方面影响,不同类型客群、不同健康目的的健康服务需求不断细化,形成了多个具有爆发潜力的热点领域,包括定制健康管理、老年介护、母婴护理、运动康复、社区健康管理、国际医疗旅游、健康教育、健康O2O服务、互联网医疗等。
1、定制健康管理:深度的健康管理市场巨大
健康体检是健康服务领域最成熟市场,也是人们接受度最高的健康服务品种。除了要提供基本体检和预防等常规服务,考虑不同人群在不同条件下的健康管理需求,健康体检服务的内容和方式也在发生变化。除了普通体检外,还有功能医学检测、重大疾病风险评估等更深层次的健康体检。
① 功能医学检测。 针对的是全身各器官功能状态、修复能力的总体评估,包括基因检测、免疫力检测、环境毒素检测、内分泌检测、微量元素检测等。重大疾病风险评估最典型的是肿瘤早筛,据易凯资本发布的《中国健康产业2019白皮书》,肿瘤早筛是一项可以真正改变肿瘤治疗格局的技术,未来预计将达到万亿级的市场规模。目前国内深度健康体检服务的发展还处于早期,有一些面向高端人群的健康服务企业开始涉足该领域,比如第一健康采用会员制的健康管家服务模式,以体检为入口、聚合了肿瘤早筛、慢病管理、名医诊疗等服务。
② 定制健康管理。 以专业健康体检、第三方专业慢病管理机构等为主的健康管理产业正在迎来蓬勃发展期。在北京、上海、深圳等健康管理观念越来越普及的发达城市,陆续出现了私人医生服务机构,如慈铭奥亚国际医疗会所、北京颐年康盛、上海之缘等,这些机构面向高收入人群及其家人提供会员制服务。
2、老年介护:尊重独立人格、支援日常生活、自我价值实现
“介护”的概念最早在上世纪80年代末的日本兴起,作为全球养老服务发展的典范,率先提出 日常护理服务、专科护理服务和精神生活护理 三个维度提供连续性、持续性的关怀与照顾,辅助性介入老年人生活。
目前提供老年服务的机构主要以引进专业的介护人才和配备养老服务设备设施的形式切入,提供一站式的老年介护服务。从衍生出的业态形式来看,主要有以下三类:
① 托老所 ——以短时性和通勤性为特点,为生活能够自理或半自理的老人提供日托服务,让依赖熟悉社区和人际圈的老人实现“养老不离家”,不少托老所甚至与幼儿园结合,实现异曲同工之妙。
② 长者服务中心 ——将专业介护服务引入社区,服务形式以上门服务和就近提供为主,主要由地产开发商与国际先进介护机构进行合作,构建“长者饭堂”、“银发学院”、“健康小站”等养老配套型服务,如“太和•自在城”和日医学馆在老年介护培训、养老产业运营等多方面开展的合作。
③ 高端颐养院 ——入住养老机构的老年人及其家庭,可以免除一切后顾之忧,全权由养老机构提供饮食起居、健康护理、生活照料、清洁卫生、文娱活动等综合性养老服务。在经营上以床位费和会员费(附加其他服务)为盈利点,如日本诚信香里园、上海亲和源养老院等。
3、母婴照护:母婴产业的命运共同体
母婴护理服务正在走入寻常百姓家,从市场规模和占比来看,母婴照护机构主要集中在一二线城市和其他经济较发达地区展开业务,动辄月薪过万的“专业月嫂”和“明星同款”的高端月子会所已经成为常态。
母婴市场服务覆盖待产期、恢复期和后母婴期,母婴照护则重点关注产后1-2个月母婴照料专业护理服务,目前市场化的母婴照护主要从两个方面获得:
① 公立医院附属的照护机构: 医院对孕婴服务进行优化和延展,通过与母婴护理专业技术团队合作建设医疗级月子中心,形成一站式的服务链条,例如附设于汉中华西妇产医院内的华西医疗级月子中心;和睦家依托强大的妇产科、儿科专家团队以及专业护理团队,打造“卓月”产后康复中心,24小时为产妇和宝宝保驾护航。
② 品牌照护机构: 通过购买或租赁物业,改造成会所式或酒店式的月子中心,通常软硬件设备齐全,价格相对比较高,也易于形成品牌效应在区域内连锁开设,是目前市场上最为主要的模式。典型案例如喜喜月子、喜之家、安恩贝、贝瑞佳等。
4、运动康复:康复和健身行业的新“卖点”
运动康复是体育、医学、健康等多领域交叉复合业态,通过器械、徒手手法、患者主动运动等方式有针对性地对术后恢复、运动损伤、慢病调理、亚健康身体机能改善等需求提供科*运学**动方案及指导。2014年,国务院《关于加快发展体育产业促进体育消费的若干意见》是明确推进打开运动康复资本市场的政策,指出要大力发展运动医学和康复医学和积极促进康体结合。
目前开设各类运动康复机构的社会资本主要有如下几类: 其一、拥有医疗资质,并布局线下运动康复诊所的体创动力、弘道运动等企业, 这类实体运动康复为资本入局的主流方向, 其二、提供线上、线下运动指导和康复相结合的惠跑、德美医疗等企业, 线上数据整合,线下提供品牌服务,其 三、开发运动康复APP的WELL健康等企业, 通过“互联网+医疗”提供用人工智能技术来做骨骼肌肉运动康复的APP,可以通过视频提供康复指导。
5、社区健康管理:打通终端消费市场“最后一公里”
社区健康管理是在我国人口老龄化和医疗制度改革不断深化的背景下产生的,目前在我国还处于初级阶段,作为社区医院(门诊)的市场补充,线下在社区内建设健康管理中心,提供常规体检、健康评估、慢病管理、运动指导等健康管理服务;线上整合三甲医院、专家、健康管理师、护理团队等资源,为社区居民提供远程医患交流、诊间预约、转诊绿色通道等服务。
目前,社区健康管理中心建设依托两大驱动主体。
① 为实现配套升级、打造“家门口的健康管家”的地产商 ——出于战略需要涉足医疗、健康等领域,通过收购兼并医疗健康类企业、与健康类企业建立战略合作关系等方式,依托地产存量优势,以健康管理中心/健康小屋等形式迅速在自有品牌的社区中铺开,塑造健康社区、提升物业品牌价值。
地产商参与建设的社区健康管理中心

数据来源:东滩智库整理
② 致力于资源整合、构建“全方位健康管理闭环”的健康服务商 ——通过品牌授权、运营托管、战略合作等多种合作方式,最大化实现社区健康管理中心的品牌效益。 其中包括有基于公立医疗背景的北大医疗 ,通过与地产商战略合作在全国各地开设分支机构,提供社区医疗健康管理服务; 基于健康信息化的IT企业东软熙康 ,形成了融合健康小屋、慢病管理、家庭E伴侣、互联网诊疗、上门护理等服务的智慧医养网络; 基于互联网平台的健康运营企业妙健康 ,专门为社区健康管理中心提供线上解决方案,专注于数据连接能力,运用大数据加人工智能,推出以数值的方式来评定个人健康的综合型指数即健康行为指数; 基于医疗设备研发制造企业惠斯安普 ,免费提供设备检测服务,为当地居民提供生命全周期服务、个性化定制的健康方案。
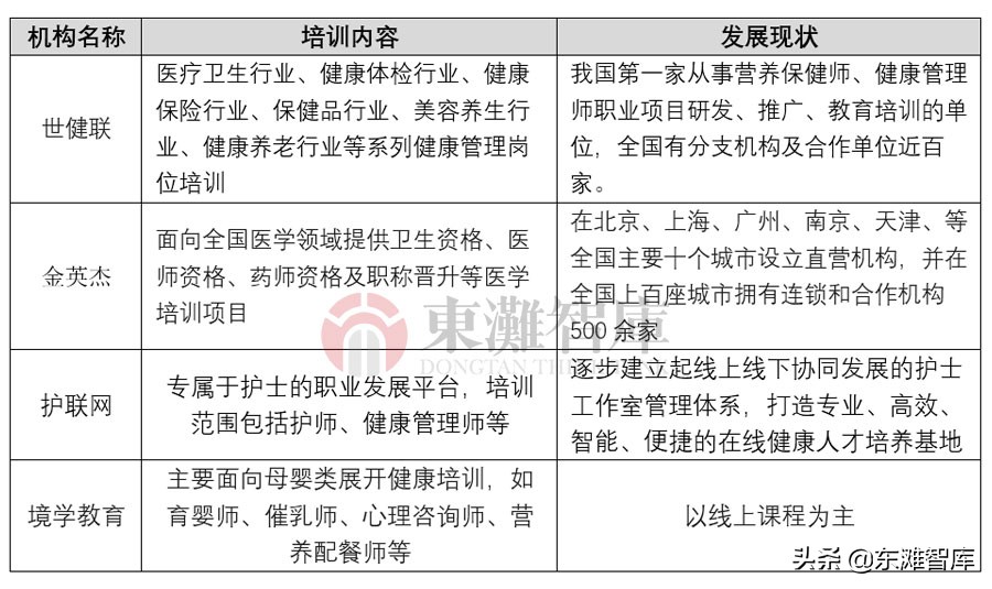
6、健康教育:专业技术人才培养和大众健康知识传播
健康教育可分为两个层面,一是在针对专业人才(健康管理师、营养师、介乎人员等)的健康职业培训,二是针对社会大众的健康知识普及。前者主要建立在国家政策导向和人才供需不平衡的现状之上,后者则主要建立在社会大众健康意识的唤醒和提升上。
目前针对专业人才的培训主要由专业培训机构以行业委托培训和个人技能提升为目的开展,多具备教学资质,能够颁发国家认可的相关资质证书,从市场上提供该类服务的机构来看, 既有“大而全”综合培训机构,也有“小而专”的职业教育机构 ,主要以 “线上教学+线下模拟+基地实训” 的形式教学。
健康人才培训机构(部分)

数据来源:东滩智库整理
这些专业机构往往也具备一定的公益属性,会不定期针对社会公众、企业员工、相关健康服务类企业开展以健康为主题的教育活动,通过讲座、指导、倡议等形式实现健康知识普及,同时实现自身品牌的推广及其他盈利收入。
7、健康O2O服务:构建“互联网+健康”的消费生态
O2O的本质是打通线上线下渠道,利用互联网工具实现资源的优化配置,在大健康领域的应用主要有两个方面:
① 发展较为成熟的O2O+健康休闲。 上门按摩、上门美容、上门美甲......似乎在一夜之间占据了城市的各个广告屏幕,曾经必须走出小区或者前往商场才能享受的到的健康服务,如今只要打开一款APP,下个订单,就可以在自己家获得。以理大师(中式按摩)、容么么(生活美容)、河狸家(美容美妆)为代表的生活健康类O2O服务,不仅预示着一种新的生活和商业模式的转变,同时也在改变许多人的生活。
② 浪潮涌动的O2O+医疗保健。 随着互联网、物联网和可穿戴设备的相互结合,使医院、医生、医药、患者之间的供需关系得以重构,目前互联网巨头、科技企业和移动医疗服务商切入 O2O 医疗市场主要将火力集中在两个方面, 一是构建线上线下服务闭环。 春雨医生、丁香园、青苹果先后在北京、上海、广州、武汉等重点城市开设线下诊所,将线上流量导入线下诊所,实现产业链的自有化。 二是布局医药O2O。 以新零售为契机,各大医药电商和零售药店全面布局医药 O2O ,阿里健康与广州白云山医药集团合作,利用后者丰富的药品产品、庞大的零售网络和成熟的药房托管系统,共同探索和开发药品“线上到线下”营销模式。
③ 潜力巨大的慢病管理O2O服务。 慢性病患病率不断上升,心脑血管疾病、癌症、呼吸系统疾病、糖尿病等慢性非传染性疾病呈井喷式发展,慢病管理服务周期长,市场空间大。目前介入慢病管理的主要O2O平台,有做综合慢病管理的如青梧桐、大医在线、爱亿生健康等平台,更多的是做专病管理的平台,如糖尿病的掌上糖医、血糖高管、大糖医等平台,心血管病的掌上心电、益体康、博迪加等平台。
8、国际医疗旅游:医旅融合的全球实践,下一个目的地呼之欲出
世界旅游组织从医疗旅游服务主题的角度出发,将医疗旅游定义为以医疗护理、疾病与健康、康复与修养为主题的旅游服务,梳理目前的常见的医疗旅游服务方向,主要由三类构成: 一是度假康养式的旅游 ,通过放松身心、调理饮食等达到疗养目的; 二是特色专科类的旅游 ,以修复和重塑为目的的身体的优化型治疗; 三是疾病治疗类的旅游 ,例如借助国外的仪器设备治疗疑难杂症或进行手术。
随着个*服务性**衍生,医疗旅游产品细分化明显,医疗旅游服务范畴变得更为多样。为了便于消费者能够更方便快捷的获取权威的诊断和先进、个性化的治疗方案,市场上涌现出两类服务机构激活医疗旅游市场:
① 国际旅行社/国际旅游机构 ——在传统旅游服务业基础上衍生出的新兴业务,通过优质的线路设计和丰富的医疗合作资源,为中高端客户打造海外健康医疗,如首尔江南医疗旅游中心,通过从机场接送、医院介绍、医疗旅游商品咨询、酒店预订、周边旅游景点介绍等一站式服务,并针对性的提出诊疗咨询预约、翻译连接、诊疗信息对接等个性化服务,开启韩国“美丽之旅”。
② 主体专业医疗旅游中介 ——为国内有医疗需求的患者提供全球优选专业医疗资源和平台,零距离接触和体验国际高端医疗服务, 综合型机构 如盛诺一家,服务内容包括出国看病(美国、日本、德国、英国、新加坡)、远程会诊、出国体检等, 专科类机构 如医诺达,为肿瘤患者对接欧美权威医院和专家,提供全程化、定制化的医疗服务和安排。
国际医疗中介服务机构(部分)

数据来源:东滩智库整理
9、互联网医院:线下医疗服务互联网化&利用互联网技术提供医疗服务
任何互联网医院的建立都离不开“执业许可证”、“线上诊疗能力”和“实体机构”和“政府监管”四个重要的关键词,在此基础上,公立医院基于自身强大的医疗资质开始了医疗服务的互联网化,而互联网平台和医疗服务企业则利用互联网技术提供更智慧的医疗服务。
据不完全统计,目前全国已经有超过1100家互联网医院。随着互联网医疗企业、公立医院、政府、协会等多方协作的合作模式建立,互联网医院已经从前期在经济发达、IT企业集中、互联网意识强、医疗资源相对较丰富的地区(如广东、浙江、上海等地)的布局,逐步转向贵州、宁夏、广西等医疗资源欠发达地区应用,用以提高医疗资源的服务效率,在业务范畴上覆盖医疗服务、医疗云服务/信息化、互联网医疗、互联网医药/医药电商、健康管理等多个领域。
代表性互联网医院盘点(部分)

数据来源:IT橘子公开数据