面临小升初,疫情影响好多都没有开始招生
衡水公办高中就叫衡水中学,简称衡中,
衡水第一中学 衡水一中,衡水一中一般指衡水第一中学。衡水第一中学(Hengshui No.1 High School)建于2014年8月,是一所由衡水中学、泰华公司合作新建的民办高级中学。截至2015年6月,衡水第一中学占地面积达600亩,绿化面积14万平方米,建筑面积22万平方米,在校学生总共8000人。

衡水实验中学是衡水中学的初中部,一般简称衡实。2020年后不招生初中 ,招收高中
衡水一中国际交流中心 不参加国内高考,直接对接国外名校



衡水二中公办高中
初中部的名字叫至臻 衡水志臻中学 衡水安平志臻中学 清河志臻中学 衡水滨湖新区志臻中学 四个校区 优点就是上了至臻,以后上高中,到衡水二中的高中机会比较大
衡水五中,改名桃城中学,学费每学期15000,住宿1000 初中
衡中指标比较多2019年600名左右,二中指标200名 教学质量不错 分数高 公费指标只有A类生
武邑宏达学校,初中部,教学口碑比较好,对接高中,武邑高中
冀州信都学校,教学口碑不错,对接冀州高中
其他公立学校,

2019高中衡水中学名额分配
衡水初中排名
按录取人数,第一 五中,643,第二,三中113 第三,四中,107 第四 六中 104 第五,七中101
第六 9中,68 第七 至臻实62 第八,八中49 9 赵圈 36 第十,启明, 28 第十一,彭杜 28
第十二,大善彰27 第十三,邓庄,第十四,汇龙,英才,10中,魏屯

衡水二中名额分配 冀州中学分配
按二中名额,衡水初中排名,
1,桃城,五中,231 2,三中,41 3,四中39 4 ,六中 37 5,七中36 6 第九中学24 7,至臻22
8,八中 18 启明,彭杜 大善彰,河沿 赵圈,汇龙 英才 ,魏屯
冀州初中排名
1信都 390 2冀州区 第一中学180 3冀州镇中学169 4冀州第四中学128 5,小寨乡 74 6 西王 67 7南午村55 8门庄41 9北内漳 24 10管道里,10





2018 录取分数 可以排名了
衡水初中排名,2018年成绩,不说人数,
五中桃城人数多,教学占优,第一,589分
,2,七中576分,
3,三中 570
4,六中,560
5, 四中555
6,八中,551
7,九中 543

高中排名 ,衡水中学 衡水一中 衡水二中 至臻高中 十三中 十四中 五中高中部

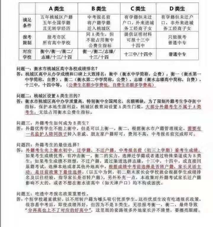
a类b类C类 D类






以上是2019招生数量,学费对比
参考