世界上什么车最贵?
购物车
世界上什么房最贵?
学区房

现今,学区房已经成为
孩子上名校的硬件产品
许多家庭砸锅卖铁购置学区房
就为了让孩子能接受相对好的教育
家长们背负巨大的生活负担
省吃俭用、疲于奔命、
没日没夜的忙碌、高额的还贷压力···
一所学区房几乎
耗尽了一家人的生活品质

当家长们还争抢天价学区房的时候
却不知道一场大变革正在发生
今天,温州突然甩出重磅*弹炸**
学区房凉了!
1
为有效疏导生源、保障适龄儿童就近入学、保障学校办学质量,鹿城建立学校招生预警与监测机制。
1月22日,温州市南浦小学、蒲鞋市小学龟湖校区率先发布招生预警公告,2019-2021年秋季实行招生预警机制。

资料图片
近年来,随着鹿城区义务教育优质化程度的进一步提升,及户籍制度改革与人口城镇化的影响,部分小学出现了施教区内适龄儿童人数严重超出学校办学容纳能力的情况。
鹿城区根据《浙江省教育厅关于建立义务教育阶段公办学校户籍生入学信息发布和预警机制的指导意见》精神,借鉴各地成熟经验与做法,建立学校招生预警与监测机制。
1月22日,鹿城区教育局发布《温州市南浦小学、温州市蒲鞋市小学龟湖校区2019年-2021年秋季入学红色预警》(以下简称“预警”)和《温州市南浦小学、温州市蒲鞋市小学龟湖校区2019年-2021年秋季招生补充规定》(以下简称“补充规定”)。
“我们对区域内相关学校招生历史数量与实时数据进行统计分析后,发现温州市南浦小学、蒲鞋市小学龟湖校区辖区适龄儿童人数持续多年超出学校办学规模及实际承受能力,已符合省厅文件'达到招生规模人数100%及以上比例'的红色预警标准。”鹿城区教育局有关人员说,按照省厅文件精神,达到红色预警线的学校在按照区域整体招生办法进行招生的同时,还将针对生源超出的情况,根据适龄儿童符合入学要求时间先后实施分流。
根据预警与补充规定,温州市南浦小学、温州市蒲鞋市小学龟湖校区2019-2021年学额满员分流工作设定政策执行缓冲期(公告发布之日起至2019年3月31日),具体为:在2019年3月31日已取得施教区房产且符合其他辖区条件的适龄儿童,学校全员接收;学校如仍有剩余空余学位的,面向2019年3月31日(含)之后取得施教区房产且符合其他辖区报名条件的申请入学对象,按照房产符合条件时间先后顺序接收相应数量学生入学;其余对象按相对就近原则分流至周边有空余学位的学校。适龄儿童报名入学相关的年龄、户籍登记地等其他要求不变。
此外,鹿城区还将建立学校生源动态监测机制,将施教区生源较多的学校(校区)纳入大数据动态监测范围,并适时进行预警的发布和解除。
鹿城区教育局提醒,预警信息存在动态变化和不确定性,本次预警仅供家长参考,不作为购买学区房和迁移户口的依据。市民若有疑问可拨打88262815(工作日8:30-12:00;2:00-5:30)进行咨询。
2
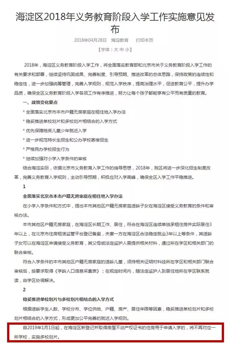
而在温州鹿城区发布新政之前,北京海淀区突然甩出重磅*弹炸**:自2019年1月1日起,在海淀区新登记并取得房屋不动产权证书的住房用于申请入学的,将不再对应一所学校,实施多校划片。
也就是说,2019年以后新买的房子将不再对应固定的学校。“多校划片”就是一个小区对应多个小学初中,让买了学区房的家庭也不确定到底能上哪个学校,目的是通过这种方式为学区房降温,把就近入学落到实处。

海淀区宣布,自2019年1月1日起,在海淀区新登记并取得房屋不动产权证书的住房用于申请入学的,将不再对应一所学校,实施多校划片。”也就是说,2019年以后新买的房子将不再对应固定的小学,要实施多校划片。
丰台区:2017年9月1日起,丰台区就逐步实行购置“二手房”的房主子女通过多校划片派位方式入学。朝阳教委规定,2017年6月30日后取得的不动产权证书所对应的实际居住地址不再对应一所学校,适龄儿童依据实际居住地址登记入学将参加所在片区的统筹分配。
东城区:也着手限制新购“学区房”的登记入学,“入学登记的实际居住房屋不动产权证书为2018年6月30日后取得的家庭,自2018年起该家庭适龄儿童将通过电脑派位方式安排入学。”
是的,今天的北京,无疑给所有人吃了一颗定心丸,让大家看到了希望。另一方面,天价学区房的泡沫,也要走到尽头了。
没有学区的概念,那些小平房、破过道,将像泄了气的皮球,价格或将上演高台跳水的剧目。

有人或许会说:只是北京这么搞,我们这也会这么搞吗?
北京可是全国楼市的风向标,具有很大的样板作用。北京突然出手,打响公平教育第一枪,必将引发全国一片效仿的风潮。
已有城市开始接力实施!
1、住建部会同其它八部门联合印发了《关于在人口净流入的大中城市加快发展住房租赁市场的通知》。这份通知要求,在人口净流入的大中城市,加快发展住房租赁市场,目前已选取了12个城市作为首批开展住房租赁试点的单位。
2、《沈阳市住房租赁试点工作方案》出台,《方案》规定,积极推进购租同权。建立承租人居住证权利清单,不断扩大承租*权人**利。2018年12月底前,持有居住证的承租人按照法律法规规定在就业扶持、住房保障、养老服务、社会福利、社会救助、居委会选举、人民调解员选聘以及随迁子女入学、参加中考等方面,享受公共服务,实现购租同权。
3
对于温州鹿城区发布部分小学入读小学政策调整之前,温州市教育局发布《温州市教育局直属公办初中2019-2021年秋季入学预警公告》,温州市第二中学、温州市实验中学和温州市南浦实验中学 2019-2021年秋季入学将实施招生预警机制。

根据《公告》,近年来,温州市第二中学、温州市实验中学和温州市南浦实验中学学区内适龄少年持续增多,超出学校既定办学规模及实际办学承受能力,影响学校可持续发展。
为进一步做好初中招生工作,有效保障学校的教育教学质量,根据浙江省教育厅《关于建立义务教育阶段公办学校户籍生入学信息发布和预警机制的指导意见》(浙教基〔2018〕100号)提出的“达到招生规模人数100%及以上比例的学校,应发布入学红色预警”的要求,现对温州市第二中学、温州市实验中学和温州市南浦实验中学2019-2021年秋季入学发布红色预警。
2019年3月31日以前取得该校施教区内房屋所有权且符合条件的适龄少年全额保障入学;如学校仍有空余学位,则面向2019年3月31日之后购置房产且符合条件的申请入学对象,按照房屋所有权证取得时间先后顺序接收入学;其余对象按相对就近原则分流到有空余学位的周边学校。其他入学条件不变。
学区内适龄儿童家庭的户籍情况和入学需求受多种因素影响,数据是动态变化的,具有不确定性。以上信息仅供家长参考,请勿作为家庭购房的依据。
该公告发布之日后,温州市教育局于2018年5月23日发布的《关于温州市南浦实验中学招生预警公告》取消。

感谢北京等省份!在全国人民被学区房压得喘不过气来时,她作为首善之区,率先发出了最强音:
房子是用来住的,不是用来炒的!
淡化学区房,让教育和房产脱钩!
来源:温州商报、北京日报、江南都市报、财经要参,版权归原作者所有,如有侵权请联系我们!
更多原创深度爆文,请关注“楼市IN温州”,获取更多精彩内容!
微信公众号:楼市温州(id:loushiwenzhou),戳文末扩展链接跳转原文哦!
↓ ↓ ↓