
向我们咨询购买保险的用户中,除了健康情况、年龄会导致买不了保险外,还有一个很关键的因素就是职业。
职业影响的核心是意外的发生概率,所以,意外险是首当其冲受影响的:很多意外险会明确,仅限1-3类,甚至是1-2类职业才能投保。
此外,由于意外也会引发重疾、身故、医疗花费等问题,职业对于重疾险、人寿险、医疗险的购买同样存在一定影响。
尤其是警察、货车司机、客运车司机、快递员等高危职业,很难买到合适的。
今天我们就一起来聊聊高风险职业可以购买的保障都有哪些。大家按需自取。
01常见高风险职业有哪些?
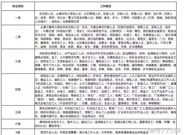
一般来说,保险公司会将职业分为1-6类职业及拒保职业。
1-6类职业中,1类风险最低,6类风险最高。而拒保职业,风险又高于6类。
如何判断自己的工作属于哪类职业呢?
-
1-3类:低风险职业
1类职业是纯文职人员,即俗称的“坐办公室的”,包括出纳、医生、律师、编辑等;
2类职业是从事少量体力劳动非纯文职人员,比如外勤人员、导游等;
3类是体力劳动较多的人,工作环境相对安全,比如养殖工人、厨师等。
-
4类:中度危险职业
4类职业一般是体力劳动者,工作有一定危险性,如货车司机、一般工人。
-
5-6类:高度危险职业
5类职业户外作业较多,或需要操作机械,危险性较高,如车工、铣工、建筑人员;
6类职业其发生意外的情况不一定会多,但一旦发生,往往会比较严重,比如部分警务人员、*警武**、飞行员等。
-
7类:明确拒保职业
7类职业是保险公司明确拒保的行业,如:矿工、*破爆**工、高空作业等。
如果还是比较糊涂,大白找到了这张职业分类简表,供大家参考,具体的分类情况还是以合同约定为主:

因为目前职业类别的使用并非完全规范,即使是同一职业,不同保险公司在归类时,也会有细微差异。
以“交警”为例,在华泰保险的“年年无忧”综合意外险中,其被划分为4类职业;
而在泰康保险的综合意外保险中,“交警”隶属于5类职业。
但无论是4类,还是5-6类,投保时多少会有一点困难,尤其是意外险及部分健康险,要么限制最高保额,要么直接拒保。
下面我们就结合具体产品,来说说高危职业,包括警察、货车司机、客运车司机、快递员、空调装修工、高空作业、消防员等,都能买哪些保险。
02意外险
对于意外险而言,4类职业、5-6类职业算是两个不同的分水岭,4类职业可选的产品还是比较多的。我们以产品进行说明。
Tips:以下产品虽然同样适用于1-3类职业投保,但由于保额限制的问题,性价比相对于仅限1-3类职业投保的产品而言,并不算高。不建议1-3类职业的人购买。
1) 4类职业
产品1:“年年无忧”综合意外险 钻石计划(328元/年)
保障责任:
-
20万意外身故/伤残
-
5万元意外医疗(100元免赔,80%赔付、社保内用药)
-
100元/天 意外住院津贴(每次3天免赔,累计最高报销30天)
支持1-4类职业投保,我们来看一下4类职业都涵盖哪些:
仓库管理员、出租车、救护车司机、自用货车及营业用货车司机(4吨以下)、随车工人、搬家工、拖/吊车驾驶及工作人员、客运车司机及服务员、医务人员、救生员、警卫人员(工厂、公司行号、大楼)、交通警察等
产品2:泰康综合意外险 计划三(216元/年/份)
保障责任:
-
30万意外身故/伤残
-
3万意外医疗(社保内用药、100元免赔、100%赔付)
和“年年无忧”一样,泰康这款支持4类职业投保,意外身故/伤残额度高于“年年无忧”,意外医疗额度低于“年年无忧”,没有意外住院津贴。
如果说只能选一款的话,大白更为推荐泰康综合意外险,主要是意外身故/伤残的额度高一些,核心保障有优势。
此外,一般来说,社保内用药,能花到3万意外医疗额度,已经不低了,可以考虑购买一款百万医疗险。当然,也可以意外险、医疗险搭配着买,提高整体保障额度。
2)5-6类职业
下面来看看5-6类职业可承保的产品。
要注意的是,如果你的职业以下几款产品也不可承保,那个险市场基本就没有合适的了。只能看看单位是否有对应的团险产品或其他相关保障。
产品1:职业无忧意外险(1-6类)(939元/份)
保障责任:
-
30万意外身故/伤
-
3万意外医疗(100元免赔,80%赔付、社保内用药)
该产品承保1-6类职业,应该说大部分的高危职业都已经包含到了。(点击文末“阅读原文”,可查询“职业无忧”详细的职业分类情况)
但像防暴警察这类风险非常高的职业,依然是无法投保的。所以,如果购买前选不到合适的职业,记得先和客服确认一下,是不是属于除外职业了。
产品2:安心保险高危职业综合意外险(150元/年/份)
保障责任:
-
10万意外身故/伤
-
1万意外医疗(1-3类按100%,4类职业按80%,5类职业按50%,6类职业按10%给付保险金,限社保内用药)
-
意外住院津贴50元/天(累计给付不超过90天)
产品3:华泰保险高危职业综合意外险(150元/年)
保障责任:
-
15万意外身故/伤残 (1-4类职业按100%,5类职业按50%,6类职业按30%赔付保险金)
-
3万意外医疗(1-4类职业100%报销,5类职业按50%报销,6类职业为30%,限社保内用药)
可以看到,安心保险和华泰保险的高危职业综合意外险,职业风险等级越高,给付比例都会有所降低,尤其是安心保险,6类职业的意外医疗只给付10%。只能说聊胜于无。
而职业无忧意外险(1-6类)虽统一比例赔付,但价格也会比较贵。
所以,针对5-6类职业,大白会推荐:职业无忧意外险(1-6类)+安心保险的组合,尽量保证保额的充足。
03医疗险
对于医疗险,论整体性价比,大白最为推荐百万医疗险,因此下面主要说明百万医疗险对高危职业的购买限制。
目前市场最热销的尊享e生和平安e生保,特殊职业都买不了,但两者还是有差异的,以“公安”和“消防人员”为例:
尊享e生

平安e生保

可以看到,尊享e生和平安e生保只有部分职业是重合的。在职业允许的情况下,还是优先推荐尊享e生和平安e生保,毕竟是市场上销量较大的产品,产品延续性相对有保证。
若无法投保尊享e生和平安e生保,则首推支付宝的好医保,只要不在除外职业范围内的均可投保。

支付宝好医保投保除外职业
04重疾险&人寿险
职业类别对于购买重疾险和人寿险影响并不大,大部分产品已经取消了相应限制,即1-6类可投保。
不过,为控制风险,一些产品会在健康告知时询问职业,比如百年康惠保的健康告知就有如下一条,购买时需注意:

百年康惠保的健康告知会询问是否是高危职业
而弘康健康一生、康乐一生的健康告知中没有这一条。不过,康乐一生会限制5-6类职业的最高保额。
定期寿险的*钟金**罩和擎天柱同样在健康告知对高危职业有排除,而大白定期寿险、瑞和定期寿险则无对应的要求。
05后期变更为高风险职业该如何处理?
日常被咨询较多的,还有一个问题,即目前的职业风险度不高,但后期可能会变更为刑警等高危职业,那已经买了的保险,该如何处理?
意外险的常见处理方式:变更职业类别,需要以书面形式及时告知保险公司(通常要求10日内,以合同约定为主),而且如果超过承保职业类别,保险公司极大概率会退保处理。
医疗险,以尊享e生为例,处理方案为:职业变动后,因工作原因发生的意外事故(包含后遗症)住院不承担赔付责任,保险公司会出具核保函。
因重疾险和人寿险本身对被保人的职业限制很少,影响并不大。但也需具体产品具体分析,不要一概而论。比如安邦长青树就仅限1-4类职业投保。
06大白说
大白一直强调的是,保险公司是商业机构,追求盈利,而保险作为商品,不仅是我们在挑选它们,它们也会挑选我们。
作为消费者,能根据自己的实际情况,买到最适合自己的保险,自然是最好的。
但若实在买不到,也无需过多介怀,努力挣钱,建立专项储蓄金,也能保自身平安。大白也祝愿高风险职业的人都能平安幸福地度过自己的一生。