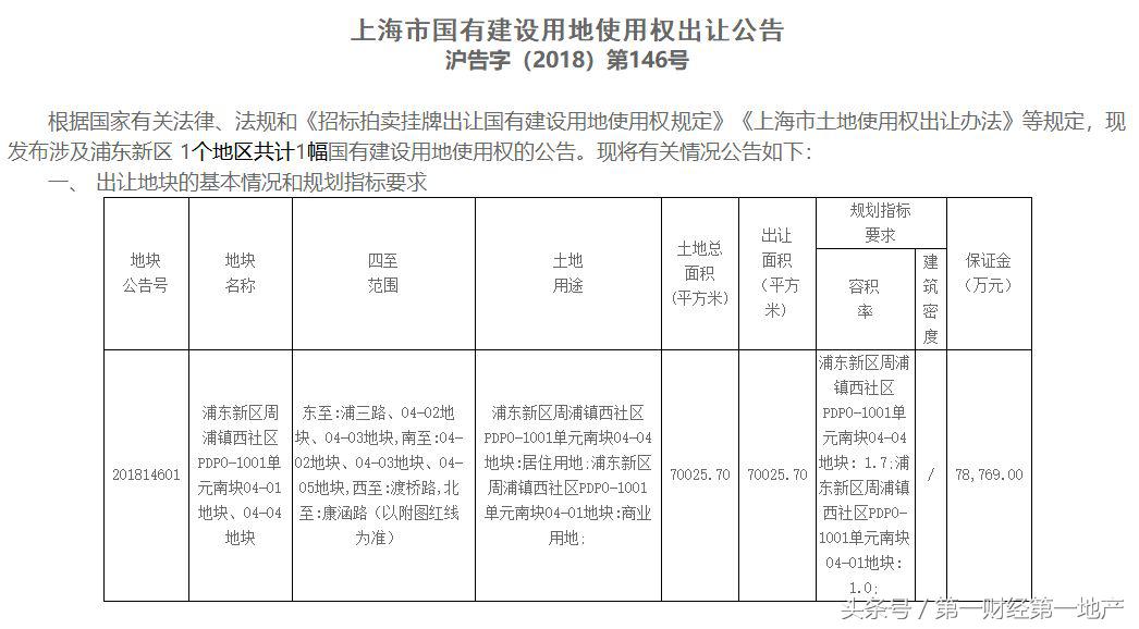
近日,上海市规土局发布公告,浦东新区周浦镇推出一幅商住用地,即浦东新区周浦镇西社区PDP0-1001单元南块04-01地块、04-04地块。
资料显示,该地块出让面积7万平方米,起始总价39.38亿元人民币。其中,南块04-04地块为普通商品住宅用地,容积率1.7;南块04-01地块用途为商业用地,容积率1.0。

重点介绍一下04-04地块:
土地面积:66091.1㎡
容积率:1.7
土地性质:普通商品房(70年)
起始总价:39.3841 亿元
起始楼板价:3.5万/㎡
配建保障房:5%
开发商自持:20%
供应住宅:不少于931套
中小套比例:60%

目前,04-04地块附近的中骏柏景湾、阳光城丽景湾plus均已售罄,二手房价格在5.1-5.8万/㎡,世茂云图二手房价格也在5.8万/㎡左右,而二期房源迟迟未开。
世茂云图此前主推房源为87平3房、110平3房、119平3房住宅,上一批房源备案价40800-48000元/平 。

周边二手房行情

万达广场周边二手房门店
周浦二手房目前挂牌均价在4.8万/平。老公房接近4万,次新房4.5-5.8万/平米左右。
区域内的公共交通比较发达,不仅有轨交16号线周浦东站,未来18号线将直达万达广场门口,预计2020年底通车。

18号线规划走向图
最新房价表
地产君整理的周浦房价表,仅供参考~看看大周浦最新房价吧!
楼盘小区价格(万/㎡)印象春城5.1万绿地东上海5.2万圣鑫苑4.6万明天华城5.0万汇丽苑4.5万欧风家园4.1万安阁苑4.2万小上海新城4.8万御沁园5万瑞和苑4.0万菱翔苑4.6万繁荣安居4.8万瑞阳苑4.2万
中虹佳园4.1万沈默花苑5.2万中城苑4.4万公元三村3.8万绿地景汇佳苑5.2万中金海棠湾5.3万安康新村4.3万御沁园(别墅)6.4万东方晶华园5.1万印象生活广场4.2万粤亮湾景苑4.3万慧晶国际4.2万公元新村4.1万南郊花园4.3万汇康公寓4.5万日月星城4.4万百花新村4.2万龙威茗庭4.5万金田花园4.3万文馨园4.6万东南二村4.3万泰苑公寓4.1万申雅苑4.7万东丰林居4.5万汇腾东苑4.2万康林公寓4.2万东南一村4.4万繁荣华庭5.2万龙泽家园5.3万信诚丽都苑5.1万汇腾南苑4万加盟圣蓝4.6万月桂苑3.9万立雪苑小区4.0万创欣公寓3.9万金源商厦3.8万金宝公寓3.9万欣周花园3.7万逸亭佳苑4.8万海通新村3.7万东南三村4.7万果园二村4.5万海通花苑4.2万永恒公寓4万周东新村4万绿地梧桐院
(别墅)
6.0万周东二村4.2万果园一村4.0万东南新村4.2万佰田大富苑4.5万葡萄园新村3.9万莫奈庄园6.9万周浦新村4.3万丽都家园4.0万新育公寓4.3万莎海公寓4.6万东八公寓3.6万鑫源小区4.2万欣欣家园4.7万梓潼新村3.8万梓潼公寓3.8万澧溪公寓4.1万东八公寓中区4.0万里仁二村4.4万惠浦公寓4.5万康馨苑5.0万上南嘉园4.4万汇华花园4.0万
(数据来源搜房网、安居客、链家)